ng电子游戏
门户 邮箱 USC
校历
图书馆 博物馆(校史馆)
招生
招聘
访客
校友 捐赠
EN
首页
ng电子游戏新闻
学校概况
ng电子游戏简介
现任向导
服务机构
ng电子游戏校区
信息公开
院系设置
学部
院系
隶属医院
师资步队
院士
名医
优异社会科学家
教学名师
优异中青年学者
人才作育
本科生作育 研究生作育 国际生作育
科学研究
科研希望
重大科技立异平台
重点研究机构
学术期刊
ng电子游戏看点
校园生涯
校园文化
校园风物
校园看点
图说ng电子游戏
校园媒体
数字虚拟医学博物馆
百年校庆
EN
首页
ng电子游戏新闻
学校概况
ng电子游戏简介
现任向导
服务机构
ng电子游戏校区
信息公开
院系设置
学部
院系
隶属医院
师资步队
院士
名医
优异社会科学家
教学名师
国家级
省级
优异中青年学者
人才作育
本科生作育
研究生作育
国际生作育
科学研究
科研希望
重大科技立异平台
重点研究机构
国家级平台
省部级平台
学术期刊
ng电子游戏看点
校园生涯
校园文化
校园风物
校园看点
图说ng电子游戏
2024
2023
2022
往期回首
校园媒体
数字虚拟医学博物馆
百年校庆
门户 邮箱 USC
校历
图书馆 博物馆(校史馆)
招生
招聘
科研希望
科研希望
重大科技立异平台
重点研究机构
国家级平台
省部级平台
学术期刊
首页
/
科学研究
/
科研希望
科研希望
ng电子游戏公共卫生学院刘跃伟教授团队展现全球热浪-臭氧复合事务的时空分异纪律和人群殒命肩负
2026年03月20日
ng电子游戏王洋教授团队在青藏高原东南缘新生代结构演化数值模拟方面取得新希望
2026年03月18日
ng电子游戏心理学系牟毅团队展现自闭症谱系群体数学能力的焦点特征与开展纪律
2026年03月18日
ng电子游戏公共卫生学院(深圳)孙彩军团队在新型广谱流感疫苗研发中取得系列新希望
2026年03月17日
2021/03/
19
隶属第三医院陆正齐教授团队联合中山医学院项鹏教授团队展现间充质干细胞减轻卒中后免疫抑制综合征机制
2021/03/
19
2021/03/
19
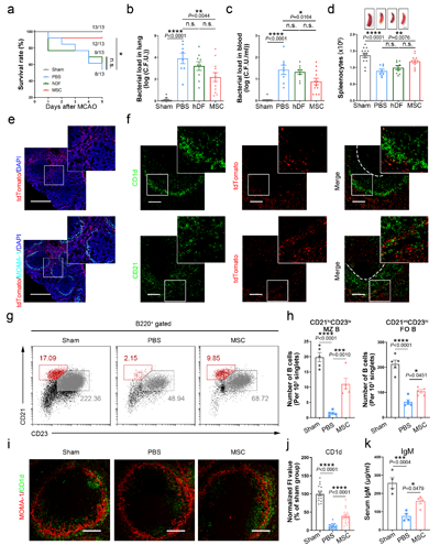
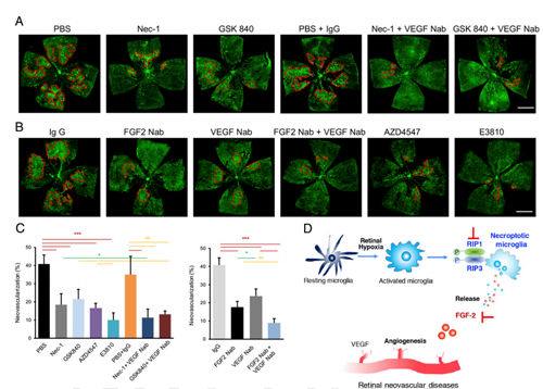
中山眼科中心柳夏林和刘奕志团队发明RIP3+小胶质细胞亚群介导低氧诱导的程序性坏死增进视网膜新生血管性疾病
2021/03/
19
2021/03/
18
药学院王红胜教授团队在结直肠癌肿瘤标记物发明取得新希望
2021/03/
18
2021/03/
17
孙逸仙纪念医院林天歆教授和黄健教授团队展现类泛素化修饰介导外泌体包装调控膀胱癌淋巴转移的要害分子机制
2021/03/
17
2021/03/
16
地球科学与工程学院郑卓教授团队科研效果入选中国古生物学2020年度十大希望
2021/03/
16
首页
上页
1
...
186
187
188
189
190
...
258
下页
尾页
到第
页
跳转
地点:广州市新港西路135号
邮编:510275
电话: 020-84112828
ng电子游戏新浪微博
ng电子游戏腾讯微博
ng电子游戏官方微信
ng电子游戏版权所有 COPYRIGHT?1999-2022 , SUN YAT-SEN UNIVERSITY
联系ng电子游戏
-
粤ICP备05008892号
【网站地图】