¿ËÈÕ£¬£¬£¬ngµç×ÓÓÎÏ·ÖÐɽÑÛ¿ÆÖÐÐĵÄÁøÏÄÁÖ½ÌÊÚ¡¢¡¢¡¢ÁõÞÈÖ¾½ÌÊÚ¼°Èðµä¿¨ÂÞÁÕ˹¿¨Ò½Ñ§Ôº²ÜÒ庣½ÌÊÚΪÅäºÏͨѶ×÷Õߣ¬£¬£¬ÖÐɽÑÛ¿ÆÖÐÐÄµÄºÎæÏÒ½ÉúΪµÚÒ»×÷Õߣ¬£¬£¬ÔÚ¹ú¼ÊÖøÃûÆÚ¿¯Proc Natl Acad Sci U S AÔÓÖ¾ÉÏÒÔResearch Article½ÒÏþÌâΪ¡°A specific RIP3+ subpopulation of microglia promotes retinopathy through a hypoxia-triggered necroptotic mechanism¡±µÄÑо¿ÂÛÎÄ¡£Õ¹ÏÖÁËÒ»¸öÌØÒìRIP3+С½ºÖÊϸ°ûÑÇȺÔö½øÊÓÍøÄ¤ÐÂÉúѪ¹ÜÐÔ¼²²¡µÄлúÖÆ¡£
ÊÓÍøÄ¤ÐÂÉúѪ¹ÜÐÔ¼²²¡ÊÇÒ»ÀàÄÑÖÎÐÔÖÂäÐÔÑÛ²¡£¬£¬£¬°üÀ¨Ôç²ú¶ùÊÓÍøÄ¤²¡±ä£¨ROP£©¡¢¡¢¡¢ÌÇÄò²¡ÊÓÍøÄ¤²¡±ä£¨DR£©¼°ÐÂÉúѪ¹ÜÐÔÍíÄêÐԻư߱äÐÔ£¨AMD£©µÈ£¬£¬£¬ÁÙ´²Éϳ£ÓõĿ¹VEGFÒ©Îï¶Ô²¿·Ö²¡ÈËÁÆÐ§²»¼Ñ£¬£¬£¬Ø½Ðè̽Ë÷ÐÂÐÍ¿¹ÐÂÉúѪ¹ÜÖÎÁÆ·½°¸¡£Ð¡½ºÖÊϸ°ûÊÇÖÐÊàÉñ¾ÏµÍ³ÖÐÖ÷ÒªµÄÃâÒßϸ°û£¬£¬£¬²»µ«¿ÉÒÔµ÷¿ØÊÓÍøÄ¤µÄѪ¹Ü·¢Óý£¬£¬£¬Ò²¼ÓÈëÒ쳣Ѫ¹ÜÐγÉÀú³Ì¡£µ«Ð¡½ºÖÊϸ°û½éµ¼µÄ²¡ÀíÐÔÊÓÍøÄ¤ÐÂÉúѪ¹ÜÐγɵÄÏêϸ»úÖÆ²»Ç壬£¬£¬Ò²Ó°ÏìÁ˰ÐÏòС½ºÖÊϸ°û¸ÉÔ¤¼²²¡µÄÑо¿Àú³Ì¡£
¸ÃÑо¿ÊÂÇéÊ״η¢Ã÷ÁËÊÓÍøÄ¤ÐÂÉúѪ¹ÜÐγÉÖеÄÌØÊâRIP3+С½ºÖÊϸ°ûÑÇȺ£¬£¬£¬ÆÊÎöÆäÔÚµÍÑõÌõ¼þϼ¤»îRIP1/RIP3/MLKLÐźÅͨ·±¬·¢³ÌÐòÐÔ»µËÀ£¬£¬£¬²¢Í¨¹ý´Ë·½Ê½ÊÍ·ÅFGF2µÈ´ÙѪ¹ÜÌìÉúÒò×Ó£¬£¬£¬´Ó¶øµ¼Ö²¡ÀíÐÔÊÓÍøÄ¤ÐÂÉúѪ¹ÜÐγɵÄÏêϸ»úÖÆ¡£¸ÃÑо¿ÍØÕ¹Á˶ÔС½ºÖÊϸ°ûÒìÖÊÐÔµÄÊìϤ£¬£¬£¬¸»ºñÁËÆäϸ°ûÑÇȺͼÆ×£¬£¬£¬²¢¸üÐÂÁ˶Ôϸ°ûéæÃüÕâÒ»¹¦Ð§µÄÈÏÖª£¬£¬£¬Ìá³öÁË¿¹Ð¡½ºÖÊϸ°û³ÌÐòÐÔ»µËÀºÍ¿¹VEGFÁªºÏÓ¦ÓõÄÖÎÁÆ·½°¸£¬£¬£¬ÎªÁÙ´²ÖÎÁÆÊÓÍøÄ¤ÐÂÉúѪ¹ÜÐÔ¼²²¡ÌṩÁËÐÂµÄÆ«Ïò¡£
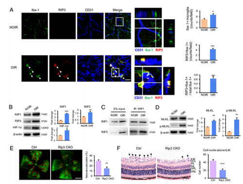
ÔÚÕâÏîÑо¿ÊÂÇéÖУ¬£¬£¬Ñо¿Ö°Ô±ÔËÓõ¥Ï¸°ûת¼×é²âÐòÊÖÒÕÔÚСÊóÑõÓÕµ¼ÊÓÍøÄ¤ÐÂÉúѪ¹Ü£¨OIR£©Ä£×ÓÖоÙÐÐС½ºÖÊϸ°ûÑÇȺ·ÖÀàÆÊÎö£¬£¬£¬·¢Ã÷OIRÖÐÓÐÒ»ÈºÌØÊâµÄÒÔRIP3+ÎªÌØÕ÷µÄС½ºÖÊϸ°ûÑÇȺ£¬£¬£¬²¢Í¨¹ýÊÓÍøÄ¤ÆÌƬµÄÃâÒßÓ«¹âȾɫ£¬£¬£¬Ñо¿Ö°Ô±ÔÚÐÂÉúѪ¹ÜÖÜΧÊӲ쵽¸ÃȺIba1+ RIP3+С½ºÖÊϸ°û£¬£¬£¬½øÒ»²½ÑéÖ¤Á˵¥Ï¸°û²âÐòÖз¢Ã÷µÄ³ÌÐòÐÔ»µËÀµÄС½ºÖÊϸ°ûÑÇȺ¡£½ÓÏÂÀ´£¬£¬£¬Ê¹ÓÃС½ºÖÊϸ°ûÌØÒìµÄRIP3Ìõ¼þÇóýСÊó£¨RIP3 CKO£©ÔìÄ££¬£¬£¬·¢Ã÷ÆäÐÂÉúѪ¹ÜÏÔ×ÅïÔÌ£¬£¬£¬Ã÷È·Á˸ÃÑÇȺϸ°û½éµ¼²¡ÀíÐÔÊÓÍøÄ¤ÐÂÉúѪ¹ÜÐγɣ¨Í¼Ò»£©¡£

ͼһ Rip1/Rip3¸ß±í´ïµÄС½ºÖÊϸ°û±¬·¢³ÌÐòÐÔ»µËÀÔö½øÊÓÍøÄ¤ÐÂÉúѪ¹ÜÐγÉ
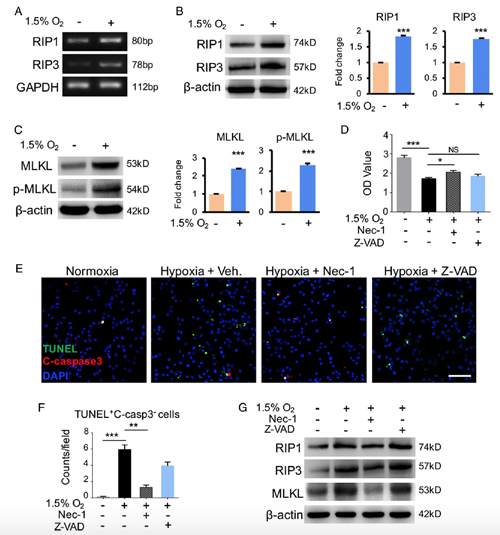
ͬʱ£¬£¬£¬Ñо¿Ö°Ô±ÔÚÌåÍâ×÷ÓýСÊóÔ´úС½ºÖÊϸ°ûºÍС½ºÖÊϸ°ûϵ£¬£¬£¬ÔÙ´Î֤ʵµÍÑõÇéÐοÉÓÕµ¼Ð¡½ºÖÊϸ°ûÉϵ÷RIP1/RIP3/MLKL±¬·¢³ÌÐòÐÔ»µËÀ£¬£¬£¬²¢·¢Ã÷¸ÃÀú³Ì¿É±»RIP1ÒÖÖÆ¼ÁNec-1×è¶Ï£¨Í¼¶þ£©¡£

ͼ¶þ µÍÑõ´Ì¼¤¿ÉÔÚÌåÍâÓÕµ¼Ð¡½ºÖÊϸ°û±¬·¢³ÌÐòÐÔ»µËÀ
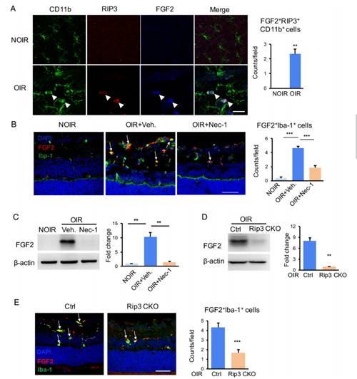
ΪÁ˽øÒ»²½Ì½ÌÖRIP3+С½ºÖÊϸ°û³ÌÐòÐÔ»µËÀÊÇÔõÑù½éµ¼ÊÓÍøÄ¤ÐÂÉúѪ¹ÜÐγɣ¬£¬£¬Ñо¿Ö°Ô±Ê¹ÓÃLuminex¸ßͨÁ¿¶àÒò×Ó¼ì²âÊÖÒÕɸѡ´ÙѪ¹ÜÌìÉúÒò×ӵıí´ïÇéÐΣ¬£¬£¬·¢Ã÷FGF2ÔÚOIRÄ£×ÓÖÐÉϵ÷×îΪÏÔÖø¡£½øÒ»²½ÔÚOIRСÊóÊÓÍøÄ¤ÖÐÃ÷È·£¬£¬£¬RIP3+С½ºÖÊϸ°û¸ß±í´ïFGF2£¬£¬£¬ÇÒµ±Ó¦ÓÃRIP1ÒÖÖÆ¼ÁNec-1ºÍʹÓÃRIP3 CKOµÄ¹¦Ð§È±Ê§Õ½ÂÔʱ£¬£¬£¬FGF2±í´ïÊÍ·ÅÏÔ×ÅïÔÌ¡£ÌáÐÑRIP3+С½ºÖÊϸ°û¿Éͨ¹ý³ÌÐòÐÔ»µËÀÊÍ·ÅFGF2£¨Í¼Èý£©¡£

ͼÈý ±¬·¢³ÌÐòÐÔ»µËÀµÄС½ºÖÊϸ°û¸ß±í´ïFGF2´ÙѪ¹ÜÌìÉúÒò×Ó
ÒÔÉÏÑо¿Ö¤Êµ£¬£¬£¬ÔÚµÍÑõ´Ì¼¤Ï£¬£¬£¬ÊÓÍøÄ¤Ð¡½ºÖÊϸ°ûRIP3+ÑÇȺ±¬·¢RIP1/RIP3/MLKLÒÀÀµµÄ³ÌÐòÐÔ»µËÀ£¬£¬£¬ÊÍ·ÅFGF2£¬£¬£¬´Ó¶øÔö½øÊÓÍøÄ¤ÐÂÉúѪ¹Ü¡£»£»ùÓÚ´Ë£¬£¬£¬ÎÒÃÇÌá³öÁËÁªºÏ¿¹³ÌÐòÐÔ»µËÀºÍ¿¹VEGFÖÎÁÆÊÓÍøÄ¤ÐÂÉúѪ¹ÜµÄÐÂÕ½ÂÔ¡£¶¯ÎïʵÑéЧ¹ûÏÔʾ£¬£¬£¬ÁªºÏÖÎÁÆÐ§¹ûÏÔÖø£¨Í¼ËÄ£©¡£

ͼËÄ ¿¹³ÌÐòÐÔ»µËÀ-FGF2ÁªºÏ¿¹VEGF¶ÔÊÓÍøÄ¤ÐÂÉúѪ¹ÜÐÔ¼²²¡µÄ¸ÉÔ¤×÷ÓÃ
×ÛÉÏ£¬£¬£¬¸ÃÑо¿Ê×´ÎÃè»æÁËÊÓÍøÄ¤ÐÂÉúѪ¹ÜÐγÉÖеÄС½ºÖÊϸ°ûÑÇȺͼÆ×£¬£¬£¬·¢Ã÷ÌØÊâRIP3+ÑÇȺ¾ßÓдÙÐÂÉúѪ¹ÜÐγɵĹ¦Ð§£¬£¬£¬¿Éͨ¹ý¼¤»îRIP1/RIP3/MLKLÐźÅÊÍ·ÅFGF2£¬£¬£¬½éµ¼Ñª¹ÜÌìÉú¡£
¸ÃÏîÄ¿Ñо¿»ñµÃÁ˹ú¼ÒÖØµãÑз¢ÍýÏë¡¢¡¢¡¢¹ú¼Ò×ÔÈ»¿ÆÑ§»ù½ðºÍ¹ãÖÝÊпƼ¼ÏîĿ֧³Ö¡£
ÂÛÎÄÁ´½Ó£º£º£ºhttps://www.pnas.org/content/118/11/e2023290118