ngµç×ÓÓÎÏ·ÐÂÎÅÍøÑ¶£¨Í¨Ñ¶Ô±Ð¤ºé£©¿ËÈÕ£¬£¬£¬ngµç×ÓÓÎÏ·Á¥ÊôµÚÈýÒ½ÔºÄÉÃ×ҽѧÖÐÐÄ˧ÐÄÌνÌÊÚÍŶÓÁªºÏ³¬Éù¿ÆÈνܽÌÊÚÍŶӣ¬£¬£¬ÔÚÉúÎïÖÊÁÏÖøÃûÆÚ¿¯Acta Biomaterialia£¨IF = 10.633£©½ÒÏþÌâΪ¡°Sono-promoted drug penetration and extracellular matrix modulation potentiate sonodynamic therapy of pancreatic ductal adenocarcinoma¡±µÄÑо¿Ð§¹û¡£Ñо¿Õë¶ÔÒÈÏÙ°©ÖÂÃܵĻùÖÊÇéÐÎÔì³ÉÒ©Îï·Ö×ÓÄÑÒÔÔÚÖ×Áö×éÖ¯ÓÐÓÃÉøÍ¸µ¼ÖÂÆäÖÎÁÆÄÑÌâµÄÁÙ´²ÎÊÌ⣬£¬£¬Ñз¢ÁËÒ»ÖÖ³¬ÉùÏìÓ¦ÐÔ¾ÛºÏÎïÈ«·ú»¯Ì¼ÄÉÃ×ÒºµÎ£¬£¬£¬Á¬ÏµÍâÔ´ÐÔ³¬Éù´Ì¼¤ºÍÄÚÔ´ÐÔ°ûÍâ»ùÖʵ÷¿Ø£¬£¬£¬ÓÃÒÔսʤÒÈÏÙ°©ÐÄÀíÆÁÕÏ£¬£¬£¬Ôö½øÒ©ÎïÔÚÒÈÏÙ°©Ö×Áö×éÖ¯ÖеÄÉøÍ¸£¬£¬£¬ÊµÏÖÒÈÏÙ°©µÄ¸ßЧÖÎÁÆ¡£
ÒÈÏÙ°©ÊÇ×î¶ñÐÔµÄ賦µÀÖ×ÁöÖ®Ò»£¬£¬£¬ÆäÖÐ90%ÒÔÉÏΪÏÙ¹ÜÉÏÆ¤ÈªÔ´µÄÒÈÏÙµ¼¹ÜÏÙ°©£¨PDAC£©£¬£¬£¬Æä5Äê×ÜÉúÑÄÂʵÍÓÚ10%¡£PDACÖÎÁÆÊ§°ÜµÄÒ»¸öÖ÷ÒªÔÒòÊÇ»¯ÁÆÒ©ÎïÄÑÒÔÉøÍ¸½øPDACÖÂÃܵÄÖ×Áö»ùÖÊ¡£Ñо¿Åú×¢£¬£¬£¬ÖÂÃܵİûÍâ»ùÖÊ£¨ECM£©²»µ«Ö§³ÖÖ×ÁöµÄ±¬·¢¡¢¡¢¿ªÕ¹¡¢¡¢ÇÖÏ®ºÍ×ªÒÆ£¬£¬£¬²¢ÇÒÓëPDACµÄÄÍÒ©ÐÔºÍÃâÒßÌÓÒÝÓйء£¼øÓÚPDAC±£´æµÄÌØÊâECMÇéÐΣ¬£¬£¬Òò´ËÌá¸ß»¯ÁÆÒ©ÎïµÄÉøÍ¸ÐÔ¶ÔÌá¸ßPDACµÄÖÎÁÆÖÁ¹ØÖ÷Òª¡£ÒÈÏÙÐÇ״ϸ°û£¨PSCs£©ÊÇÒ»ÖÖÌØÊâµÄÒÈÏÙ»ùÖÊϸ°û£¬£¬£¬Æ½Ê±´¦ÓÚ¾²Ä¬×´Ì¬£¬£¬£¬ÔÚÕý³£ÒÈÏÙ×éÖ¯ÖÐÔ¼Õ¼4%¡£È»¶ø£¬£¬£¬ÔÚÒÈÏÙ×éÖ¯·ºÆð»úе»ò²¡ÀíÐÔËðÉ˵ÈÓ¦¼¤Ìõ¼þÏ£¬£¬£¬PSCs»á±»¼¤»î³É¼¡³ÉÏËάϸ°û±íÐÍ£¬£¬£¬³ÉΪ¸ß¶ÈÔöÖ³µÄϸ°û¡£»£»£»î»¯µÄPSCs»á±¬·¢´ó×ÚµÄECMÒòËØ£¬£¬£¬ºÃ±È½ºÔÂѰס¢¡¢ÏËάÅþÁ¬ÂѰס¢¡¢ÌÇÂѰס¢¡¢»ùÖʽðÊôÂѰ×øºÍϸ°ûÒò×ӵȵȡ£É¨³ýECMµÄÕ½ÂÔÏÔʾ³öÁËÓÐÓÃÔöÇ¿»¯ÁÆÒ©ÎïÖ×ÁöÖÎÁÆÐ§¹ûµÄ×÷Óá£Òò´Ë£¬£¬£¬½«»î»¯µÄPSCsת±äΪ¾²Ä¬×´Ì¬£¬£¬£¬ÒÔ»Ö¸´PDAC»ùÖÊÎÈ̬£¬£¬£¬¿ÉÄÜÊÇÌá¸ßÖÎÁÆPDACЧ¹ûµÄÓÐÓÃ;¾¶¡£È»¶ø£¬£¬£¬×÷ÓÃÓÚPSCsµÄÒ©ÎïÔõÑù¿çÔ½PDACÖÐÒѾ½¨ÉèµÄECMÆÁÕÏ£¬£¬£¬ÊÇÒ»¸öÖØ´óµÄÌôÕ½¡£
ÏÖÔÚ£¬£¬£¬Ïà¹ØÑо¿Ìá³öÁËһЩÌá¸ßÒ©ÎïÔÚÖ×Áö×éÖ¯ÖÐÉøÍ¸µÄÕ½ÂÔ£¬£¬£¬°üÀ¨Ï¸°û´©Í¸ëÄ£¨CPP£©ÐÞÊΡ¢¡¢ÐÎò¿É±äµÄÄÉÃ×Ò©Îï¡¢¡¢ECMµ÷¿ØÒÔ¼°ÍâÔ´ÐÔ»úе´Ì¼¤¡£ÆäÖУ¬£¬£¬ÍâÔ´ÐÔ»úе´Ì¼¤¾ßÓвÙ×÷¼òÆÓ¡¢¡¢±¾Ç®µÍ¡¢¡¢ÁÙ´²×ª»¯Ô¶¾°ºÃµÈÓŵ㣬£¬£¬±»ÒÔΪÊÇÌá¸ßÒ©ÎïÉøÍ¸ÐÔ×îÖ±½ÓµÄÊֶΡ£³¬Éù×÷ΪÆäÖÐÒ»ÖÖ£¬£¬£¬ÊÇÒ»ÖÖÇå¾²ÇÒÁÙ´²Ó¦ÓÃÆÕ±éµÄÊÖÒÕ£¬£¬£¬ÓÉÓÚÆäÓÅÒìµÄ×éÖ¯´©Í¸ÐÔ¡¢¡¢ÎÞ´´ÐÔ¡¢¡¢ÒÔ¼°¶ÔÔö½øÒ©ÎïÉøÍ¸µÄ×÷Ó㬣¬£¬ÔÚÖ×Áö³ÉÏñºÍÖÎÁÆ·½Ãæ»ñµÃÁËÆÕ±éµÄÑо¿¡£Òò´Ë£¬£¬£¬»ùÓÚÒ»ÖÖ³¬Éù½éµ¼µÄÖÎÁÆÊÖÒÕ¡ª¡ª¡°Éù¶¯Á¦ÖÎÁÆ£¨SDT£©¡±£¬£¬£¬Ò²ÒýÆðÁËÈËÃÇµÄÆÕ±é¹Ø×¢£¬£¬£¬²¢³ÉΪ°©Ö¢ÖÎÁƵÄÐÂÊֶΡ£ÔÚSDTÖУ¬£¬£¬³¬Éù²¨²»µ«ÓÃÓÚÔö½øÉùÃô¼ÁµÄÉøÍ¸£¬£¬£¬»¹ÓÃÓÚÒý·¢Æä±¬·¢ÑÄÐÔÑõ£¨ROS£©É±ËÀ°©Ï¸°û¡£È»¶ø£¬£¬£¬SDTÒ²ÊÇÒ»¸öÀàËÆ¹â¶¯Á¦ÖÎÁÆ£¨PDT£©µÄºÄÑõÀú³Ì£¬£¬£¬Ö×Áö×éÖ¯µÄȱÑõÇéÐÎÑÏÖØÏÞÖÆÁËROSµÄ±¬·¢£¬£¬£¬µ¼ÖÂÆäÖÎÁÆÐ§¹û²»²ÇÏë¡£¶àÖÖսʤÖ×ÁöȱÑõµÄÕ½ÂÔ£¬£¬£¬°üÀ¨Ìá¸ßÖ×Áö×éÖ¯º¬ÑõÁ¿»ò¿ª·¢È±Ñõ¼¤»îÒ©Î£¬£¬±»ÆÕ±éµÄÑо¿ÒÔÌá¸ßÑõÒÀÀµÐÔµÄSDTºÍPDTµÄÖÎÁÆÐ§¹û¡£¶ø¸øÓèÍâÔ´ÐÔÑõÒÔÔöÌíÖ×Áö×éÖ¯µÄÑõˮƽÊÇ×îÖ±½ÓµÄ;¾¶¡£È«·ú¼ºÍ飨PFH£©ÊÇÒ»ÖÖ¶ÔÑõÆø£¨O2£©¾ßÓиßÇ׺ÍÁ¦µÄ¡¢¡¢¾ßÓÐÓÅÒìÉúÎïÏàÈÝÐԵĻ¯Ñ§ÎïÖÊ£¬£¬£¬ÔÚÁÙ´²ÖÐÒѱ»ÓÃ×÷È˹¤ÑªÒºÌ滻ƷºÍ³¬Éù³ÉÏñÔìÓ°¼Á¡£PFH×÷Ϊ»º½âÖ×ÁöȱÑõÖ÷ÒªµÄO2µÝËÍǰÑÔÒѱ»ÆÕ±éÑо¿¡£È»¶ø£¬£¬£¬PFHµÄ¸ßÊèË®ÐÔµ¼ÖÂÆäÌåÄÚ°ëË¥ÆÚ¶Ì£¬£¬£¬ÎÞ·¨ÔÚÖ×Áö×éÖ¯ÖÐÓÐÓø»¼¯¡£ÖµµÃ×¢ÖØµÄÊÇ£¬£¬£¬Óб¨µÀ³Æ·úÍéÐÞÊÎÖÊÁÏ¿ÉÒÔÌá¸ßPFHµÄÌåÄÚÎȹÌÐÔ£¬£¬£¬ÓÉÓÚ·úÍ鯬¶ÏÓëPFH·Ö×ӽṹÏàËÆ£¬£¬£¬¿ÉÒÔǶÈëPFHÒºµÎÖС£
Òò´Ë£¬£¬£¬Ñо¿ÍŶӿª·¢ÁËÒ»ÖÖ³¬ÉùÏìÓ¦¾ÛºÏÎïÈ«·ú¼ºÍ飨PFH£©ÄÉÃ×ÒºµÎ£¨¼ò³ÆMA-CPPNDs@O2£©£¬£¬£¬Í¨¹ýÁ¬ÏµÍâÔ´ÐÔ³¬Éù´Ì¼¤ºÍÄÚÔ´ÐÔECMµ÷Àí£¬£¬£¬Ôö½øÒ©ÎïÔÚÒÈÏÙ°©×éÖ¯ÖеÄÉîÌõÀíÉøÍ¸£¬£¬£¬ÓÃÓÚÒÈÏÙ°©µÄ¸ßЧÉù¶¯Á¦ÖÎÁÆ¡£¸ÃÄÉÃ×ÒºµÎÓÉ·úÍéÌþ¸ÄÐÔ¾ÛºÏÎïmPEG-PAsp(BZA-co-MEA)-C6F13£¬£¬£¬ÓëÈ«·´Ê½Î¬¼×ËᣨATRA£©¡¢¡¢ÃÌ߲߸£¨MnPpIX£©ºÍ¸»ÑõµÄPFH×Ô×é×°Ðγɡ£ÔÚ³¬Éù£¨US£©ÕÕÉäÏ£¬£¬£¬ÄÉÃ×ÒºµÎ»áѸËÙÆø»¯²¢±¬·¢¿Õ»¯Á¦£¬£¬£¬Ôö½ø¸ºÔØÒ©Îï´ÓÄÉÃ×ÒºµÎÖпìËÙÊͷŲ¢ÔÚÒÈÏÙ°©×éÖ¯ÖÐÉî²ãÉøÍ¸¡£´Ëʱ£¬£¬£¬ÉøÍ¸ÓÅÒìµÄATRAÓÐÓÃÒÖÖÆ»ùÖÊϸ°ûPSCsÉøÍ¸ECMÂѰ××é·Ö£¬£¬£¬½µµÍÒÈÏÙ°©Ö×Áö»ùÖÊÃܶȣ¬£¬£¬ÐγÉÓÐÀûÓÚÒ©ÎïÀ©É¢µÄ·ÇÖÂÃÜÐÔ΢ÇéÐΡ£Í¬Ê±£¬£¬£¬³¬Éù¼¤»îÉùÃô¼ÁMnPpIX±¬·¢´ó×ڵĻîÐÔÑõ£¬£¬£¬Ê©Õ¹SDTЧӦ¡£Ê¹ÓÃPFH×÷ΪO2µÄÔËËͽéÖÊ£¬£¬£¬ÄÉÃ×ÒºµÎ»¹¿ÉÒÔÓÐÓûº½âÖ×Áö×éÖ¯µÄ·¦ÑõÇéÐΣ¬£¬£¬ÔöÇ¿SDTÖ×ÁöɪË×÷Óá£Òò´Ë£¬£¬£¬¸ÃÄÉÃ×ÒºµÎÓÐÓÃÒÖÖÆÁËÒÈÏÙ°©Ö×ÁöµÄÉú³¤£¬£¬£¬²¢ÓÐÍûΪPDACÖÎÁÆÌṩһÖÖеÄÕ½ÂÔ¡£

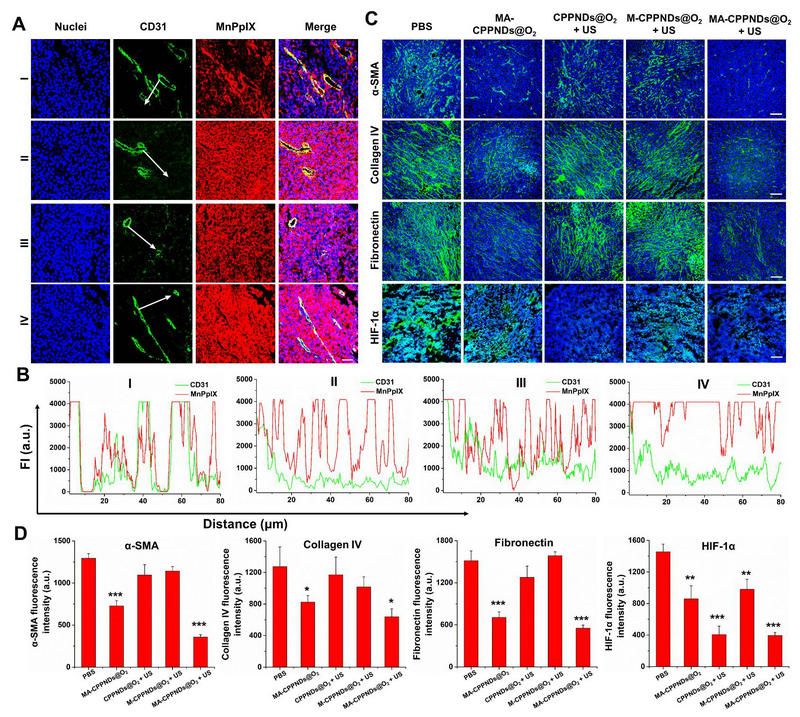
ͼ ³¬ÉùÏìÓ¦¾ÛºÏÎïPFHÄÉÃ×ÒºµÎÓÃÓÚPDACµÄÉù¶¯Á¦ÖÎÁÆ¡££¨A£©³¬Éù´Ì¼¤»òECMÖØËܺ󣬣¬£¬Ò©ÎïÔÚÖ×Áö×éÖ¯ÖеÄÉøÍ¸¡£I£ºÎ´´¦Àí×飻£»£»II£º³¬Éù´¦Àí×飻£»£»III£ºECMÖØËÜ×飻£»£»IV£º³¬Éù´Ì¼¤¼ÓECMÖØËÜ×é¡££¨B£©MnPpIXÓ«¹âÇ¿¶ÈÓëCD31±ê¼ÇµÄÖ×ÁöѪ¹Ü¾àÀëµÄ¶¨Á¿ÆÊÎö¡££¨C£©ÄÉÃ×Ò©ÎïÖÎÁƺóPDACÖ×Áö×éÖ¯ÖÐECMµ÷ÀíÇéÐκͷ¦Ñõ»º½âÇéÐΡ££¨D£©ÖÎÁƺó¶ÔµÄÖ×Áö×éÖ¯ÖЦÁ-SMA¡¢¡¢IVÐͽºÔ¡¢¡¢ÏËάÅþÁ¬ÂѰ׺ÍHIF-1¦ÁµÄÓ«¹âÇ¿¶ÈµÄ°ë¶¨Á¿ÆÊÎö¡£
Ñо¿ÂÛÎĵÚÒ»×÷ÕßΪngµç×ÓÓÎÏ·Á¥ÊôµÚÈýÒ½Ôº³¬Éù¿Æ²©Ê¿ºóФºé£¬£¬£¬Í¨Ñ¶×÷ÕßΪngµç×ÓÓÎÏ·Á¥ÊôµÚÈýҽԺ˧ÐÄÌνÌÊÚ¡¢¡¢ÈνܽÌÊÚ¼°Ö麣ÊÐÈËÃñÒ½Ôºº«ÊÀËɸ±Ñо¿Ô±¡£
ÂÛÎÄÁ´½Ó£ºhttps://doi.org/10.1016/j.actbio.2023.02.038