ngµç×ÓÓÎÏ·ÐÂÎÅÍøÑ¶£¨Í¨Ñ¶Ô±ÌÆÑÞÀö£©¼××´ÏÙÏà¹ØÐÔÑÛ²¡£¡£¡£¨TAO£©ÊǼ××´ÏÙ¼²²¡×î³£¼ûµÄ¼××´ÏÙÍâÌåÏÖÖ®Ò»¡£¡£¡£ÏÖÔÚ£¬ÓÉÓÚ·¢²¡»úÖÆ²»Ã÷£¬TAOµÄÖÎÁÆÈÔÃæÁÙÌôÕ½¡£¡£¡£2022Äê7ÔÂ26ÈÕ£¬ngµç×ÓÓÎÏ·ÖÐɽÑÛ¿ÆÖÐÐÄËÕÎÄÈç½ÌÊÚÍŶÓÔÚCell Reports MedicineÆÚ¿¯ÉÏÒÔÑо¿ÂÛÎĵÄÐÎʽ½ÒÏþ×îÐÂÑо¿Ð§¹û£¬Õ¹ÏÖ¼××´ÏÙÏà¹ØÑÛ²¡ÑÛ¿ô×éÖ¯µ¥Ï¸°ûˮƽÃâÒß΢ÇéÐΣ¬ÎªÌ½Ë÷TAOµÄDZÔÚÖÎÁưеãÌṩÁËÐÂµÄÆ«Ïò¡£¡£¡£
¼××´ÏÙÏà¹ØÐÔÑÛ²¡£¡£¡£¨TAO£©ÊÇÒÔÑÛÇòºó¼°¿ôÖÜ×éÖ¯µÄ½þÈóÐÔ²¡±äÎªÌØÕ÷µÄÆ÷¹ÙÌØÒì×ÔÉíÃâÒßÐÔ¼²²¡£¡£¡£¬ÊǼ××´ÏÙ¼²²¡×î³£¼ûµÄ¼××´ÏÙÍâÌåÏÖÖ®Ò»¡£¡£¡£TAO³£ÌåÏÖΪͻÑÛ¡¢ÑÛíúÍËËõ¡¢¸´Êӵȣ¬ÑÏÖØÕßÉõÖÁ»áΣ¼°ÊÓÁ¦£¬µ¼ÖÂʧÃ÷¡£¡£¡£ÏÖÔÚ£¬ÓÉÓÚ·¢²¡»úÖÆ²»Ã÷£¬TAOµÄÖÎÁÆÈÔÃæÁÙÌôÕ½¡£¡£¡£Òò´Ë£¬ÉîÈëÆÊÎöTAOÑÛ¿ô½áµÞ×éÖ¯µÄÃâÒß΢ÇéÐΣ¬ÓÐÍûΪ½øÒ»²½ÆÊÎöTAO·¢²¡»úÖÆºÍDZÔÚµÄÖÎÁưе㡣¡£¡£
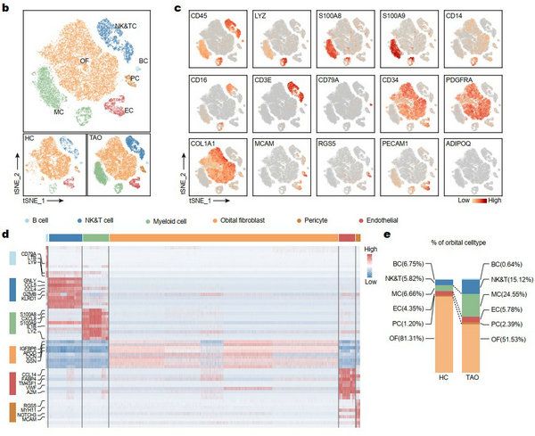
ÔÚÕâÏîÑо¿ÊÂÇéÖУ¬Ñо¿Ö°Ô±Ê¹Óõ¥Ï¸°ûRNA²âÐò£¬¶Ô½ÓÊÜ¿ô¼õѹÊÖÊõµÄTAO»¼ÕßÓë½ÓÊÜÑÛíúÕûÐÎÊõµÄÕý³£±ÈÕÕµÄÑÛ¿ô½áµÞ×éÖ¯¾ÙÐе¥Ï¸°ûˮƽµÄת¼×éÆÊÎö¡£¡£¡£Í¨Ï꾡°ûÑÇȺ¡¢²î±ð»ùÒòÆÊÎö¡¢Ï¸°û¼äÏ໥×÷ÓÃÆÊÎöµÈ£¬ÔÚµ¥Ï¸°û²ãÃæ»æÖÆÁËTAOµÄÑÛ¿ô½áµÞ×éÖ¯ÃâÒß΢ÇéÐÎͼÆ×£¨Í¼1£©

ͼ1 TAOÑÛ¿ô½áµÞ×éÖ¯ÃâÒß΢ÇéÐÎ
ÆÊÎöЧ¹ûÅú×¢£¬ÑÛ¿ô½áµÞ×éÖ¯¿ÉÒÔ·ÖΪ³ÉÏËάϸ°û£¬ÄÚÆ¤Ï¸°û£¬ÖÜϸ°û£¬Bϸ°û£¬Tϸ°û£¬ÖÐÐÔÁ£Ï¸°ûºÍµ¥ºËϸ°ûµÈËèϵϸ°û¡£¡£¡£Ïà±ÈÓÚÕý³£±ÈÕÕ£¬TAOÑÛ¿ô×éÖ¯ÌåÏÖΪÏÔ×ŵÄÑ×ÐÔϸ°û½þÈó£¬ÃâÒßϸ°ûÔÚTAOÑÛ¿ô×éÖ¯ÖбÈÀýÔöÌí¡£¡£¡££¨Í¼2£©

ͼ2 ÑÛ¿ô½áµÞ×é֯ϸ°ûÀàÐÍ
½ÓÏÂÀ´¶ÔTAO·¢²¡µÄ½¹µãϸ°ûÀàÐÍ¡ª¡ª³ÉÏËάϸ°û¾ÙÐе¥¶ÀÆÊÎö·¢Ã÷£¬±í´ïRASD1µÄ³ÉÏËάϸ°ûÑÇȺ¡ª¡ª³ÉÖ¬ÏËάϸ°û£¨LPF£©¸ß¶È±í¸æ¿¢Ö¬Ïà¹ØµÄת¼Òò×ÓÈçPPARG£¬CABPBºÍPLIN2µÈ£¬²¢ÇÒ»¹¸ß¶È±í´ïÇ÷»¯Òò×ÓºÍÑ×ÐÔϸ°ûÒò×Ó¡£¡£¡£Åú×¢ÕâȺϸ°û¸ß¶È¼ÓÈëÁËTAOµÄ·¢²¡Àú³Ì ¡£¡£¡£³ÉÏËάϸ°ûͨ¹ýÇ÷»¯Òò×ÓÎüÒýÑ×ÐÔϸ°ûÔÚÑÛ¿ô×éÖ¯µÄ½þÈ󣬲¢ÇÒÆä»¹¾ßÓзֻ¯ÎªÖ¬·¾Ï¸°ûµÄDZÄÜ¡£¡£¡£Ñ×ÐÔϸ°û½þÈóºÍÑ×ÐÔÒò×ÓµÄÉøÍ¸ÊdzÉÏËάϸ°û¼¤»îµÄÖ÷ÒªÔÒò£¬¶øÖ¬·¾Ï¸°ûÔöÉúÔò¿ÉÒÔµ¼ÖÂTAO»¼ÕßÍ»Ñ۵ķºÆð¡£¡£¡£ÄâʱÐòÑо¿Í¬Ñù·¢Ã÷£¬ÔÚTAOÖÐOFÍùLPFÆ«Ïò·Ö»¯Ôö¶à¡£¡£¡££¨Í¼3£©

ͼ3 ÑÛ¿ô³ÉÏËάϸ°ûÆÊÎö
¶ÔÆäËûϸ°ûÀàÐ;ÙÐÐÆÊÎö·¢Ã÷£¬±í´ï·Çµä·¶Ç÷»¯Òò×ÓÊÜÌå1£¨ACKR1£©µÄÄÚÆ¤Ï¸°ûÔÚTAOÖÐÏÔ×ÅÔöÌí£¬ÇҸ߶ȱí´ï𤸽·Ö×Ó¡¢Ñ¡ÔñËØ¼°Ç÷»¯Òò×Ó¡£¡£¡£½øÒ»²½¹¦Ð§ÆÊÎöÅú×¢ACKR1+ÄÚÆ¤Ï¸°ûÔÚÃâÒßϸ°û½þÈóµÄÀú³ÌÖÐʩչÁËÖ÷Òª×÷Óᣡ£¡£Òò´ËÑо¿Ö°Ô±Ìá³ö£¬ACKR1+ÄÚÆ¤Ï¸°û¿ÉÄÜÒ²¼ÓÈëÁËTAOµÄ·¢²¡Àú³Ì¡£¡£¡££¨Í¼4£©

ͼ4 ÑÛ¿ôÄÚÆ¤Ï¸°ûÆÊÎö
×ÌÈÅËØIFNG¿ÉÒԴ̼¤³ÉÏËάϸ°û¼¤»î£¬ÉøÍ¸Ç÷»¯Òò×ÓºÍÑ×Ö¢Òò×Ó£¬½øÒ»²½ÔöÖ³·Ö»¯£¬µ¼ÖÂTAOµÄ²¡Àí¸Ä±ä¡£¡£¡£ÆÊÎö·¢Ã÷£¬ÑÛ¿ôIFNG³ýÁ˹ŰåÒÔΪµÄCD4+Tϸ°ûȪԴ£¬CD8+ϸ°û¶¾Tϸ°û£¨CTL£©Ò²ÊÇÖ÷ҪȪԴ¡£¡£¡£½øÒ»²½Ñо¿·¢Ã÷CD8+CTLÔòÌåÏÖΪÖÕÄ©·Ö»¯±íÐÍ£¬¸ß±í´ïCD57¼°CX3CR1£¬Í¬Ê±»¹¸ß±í´ï¿ÅÁ£Ã¸ºÍ´©¿×ËØ¡£¡£¡£ÖÕÄ©·Ö»¯Tϸ°ûÈÔÈ»Äܹ»½Ï³¤Ê±¼äµÄ¼á³ÖÆä¹¦Ð§¡£¡£¡£Òò´Ë£¬ CD8+CTL¿ÉÄÜÊÇTAOÖÐ×ÌÈÅËØµÄ³ÖÐøÈªÔ´Ö®Ò»¡£¡£¡£
±ðµÄ£¬ÔÚÑÛ¿ô×éÖ¯Öл¹·¢Ã÷ÁËһȺ֬·¾×éÖ¯¾ÞÊÉϸ°û(ATM)¡£¡£¡£ATMµÄµä·¶ÌåÏÖÊDZí´ï¢òÐ;ÞÊÉϸ°û±ê¼ÇCD163¡¢CD206£¬ÓÖ¾ßÓТñÐ;ÞÊÉϸ°ûµÄÑ×Ö¢ÉøÍ¸¹¦Ð§£¨IL-1¦Â¡¢CCL2¡¢CCL3µÈ£©£¬Í¬Ê±»¹¸ß±í´ïÖ¬·¾ËáתÔËÂѰ×CD36¡£¡£¡£ATMÊÇÔÚÌÇÄò²¡ºÍ·ÊÅÖ»¼ÕßµÄÖ¬·¾×éÖ¯ÖÐÊ״η¢Ã÷µÄ£¬ÆäÑ×Ö¢ÉøÍ¸¹¦Ð§Êǵ¼ÖÂÖ¬·¾×éÖ¯Ñ×Ö¢·´Ó³¼°ÒȵºËØ·´¿¹µÄÔÒòÖ®Ò»¡£¡£¡£Òò´Ë£¬ATM¿ÉÄÜÒ²¼ÓÈëÁËTAOÑÛ¿ôÖ¬·¾×éÖ¯µÄÑ×Ö¢·´Ó³¼°ÔöÉú¡£¡£¡£(ͼ5)

ͼ5 ÑÛ¿ôÃâÒßϸ°ûÆÊÎö
×ÛÉÏ£¬ÕâÏîÊÂÇéÀ©Õ¹ÁËÎÒÃǹØÓÚTAOÑÛ¿ô×éÖ¯ÃâÒß΢ÇéÐεÄÊìϤ£»ÎªÌ½Ë÷TAOµÄDZÔÚÖÎÁưеãÌṩÁËÐÂµÄÆ«Ïò¡£¡£¡£
ÕâЩÑо¿Ð§¹ûÓÚ2022Äê7ÔÂ26ÈÕÒÔÑо¿ÂÛÎĵÄÐÎʽ½ÒÏþÔÚCell Reports MedicineÆÚ¿¯ÉÏ£¬ngµç×ÓÓÎÏ·ÖÐɽÑÛ¿ÆÖÐÐÄËÕÎÄÈç½ÌÊÚ£¬ÖÐÄÏ´óÑ§ÏæÑÅÒ½ÔºÍõÏé«•½ÌÊÚΪÅäºÏͨѶ×÷Õß¡£¡£¡£ngµç×ÓÓÎÏ·ÖÐɽÑÛ¿ÆÖÐÐÄÑо¿ÉúÀîîÈ»´¡¢ngµç×ÓÓÎÏ·ËïÒÝÏɼÍÄîÒ½ÔºÍõ÷½ÌÊÚ¡¢ÖÐÄÏ´óÑ§ÏæÑÅҽԺ̷¼Ñ½ÌÊÚ¡¢ngµç×ÓÓÎÏ·ÖÐɽÑÛ¿ÆÖÐÐÄÑо¿ÉúÖìÀÙ¡¢ngµç×ÓÓÎÏ·ËïÒÝÏɼÍÄîÒ½ÔºÔøÅôÒ½Éú¡¢ÖÐÄÏ´óÑ§ÏæÑÅÒ½Ôº³ÂÏþÕäΪÅäºÏµÚÒ»×÷Õß¡£¡£¡£ngµç×ÓÓÎÏ·ÖÐɽÑÛ¿ÆÖÐÐÄ¡¢ÑÛ¿ÆÑ§¹ú¼ÒÖØµãʵÑéÊÒΪµÚÒ»µ¥Î»£¬¸ÃÑо¿»ñµÃ¹ú¼Ò×ÔÈ»¿ÆÑ§»ù½ðÓÅÒìÇàÄêÏîÄ¿µÄÖ§³Ö¡£¡£¡£
ÂÛÎÄÁ´½Ó£º£ºhttps://www.cell.com/cell-reports-medicine/fulltext/S2666-3791(22)00235-X