ngµç×ÓÓÎÏ·ÐÂÎÅѶ£¨Í¨Ñ¶Ô±ÂíÀ¼£©µòÍöÊÇÒ»ÖÖϸ°ûµÄ³ÌÐòÐÔéæÃü·½Ê½£¬£¬£¬ÊÇÆ÷¹ÙÉú³¤·¢ÓýºÍÎÈ̬ά³ÖµÄÐëÒªÀú³Ì¡£¡£¡£µòÍöϸ°û»á±¬·¢´ó×ÚµòÍöÄÒÅÝ( Apoptotic extracellular vesicles, apoEVs)£¬£¬£¬¹Å°å¿´·¨ÒÔΪ»úÌå´ó×ÚapoEVsͨ¹ý³ÊÏÖ¡°Find-Me¡±ÐÅºÅÆô¶¯ÍÌÊÉÀú³Ì±»ÖÖÖÖÍÌÊÉϸ°ûɨ³ý¡£¡£¡£ngµç×ÓÓÎÏ·¹â»ª¿ÚǻҽѧԺ¡ÁÁ¥Êô¿ÚǻҽԺʩËÉÌΡ¢¡¢¡¢¿ÜÏþÐǽÌÊÚÍŶÓÔøÊ×´ÎÌá³öµòÍöÄÒÅÝά³ÖÌåÄÚ¸Éϸ°ûÎÈ̬£¬£¬£¬ÍâÔ´»ØÊä¸Éϸ°ûµòÍöÄÒÅÝ¿É×÷ΪеÄÉúÎïÖÎÁÆÊÖ¶Î(Cell Research, 2018. DOI:10.1038/s41422-018-0070-2)¡£¡£¡£¸Éϸ°û¼°°ûÍâÄÒÅÝ»ØÊäÒÑÓÃÓÚ¶àÖÖ¼²²¡µÄÖÎÁÆÑо¿£¬£¬£¬µ«ÔÚÌåÄڵĴúл;¾¶ºÍ¹¦Ð§ÈÔ²»ÇåÎú¡£¡£¡£
¿ËÈÕ£¬£¬£¬Ê©ËÉÌΡ¢¡¢¡¢¿ÜÏþÐǽÌÊÚÍŶÓÔÚ¹ú¼ÊÖøÃûÆÚ¿¯Bioactive MaterialsÉϽÒÏþÁËÌâΪ¡°Apoptotic extracellular vesicles are metabolized regulators nurturing the skin and hair¡±µÄÑо¿ÂÛÎÄ£¬£¬£¬±¨µÀÁËÒ»²¿·ÖÍâÔ´ÐÔapoEVsÒÔÒ»ÖÖwave-likeµÄÐÎʽͨ¹ýƤ·ôºÍëÄÒ¾ÙÐдúл¡£¡£¡£Í¬Ê±£¬£¬£¬ÍâÔ´ÐÔapoEVs¿Éͨ¹ýWnt/¦Â-cateninͨ·»î»¯Æ¤·ôºÍëÄÒ¼ä³äÖʸÉϸ°ûÔö½øÉË¿ÚÓúºÏºÍë·¢ÔÙÉú¡£¡£¡£ÓÐȤµÄÊÇÁ¦Ñ§´Ì¼¤¿ÉÒÔͨ¹ýWnt/¦Â-cateninͨ·¼ÓËÙÕâÖÖµòÍöÄÒÅÝÇãÔþµÄÀú³Ì¡£¡£¡£±¾Ñо¿Õ¹ÏÖÁËÑ»·ÖÐÄÒÅÝ´ÓÆ¤·ôë·¢´úлµÄÐÂ;¾¶£¬£¬£¬ÉúÎïÐÔ´úлÎï»áÒÔEVµÄ·½Ê½¾Æ¤·ôºÍë·¢ÇãÔþµ½ÌåÍ⣬£¬£¬×ßÏò´ó×ÔÈ»£¬£¬£¬±í´ïÁË¡°ÌìÈ˺ÏÒ»¡±µÄ¿´·¨£¬£¬£¬²¢ÎªÆ¤·ôºÍë·¢¼²²¡ÌṩÁËеÄÎÞϸ°ûÖÎÁƵÄÖÎÁÆÕ½ÂÔ¡£¡£¡£
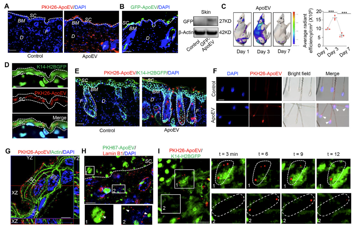
¸ÃÑо¿Í¨¹ýβ¾²Âö;¾¶ÏòСÊóÌåÄÚ×¢ÉäÓ«¹âȾÁϱê¼ÇµÄapoEVs£¬£¬£¬Ê¹ÓÃÃâÒßÓ«¹â¡¢¡¢¡¢ÂѰ×Ó¡¼£¡£¡£¡¢¡¢¡¢»îÌå³ÉÏñºÍ³¬¸ß·Ö±æÏÔ΢¾µµÈÊÖ¶ÎÊӲ쵽apoEVs¿É´ÓƤ·ôºÍë·¢ÇãÔþÌåÍ⣬£¬£¬²¢Ê¹ÓÃË«¹â×ÓÏÔ΢¾µÔÚ»îÌåСÊóÉÏÑéÖ¤´ËÕ÷Ï󡣡£¡£
½øÒ»²½Ñо¿Åú×¢£¬£¬£¬apoEVsÔÚÇãÔþÀú³ÌÖпɼ¤»îƤ·ôÖеÄWnt/¦Â-cateninÐźÅͨ·£¬£¬£¬Ôö½øÆ¤·ôµÄг´úл£¬£¬£¬¶ø»î»¯µÄ¦Â-cateninÓֿɵ÷¿ØapoEVsµÄÇãÔþºÍƤ·ô¸üУ¬£¬£¬³ÊÏÖÒ»ÖÖwave-likeÐÎʽ¡£¡£¡£Ñо¿Ö°Ô±¾Î²¾²Âö×¢ÉäapoEVsºóÈÃСÊóÅܲ½Ä£Äâ¼ÓÁ¦£¬£¬£¬ÐüβʵÑéÄ£ÄâʧÁ¦£¬£¬£¬Í¨¹ýÃâÒßÓ«¹â¡¢¡¢¡¢ÂѰ×Ó¡¼£¡£¡£¡¢¡¢¡¢Á÷ʽºÍ»îÌå³ÉÏñһϵÁÐʵÑé·¢Ã÷Åܲ½¼ÓËÙapoEVsÇãÔþ£¬£¬£¬ÐüβÒÖÖÆapoEVsÇãÔþ¡£¡£¡£½øÒ»²½ÊµÑé·¢Ã÷Åܲ½½µµÍСÊóѪҺÖÐDKK1ˮƽ£¬£¬£¬ÐüβʹÆäÉý¸ß£¬£¬£¬´Ó¶øÓ°ÏìÆ¤·ôÖлµÄWnt/¦Â-cateninÐźÅͨ·±í´ïˮƽ£¬£¬£¬µ¼ÖÂapoEVsÇãÔþ¸Ä±ä¡£¡£¡£

ͼ1. ApoEVs¾Æ¤·ôºÍëÄÒ´úл
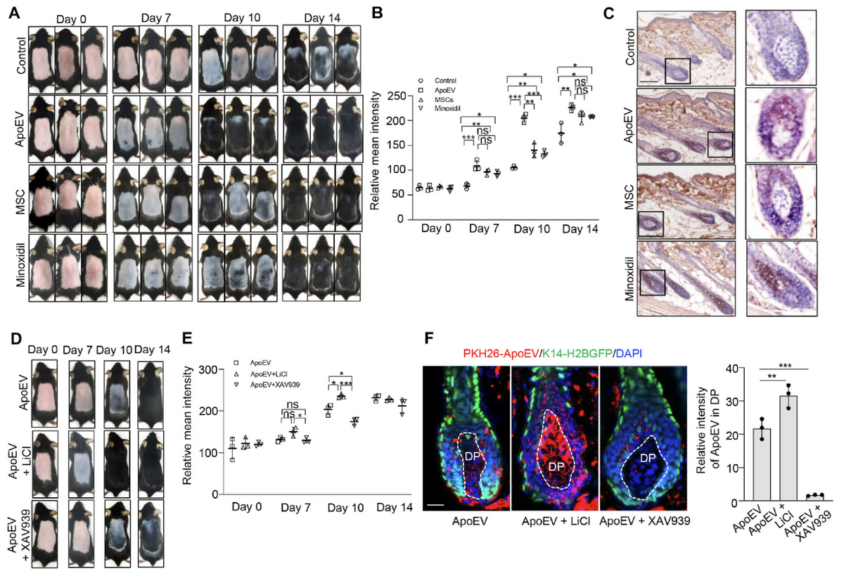
Ëæºó£¬£¬£¬Ñо¿Ö°Ô±ÊèÉ¢µòÍöȱÏÝСÊóµÄƤ·ôºÍëÄÒ¼ä³äÖʸÉϸ°û (Mesenchymal stem cells, MSC£©£¬£¬£¬·¢Ã÷apoEVsÔÚÇãÔþÀú³ÌÖлMSCÖÐWnt/¦Â-cateninÐźÅͨ·£¬£¬£¬¸ÄÉÆMSCÐÔÄÜ£¬£¬£¬²¢½øÒ»²½Ö¤ÊµapoEVs¾ßÓÐÔö½øÉË¿ÚÓúºÏºÍë·¢ÔÙÉúµÄ¹¦Ð§¡£¡£¡£

ͼ2. ApoEVsÔö½øÃ«·¢ÔÙÉú

ͼ3. ApoEVs¾±íƤϵͳ´úлµÄʾÒâͼ
¸ÃÏîÄ¿Ñо¿»ñµÃÁ˹ú¼ÒÖØµãÑз¢ÍýÏë¡¢¡¢¡¢¡°Öé½È˲š±ÍŶÓÏîÄ¿ºÍ¹ú¼Ò×ÔÈ»¿ÆÑ§»ù½ðÖ§³Ö¡£¡£¡£ngµç×ÓÓÎÏ·¹â»ª¿ÚǻҽѧԺ¡ÁÁ¥Êô¿ÚǻҽԺΪµÚÒ»µ¥Î»£¬£¬£¬ÂíÀ¼Ö÷ÖÎҽʦÊDZ¾ÂÛÎĵĵÚÒ»×÷Õߣ¬£¬£¬Ê©ËÉÌνÌÊںͿÜÏþÐǽÌÊÚÊDZ¾ÂÛÎÄͨѶ×÷Õß¡£¡£¡£
ÂÛÎÄÁ´½Ó£º£º£ºhttps://www.sciencedirect.com/science/article/pii/S2452199X2200192X