ngµç×ÓÓÎÏ·ÐÂÎÅÍøÑ¶£¨Í¨Ñ¶Ô±ÌÆÑÞÀö£©³ÉÄêÁ鳤ÀàÊÇ·ñ±£´æ»îÔ¾µÄÉñ¾±¬·¢Õ÷ÏóÒÀÈ»±£´æÕùÂÛ¡£¡£¡£2022Äê5ÔÂ30ÈÕ£¬£¬£¬ngµç×ÓÓÎÏ·ÖÐɽÑÛ¿ÆÖÐÐÄÁõʤ/ÁõÞÈÖ¾/ÏòÃÏÇåÍŶÓÁªºÏÔÚNature Neuroscience£¨Ó°ÏìÒò×Ó25£©ÔÚÏß½ÒÏþÑо¿ÂÛÎÄ¡°Single-cell transcriptomics of adult macaque hippocampus reveals neural precursor cell populations¡±¡£¡£¡£¸ÃÑо¿ÖÜÈ«»æÖÆÁ˳ÉÄêÁ鳤ÀàµÄÉñ¾±¬·¢Ï¸°ûͼÆ×£¬£¬£¬ÓÅ»¯µÄÃâÒßÓ«¹âȾɫºÍÉñ¾Ç°Ìåϸ°ûÌåÍâ×÷Óý֤ʵÁ˳ÉÄêʳзºïº£Âí±£´æ»îÔ¾µÄÉñ¾±¬·¢Õ÷Ï󡣡£¡£¸ÃÑо¿¶ÔÔö½ø³ÉÌåÉñ¾±¬·¢£¬£¬£¬ÐÞ¸´ÊÜËðµÄÉñ¾ÏµÍ³£¬£¬£¬ÈçÊÓ¾õ¹¦Ð§ËðÉË¡¢¡¢Ô˶¯ÕϰÒÔ¼°Ó°ÏóËðʧµÈ¼²²¡µÄ×îÖÕÖÎÁƶ¼¾ßÓÐÖ÷ÒªµÄҽѧÒâÒå¡£¡£¡£
Éñ¾Ï¸°ûÊÇ×é³ÉÉñ¾ÏµÍ³µÄ»ù±¾¹¦Ð§µ¥Î»£¬£¬£¬ÄܱàÂë¡¢¡¢×ª´ïÏ¢ÕùÂëÐÅÏ¢£¬£¬£¬ÓÌÈç¹¹½¨¸ßÂ¥´óÏõÄһשһÍß¡£¡£¡£¹Å°åÉñ¾¿ÆÑ§µÄ¿´·¨ÒÔΪÉñ¾Ôª²»¿ÉÔÙÉú£¬£¬£¬Ò»µ©éæÃü£¬£¬£¬¾ÍÊÇÓÀÊÀÐԵġ£¡£¡£Çà¹âÑÛ¡¢¡¢ÊÓÉñ¾ËðÉ˺ÍÊÓ¾õͨ·ȱѪµÈ¶¼¿ÉÒÔµ¼ÖÂÊÓÉñ¾Ï¸°ûµÄéæÃü£¬£¬£¬Ó°ÏìÊÓ¾õ¹¦Ð§£¬£¬£¬ÉõÖÁÔì³ÉʧÃ÷¡£¡£¡£¶à°Í°·Éñ¾ÔªéæÃü»áµ¼ÖÂÅÁ½ðÉÖ¢£¬£¬£¬Ôì³É»¼ÕßÔ˶¯¹¦Ð§Ëðʧ¡£¡£¡£¶ø°¢¶û´Äº£Ä¬²¡»áµ¼ÖÂÓë¸ß¼¶ÈÏÖªºÍÓ°ÏóÏà¹ØµÄÉñ¾ÔªéæÃü£¬£¬£¬´Ó¶øÊ¹Ó°ÏóºÍÈÏÖª¹¦Ð§Ï½µ¡£¡£¡£ÏÖÔÚÕë¶ÔÕâЩ¼²²¡£¬£¬£¬»¹È±·¦ÓÐÓõÄÖÎÁÆÒªÁì¡£¡£¡£
º£Âí³Ý×´»ØÊdzÉÄ겸È鶯Îï¿ÉÒÔ³ÖÐø±¬·¢ÐÂÉúÉñ¾ÔªµÄÁ½¸öÄÔÇøÖ®Ò»¡£¡£¡£Ð¡Êóº£ÂíÇøµÄÉñ¾¸Éϸ°û»áÆÆËéÔöÖ³²¢·Ö»¯³ÉеÄÉñ¾Ôª£¬£¬£¬²¢ÄÜÓ뻷·¾ÙÐÐÕûºÏ£¬£¬£¬Ê©Õ¹ÐÄÀí¹¦Ð§¡£¡£¡£¶ø³ÉÄêÁ鳤ÀදÎﺣÂíÊÇ·ñ±£´æ»îÔ¾µÄÉñ¾±¬·¢Õ÷ÏóÒ»Ö±±£´æ½Ï´óµÄÕùÒé¡£¡£¡£ÖÜȫϵͳµÄÑо¿Á鳤ÀàµÄ³ÉÄêÉñ¾±¬·¢Õ÷Ïó¶Ô×îÖÕÖÎÁÆÊÓ¾õ¹¦Ð§ËðÉË¡¢¡¢ÖÐÊàÉñ¾ÏµÍ³Ô˶¯ÕϰÒÔ¼°Ó°Ï󡢡¢ÈÏÖª¹¦Ð§Õϰ¶¼¾ßÓÐÖ÷ÒªµÄҽѧÒâÒå¡£¡£¡£
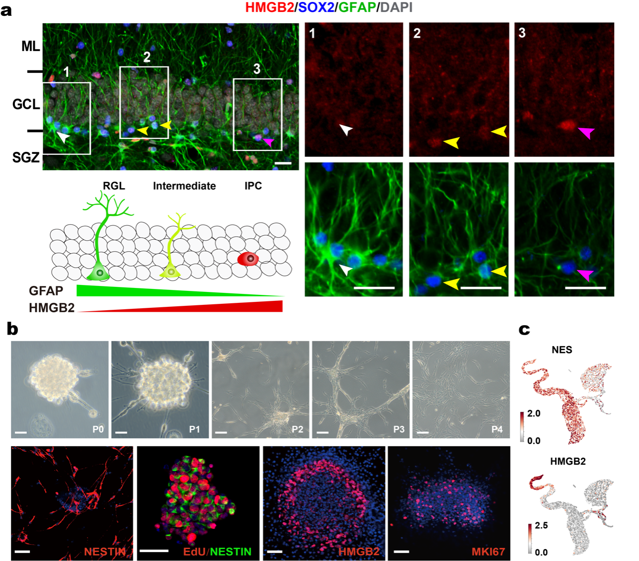
ÒÔÍù¶Ô³ÉÄêÁ鳤Àà´óÄÔµ¥Ï¸°û²âÐòÑо¿ÊÇʹÓõ¥Ï¸°ûºËת¼×é²âÐò(single nuclei RNA-seq)ÊÖÒÕ£¬£¬£¬Ö»Äܼì²âµ½Ï¸°ûºËÖеÄRNA£¬£¬£¬¶ø±¾¿ÎÌâÖÐÑо¿Ö°Ô±ÓÅ»¯ºÍË¢ÐÂÁËÁ鳤ÀàÄÔ×éÖ¯µÄµ¥Ï¸°ûÊèÉ¢ÊÖÒÕ£¬£¬£¬Ê×´ÎÔÚ³ÉÄêÁ鳤ÀàÄÔÑо¿ÖÐʹÓÃÁËȫϸ°ûµÄµ¥Ï¸°ûת¼×é²âÐòÊÖÒÕ(single cell RNA-seq)£¬£¬£¬»æÖÆÁ˳ÉÄêʳзºï(Macaca fascicularis)º£ÂíÌåÉñ¾±¬·¢µÄµ¥Ï¸°ûת¼×éͼÆ×£¬£¬£¬²¢ÐÎòÁËËûÃǵÄϸ°û·Ö»¯¹ì¼£ÒÔ¼°»ùÒòµ÷¿ØÍøÂç(gene regulatory network£¬£¬£¬regulon)¡£¡£¡£Á¬Ïµ¾µä·Ö×Ó±ê¼Ç¡¢¡¢»ùÒòµ÷¿ØÍøÂç¡¢¡¢Êý¾ÝÕûºÏÒÔ¼°Ï¸°ûת¼±¾Ë²¼ä̬µÄRNAËÙÂÊ(RNA velocity)µÄÒªÁ죬£¬£¬È·Á¢ÁËÉñ¾±¬·¢Àú³ÌÖеÄÒªº¦Ï¸°ûÀàÐÍ£¬£¬£¬°üÀ¨·ÅÉä×´½ºÖÊÑùϸ°û(radial glia-like cells£¬£¬£¬ RGL)£¬£¬£¬ÖÐÐÄǰÌåϸ°û(intermediate progenitor cells£¬£¬£¬IPC)£¬£¬£¬ÒÔ¼°Éñ¾Ä¸Ï¸°û(neuroblast£¬£¬£¬NB)µÈ¡£¡£¡£ÕâЩϸ°ûÀàÐͼ°Æä·Ö»¯¹ì¼£¼òÖ±Á¢£¬£¬£¬ÔÚµ¥Ï¸°ûת¼×éˮƽÉÏÍêÕûÖØ¹¹ÁËÁ鳤ÀàÉñ¾±¬·¢·Ö×ÓÀú³Ì(ͼ1)¡£¡£¡£

ͼ1ÆÊÎö³ÉÄêÁ鳤ÀຣÂíÌåÉñ¾±¬·¢µÄµ¥Ï¸°ûת¼×éͼÆ×¡£¡£¡£ a. Á鳤ÀຣÂíÌ嵥ϸ°û²âÐòÊÖÒÕõ辶ͼ£¬£¬£¬Ó«¹âÄáÊÏȾɫͼÊǾßÓгÝ×´»ØµÄʳзºïº£Âí½á¹¹£»£»£»b. ¶Ôʳзºïº£ÂíµÄµ¥Ï¸°ûÊý¾ÝUMAP½µÎ¬·ÖȺչʾͼ£»£»£»c.ÃâÒßȾɫ֤ʵÔöÖ³µÄǰÌåϸ°ûµÄ±£´æ¡£¡£¡£
Ñо¿Ö°Ô±·¢Ã÷Á鳤ÀදÎïÓëСÊóµÄ³ÉÄêÉñ¾±¬·¢¼È±£´æÅäºÏµã£¬£¬£¬ÓÖ±£´æÊµÖÊÐÔ²î±ð£¬£¬£¬ÌØÊâÊÇͨÏ꾡°û·Ö»¯¹ì¼£ÆÊÎöÒÔ¼°¾µäµÄÉñ¾±¬·¢µÄ±ê¼Ç»ùÒòDCXÃâÒßÓ«¹âȾɫ£¬£¬£¬·¢Ã÷Á˳ÉÄêÁ鳤ÀදÎﺣÂíÌåÖб£´æ´ó×ÚµÄδ³ÉÊìÐÂÉúÉñ¾Ôª£¬£¬£¬¶ø³ÉÄêСÊóÖеÄδ³ÉÊìÐÂÉúÉñ¾ÔªÊýÄ¿ºÜÊǵͣ¬£¬£¬ÌáÐѳÉÄêÁ鳤ÀàµÄÉñ¾ÍøÂç¿ÉËÜÐÔÓëÄö³ÝÀà±£´æÖ÷Òª²î±ð¡£¡£¡£¶ÔÕâЩÎïÖÖ¼äÉñ¾±¬·¢µÄÅäºÏÐԺͲî±ðÐÔµÄÑо¿£¬£¬£¬ÓÐÖúÓÚʹÓÃСÊóµÄÒѾ»ýÀ۵ĸ»ºñÉñ¾±¬·¢ÖªÊ¶Íƶ¯ÏÖÔÚÖªÖ®ÉõÉÙµÄÁ鳤ÀàÉñ¾±¬·¢Õ÷ÏóµÄÑо¿£¬£¬£¬ÒÔ¼°ÏòÁÙ´²Æ«Ïòת»¯¡£¡£¡£
Ñо¿Õß·¢Ã÷ÔÚÉñ¾±¬·¢Àú³ÌÖУ¬£¬£¬¼ÓÈëµ÷¿ØÉñ¾¸Éϸ°ûÔöÖ³µÄÒ»¸öÖ÷Òª»ùÒòHMGB2 (High-Mobility Group Protein B2)¡£¡£¡£HMGB2ÂѰ׿ÉÓëȾɫÖÊÁ¬Ïµ£¬£¬£¬¼ÓÈë»ùÒò±í´ïµÄµ÷¿Ø£¬£¬£¬Æä±í´ïÁ¿ÓëRGL ÏòIPC µÄת»¯Àú³ÌÇ×½üÏà¹Ø¡£¡£¡£ÕâÒ»»ùÒòµÄ·¢Ã÷¶Ô½øÒ»²½Ñо¿µ÷¿ØÉñ¾¸Éϸ°ûÔöÖ³¾ßÓÐÖ÷ÒªÒâÒå(ͼ2)¡£¡£¡£

ͼ2 ³ÉÄêÁ鳤ÀຣÂíÌåÉñ¾±¬·¢µÄÒªº¦µ÷¿Ø»ùÒò¼°ÌåÍâÑéÖ¤¡£¡£¡£a.ÃâÒßÓ«¹âȾɫ֤ʵHMGB2 »ùÒò±í´ïÁ¿ÓëRGL ÏòIPC µÄת»¯Àú³ÌÇ×½üÏà¹Ø£»£»£» b.ÊèÉ¢×÷ÓýµÄ³ÉÄêʳзºïº£Âíϸ°û¾ßÓжà´ÎÆÆËé¼°´«´úDZÄÜ£¬£¬£¬²¢±í´ïµä·¶µÄÉñ¾¸Éϸ°û±ê¼ÇÎ£»£»c.µ¥Ï¸°û²âÐò֤ʵÌåÍâ×÷Óýº£Âíϸ°û±í´ïµä·¶µÄÉñ¾¸Éϸ°û±ê¼ÇÎï»ùÒò¡£¡£¡£
Ϊ½øÒ»²½ÑéÖ¤³ÉÄêÁ鳤ÀදÎﺣÂí±£´æÉñ¾Ç°Ìåϸ°ûºÍ¾ßÓÐÉñ¾±¬·¢µÄDZÄÜ£¬£¬£¬Ñо¿Ö°Ô±Í¨¹ýÊèÉ¢×÷Óý³ÉÄêʳзºïº£Âíϸ°û£¬£¬£¬»ñµÃÁ˾ßÓжà´ÎÆÆËé¼°´«´úDZÄܵÄÉñ¾Ç°Ìåϸ°û£¬£¬£¬²¢Ó¦Óõ¥Ï¸°û²âÐòºÍÃâÒßÓ«¹âȾɫµÈÊÖÒÕ֤ʵ¸Ãϸ°û¾ßÓе䷶µÄÉñ¾¸Éϸ°ûÊôÐÔ£¬£¬£¬²»µ«±í´ï¶àÖÖÉñ¾¸Éϸ°ûµÄ·Ö×Ó±ê¼Ç£¬£¬£¬²¢ÇÒÄܹ»ÏòÉñ¾Ôª¼°½ºÖÊϸ°ûÆ«Ïò·Ö»¯¡£¡£¡£Á¬ÏµÌåÄÚʵÑéµÄÊý¾Ý£¬£¬£¬½øÒ»²½Ö¤ÊµÁ˳ÉÄêÁ鳤ÀදÎﺣÂí±£´æÉñ¾Ç°Ìåϸ°ûºÍÉñ¾±¬·¢Õ÷Ïó(ͼ2)£¬£¬£¬ÔÚ¸Éϸ°ûÖÎÁÆÒÔ¼°Ò©Îïɸѡ·½Ãæ¾ßÓÐÆÕ±éµÄÓ¦ÓÃÔ¶¾°¡£¡£¡£
ngµç×ÓÓÎÏ·ÖÐɽÑÛ¿ÆÖÐÐÄ¡¢¡¢ÑÛ¿ÆÑ§¹ú¼ÒÖØµãʵÑéÊÒΪ±¾ÂÛÎĵÚÒ»µ¥Î»¡£¡£¡£ngµç×ÓÓÎÏ·ÖÐɽÑÛ¿ÆÖÐÐĵĺÂÕÔÕÜ¡¢¡¢Î¤¼ÑÈç¡¢¡¢Ð¤¶¬³¤Îª±¾ÂÛÎÄÅäºÏµÚÒ»×÷Õߣ¬£¬£¬ngµç×ÓÓÎÏ·ÖÐɽÑÛ¿ÆÖÐÐĵÄÁõʤÑо¿Ô±£¬£¬£¬ÁõÞÈÖ¾½ÌÊÚºÍÏòÃÏÇå½ÌÊÚÒÔ¼°European Bioinformatics Institute µÄÃçÖdz¬Ñо¿Ô±Îª±¾ÎÄÅäºÏͨѶ×÷Õß¡£¡£¡£
ÂÛÎÄÁ´½Ó£ºhttps://doi.org/10.1038/s41593-022-01073-x