½ÇĤÉÏÆ¤ÊÇλÓÚÑÛ±í×îÍâ²ãµÄ·Ç½ÇÖÊ»¯¸´²ãÁ××´ÉÏÆ¤£¬£¬£¬×÷ΪÇü¹âϵͳµÄÆÁÕϽṹ£¬£¬£¬¶Ôά³ÖÑÛÇòÄÚ²¿ÇéÐÎÎȹÌʩչÁËÖ÷Òª×÷Ó㬣¬£¬ÆäÍêÕûÐÔºÍ͸Ã÷ÐÔ²¢¾öÒéÁËÊÓ¾õÖÊÁ¿¡£¡£¡£ÏÖÔÚÑо¿Åú×¢£¬£¬£¬½ÇĤºÍÇò½áĤ½ÓÈÀ´¦µÄ½ÇÄ¤ÔµÇøÓò±£´æ×ŽÇĤԵ¸Éϸ°û£¨limbal stem cell£¬£¬£¬LSC£©£¬£¬£¬ÊǽÇĤÉÏÆ¤¸üкÍËðÉËÐÞ¸´µÄÖ÷ҪȪԴ¡£¡£¡£Î»ÓÚ½ÇĤԵ»ùµ×²ãµÄLSCÒ»Ö±¾ÙÐÐ×ÔÎÒ¸üкͷֻ¯£¬£¬£¬²¢ÏòÖÐÑë½ÇĤǨáãÀ´Ìæ»»éæÃü»òÊÜËðµÄ½ÇĤÉÏÆ¤Ï¸°û£¨corneal epithelial cell£¬£¬£¬CEC£©£¬£¬£¬´Ó¶øÎ¬³Ö½ÇĤÉÏÆ¤µÄÎÈ̬¡£¡£¡£ÔÚÁÙ´²ÉÏ£¬£¬£¬LSCȱ·¦»ò²¡±ä»áµ¼Ö½ÇĤ»ì×Ç¡¢¡¢ÐÂÉúѪ¹ÜÇÖÈë¡¢¡¢ÉÏÆ¤½áĤ»¯¡¢¡¢½ÇĤ»ùÖÊÅÅÁÐÔÓÂÒµÈÖ¢×´£¬£¬£¬ÊÇÌìÏÂÉÏÖ÷ÒªÖÂäÔÒòÖ®Ò»¡£¡£¡£Òò¶ø£¬£¬£¬Ì½ÌÖLSCÔËÆø¾öæÅºÍÎÈ̬ά³ÖµÄ»úÀí¾ßÓÐÖ÷ÒªÒâÒå¡£¡£¡£
²¸È鶯Îï³ÉÌå¸Éϸ°ûµÄÔËÆø¾öÒé¡¢¡¢×ÔÎÒ¸üкͷֻ¯Ö÷ÒªÓÉȾɫÖʵıí¹ÛÒÅ´«½á¹¹ºÍת¼µ÷¿ØÍøÂçÖ§Åä¡£¡£¡£È¾É«ÖÊ˳ʽµ÷¿ØÔöÇ¿×ÓÔª¼þ£¬£¬£¬ÓÈÆäÊdz¬µÈÔöÇ¿×Ó£¬£¬£¬Í¨¹ýÕÐļת¼Òò×Ó²¢ÓëÆô¶¯×ÓÇøÓòµÄת¼¸´ºÏÎïÏ໥×÷Ó㬣¬£¬´Ó¶øÇý¶¯Ï¸°û»ò×éÖ¯ÌØÒì»ùÒòµÄ±í´ï¡£¡£¡£½üÄêÀ´£¬£¬£¬½¹µãת¼µ÷¿Ø»·Â·£¨core transcription regulatory circuitry£¬£¬£¬CRC£©Ä£×Ó£¬£¬£¬¼´³¬µÈÔöÇ¿×Óµ÷¿ØµÄ¶à¸öת¼Òò×Ó·´¹ýÀ´Ï໥µ÷¿Ø¸÷×Եij¬µÈÔöÇ¿×Ó£¬£¬£¬±»Ö¤ÊµÔÚ¾öÒé×éÖ¯ÌØÒìÐԺͼ²²¡±¬·¢Àú³ÌÖÐʩչÁËÖ÷Òª×÷Óᣡ£¡£´ó×ÚÑо¿Åú×¢£¬£¬£¬¸Éϸ°ûÌØÕ÷¡¢¡¢¿ÉËÜÐÔºÍÎÈ̬Óɶà¸ö½¹µãת¼Òò×ÓµÄÐͬ×÷ÓÃͨ¹ý½¨ÉèÌØ¶¨µÄȾɫÖʱí¹ÛÒÅ´«½á¹¹À´ÊµÏÖ¡£¡£¡£Ñо¿Åú×¢£¬£¬£¬PAX6×÷ΪLSCÔËÆø¾öÒéµÄmaster regulator£¬£¬£¬¶Ô½ÇĤÉÏÆ¤·¢ÓýÆðµ½±Ø²»¿ÉÉÙµÄ×÷Óᣡ£¡£È»¶ø£¬£¬£¬LSCµÄ±í¹ÛÒÅ´«Í¼Æ×¼°Òªº¦×ªÂ¼Òò×ÓÉдý½øÒ»²½Ì½ÌÖ£¬£¬£¬LSCÖеÄת¼Òò×Óµ÷¿ØÍøÂçҲδÓб¨µÀ¡£¡£¡£
2021Äê1ÔÂ18ÈÕ£¬£¬£¬À´×Ôngµç×ÓÓÎÏ·ÖÐɽÑÛ¿ÆÖÐÐĵÄÅ·Ñôºê¼°ÁõÞÈÖ¾ÍŶÓÔÚNature communicationsÔÓÖ¾ÒÔresearch articleÐÎʽ½ÒÏþÌâΪ¡°Core transcription regulatory circuitry orchestrates corneal epithelial homeostasis¡±µÄÑо¿ÂÛÎÄ¡£¡£¡£¸ÃÊÂÇéÊ×´ÎÃè»æÁËÈËÀàLSCµÄ×éÂѰ×ÐÞÊκÍȾɫÖʿɼ°ÐÔͼÆ×£¬£¬£¬¹¹½¨ÁË»ùÓÚ³¬µÈÔöÇ¿×ÓÓëת¼Òò×Ó»¥×÷µÄת¼µ÷¿ØÍøÂç¡£¡£¡£Åжϳ¬µÈÔöÇ¿×Ó»ùÒòRUNX1ºÍSMAD3ÊÇLSCµÄÔËÆø¾öæÅºÍÎÈ̬ά³Ö±Ø²»¿ÉÉÙµÄת¼Òò×Ó¡£¡£¡£·¢Ã÷RUNX1¡¢¡¢PAX6ºÍSMAD3£¨RPS£©ÂѰ×Ï໥×÷Ó㬣¬£¬²¢ÐγÉÒ»¸öLSCÌØÒìµÄCRC¡£¡£¡£ÌØÊâµØ£¬£¬£¬RUNX1Ôö½øÁËLSCÖ㬵ÈÔöÇ¿×ÓºÍͨË×ÔöÇ¿×ÓÇøÓòµÄH3K27acÐÞÊε«²»Ó°ÏìH3K4me1¡¢¡¢H3K4me3ºÍH3K27me3¡£¡£¡£¸ÃÊÂÇéÒ²Õ¹ÏÖ£¬£¬£¬ÆÆËðRPSµÄÐͬ×÷ÓÃÓë¶àÖÖ³£¼û½ÇĤ¼²²¡Ïà¹Ø¡£¡£¡£
ÔÚÕâÏîÑо¿ÊÂÇéÖУ¬£¬£¬Ñо¿Ö°Ô±Í¨¹ýÆÊÎöLSCµÄ4ÖÖ×éÂѰ×ÐÞÊÎ (H3K27ac, H3K4me1, H3K4me3, H3K27me3)ºÍȾɫÖʿɼ°ÐÔͼÆ×£¬£¬£¬¹¹½¨ÁËCRCµ÷¿ØÍøÂ磬£¬£¬²¢É¸Ñ¡³öRUNX1ºÍSMAD3×÷ΪDZÔڵĺòѡҪº¦Òò×Ó£¨Í¼1£©¡£¡£¡£

ͼ1 LSCÌØÒìµÄCRCת¼Òò×Óµ÷¿ØÍøÂç
ʹÓÃChIP-SeqÆÊÎöÅú×¢£¬£¬£¬³¬µÈÔöÇ¿×Óµ÷¿ØµÄRPS·´¹ýÀ´Ï໥¹²µ÷¿Ø¸÷×Եij¬µÈÔöÇ¿×Ó£¬£¬£¬Ò²ÅäºÏµ÷¿ØÁËÌØÁíÍⳬµÈÔöÇ¿×ÓÍøÂ磬£¬£¬ÐγÉÁËÒ»¸öLSCÌØÒìµÄCRC£¨Í¼1£©¡£¡£¡£ÔÚLSCÖл®·ÖÇõÍRUNX1ºÍSMAD3ÓÕµ¼LSCÌØÕ÷»ùÒò°üÀ¨PAX6µÄ±í´ïÏÔ×Åϵ÷£¬£¬£¬¶ø½ÇÖÊ»¯Æ¤·ôÉÏÆ¤ÌØÒì»ùÒòµÄ±í´ïÏÔÖøÉϵ÷¡£¡£¡£RUNX1»òSMAD3ÇõͺóµÄLSC»á½øÒ»²½·Ö»¯Îª½ÇÖÊ»¯µÄƤ·ôÑùÉÏÆ¤Ï¸°û£¨Í¼2£©¡£¡£¡£¸ÃÎÄ֤ʵCRCת¼Òò×ÓRUNX1ºÍSMAD3¶Ôά³ÖLSCµÄÔËÆø¡¢¡¢ÌØÕ÷ºÍ¿ÉËÜÐÔʩչÁ˱ز»¿ÉÉÙµÄ×÷Óᣡ£¡£

ͼ2 RUNX1»òSMAD3ÇýµÓÕµ¼LSCÔËÆø×ª±ä
½øÒ»²½µÄÃâÒß¹²³ÁµíʵÑéÏÔʾ£¬£¬£¬RUNX1¡¢¡¢PAX6ºÍÁ×ËữSMAD3ÂѰ×Ï໥×÷Ó㬣¬£¬ÐγÉÈýÔª¸´ºÏÎï¡£¡£¡£Í¨¹ýÁªºÏÆÊÎöRNA-SeqºÍChIP-SeqÊý¾Ý£¬£¬£¬·¢Ã÷RPSÔÚ»ùÒò×éÉϹ²¶¨Î»£¬£¬£¬Í¨¹ýÐͬµ÷¿Ø³¬µÈÔöÇ¿×ÓºÍͨË×ÔöÇ¿×Ó»îÐÔÀ´Ó°Ïìά³ÖLSC¹¦Ð§ºÍÌØÕ÷Òªº¦»ùÒòµÄ±í´ï£¨Í¼3£©¡£¡£¡£

ͼ3 RPS¸´ºÏÎïÕýÏòµ÷¿Ø³¬µÈÔöÇ¿×Ó»îÐÔ
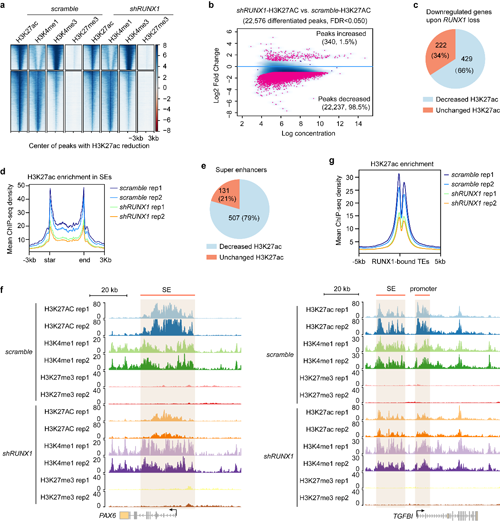
½ÓÏÂÀ´£¬£¬£¬ÔÚLSCÖнÏÁ¿±ÈÕÕ×éºÍRUNX1×ÌÈÅ×éµÄ×éÂѰ×ÐÞÊΣ¬£¬£¬·¢Ã÷×ÌÈÅRUNX1µ¼ÖÂÁËÏÂÓÎÒªº¦»ùÒòµÄ³¬µÈÔöÇ¿×Ó»òͨË×ÔöÇ¿×ÓµÄH3K27acˮƽÏÔÖø½µµÍ£¬£¬£¬µ«¶ÔH3K4me1¡¢¡¢H3K4me3ºÍH3K27me3ûÓÐÓ°Ïì¡£¡£¡£ÇõÍRUNX1ÆÆËðÁË´ó×Ú³¬µÈÔöÇ¿×ÓµÄÐγɣ¬£¬£¬µ¼Ö³¬µÈÔöÇ¿×Óת±äΪͨË×ÔöÇ¿×Ó£¨Í¼4£©£¬£¬£¬µ«×ÌÈÅSMAD3¶ÔÕâ4ÖÖ×éÂѰ×ÐÞÊξùÎÞÓ°Ïì¡£¡£¡£

ͼ4 RUNX1ÇýµÆÆËðLSCÆ×ÏµÌØÒìÔöÇ¿×ÓµÄH3K27acÐÞÊÎ
×îºó£¬£¬£¬Ñо¿Ö°Ô±Í¨Ì«¹ýÎöÁÙ´²Éϳ£¼ûµÄ¼¸ÖÖ½ÇĤ¼²²¡£¡£¡£¨Ñ×Ö¢¡¢¡¢À£Ññ¡¢¡¢°×°ß¡¢¡¢¼îÉÕÉË£©£¬£¬£¬·¢Ã÷ÔÚһЩ²¡±äµÄ½ÇĤÉÏÆ¤ÇøÓò£¬£¬£¬½ÇĤÉÏÆ¤ÌØÕ÷±ê¼Ç»ùÒòPAX6ºÍKRT12µÄ±í´ï±»Ä¬È»£¬£¬£¬×ª¶øÆ¤·ôÉÏÆ¤±ê¼Ç»ùÒòKRT1ºÍKRT10±»¼¤»î¡£¡£¡£ÔÚÕâЩ½ÇÖÊ»¯²¡±äÇøÓòÒ²ÊӲ쵽RUNX1µÄȱʧ£¬£¬£¬µ«pSMAD3ÈÔÈ»±»±£´æ¡£¡£¡£pSMAD3ÓÉÓÚûÓл¥×÷ÂѰ×RUNX1ºÍPAX6µÄÐÖú£¬£¬£¬ËüµÄµ¥¶À±£´æ²»¿Éά³Ö½ÇĤÉÏÆ¤ÌØÕ÷£¬£¬£¬Ö¤ÊµÎúRPSÐͬ×÷ÓÃÒì³£ÓëÈËÀà½ÇĤ¼²²¡±¬·¢Ç×½üÏà¹Ø£¨Í¼5£©¡£¡£¡£

ͼ5 RPSÓë½ÇĤÉÏÆ¤²¡Àíѧ¸Ä±ä
×ÛÉÏ£¬£¬£¬¸ÃÑо¿Ê×´ÎÃè»æÁËÈËLSCµÄȾɫÖʾ°¹Û£¬£¬£¬ÅжÏRUNX1ºÍSMAD3×÷ΪLSCµÄ½¹µãת¼Òò×Ó£¬£¬£¬ÓëPAX6ÐγÉCRCͨ¹ýÐͬµ÷¿Ø³¬µÈÔöÇ¿×ÓÀ´Î¬³Ö½ÇĤÉÏÆ¤µÄÌØÕ÷ºÍÎÈ̬¡£¡£¡£±¾Ñо¿Õ¹ÏÖÁ˾öÒé³ÉÌå¸Éϸ°ûÔËÆø¡¢¡¢ÌØÕ÷ºÍ¿ÉËÜÐÔµÄת¼Òò×ÓÐͬ×÷ÓÃÍøÂ磨ͼ6£©¡£¡£¡£

ͼ6 Æ×ÏµÌØÒìת¼Òò×Ó½¨ÉèµÄCRCÄ£×Ó¾öÒé½ÇĤÉÏÆ¤ÌØÕ÷
ÂÛÎÄÁ´½Ó£ºhttps://www.nature.com/articles/s41467-020-20713-z