ngµç×ÓÓÎÏ·

05

¿ÆÑÐÏ£Íû

ÉúÃü¿ÆÑ§Ñ§ÔºÀµµÂ»ª¸±½ÌÊÚÍŶӷ¢Ã÷ÕæºËÉúÎïÖÐÐÄÌåµÄÒªº¦½á¹¹ÂѰ×

¸å¼þȪԴ£º£ºÉúÃü¿ÆÑ§Ñ§Ôº ÔĶÁÁ¿£º£º

×¶³æÊÇÒ»ÀàѪҺ±Þë³æ£¬£¬£¬ÊÇ̽ÌÖÖÐÐÄÌåµÄ¹¦Ð§¼°½ø»¯ÆðÔ´ÁìÓò²»¿ÉÌæ»»µÄÖ÷Ҫģ×Ó¡£¡£¡£ÆäÖÐÐÄÌå¾ßÓÐÒÔϼ¸¸öÖ÷ÒªÌØµã£º£º1)ĸÖÐÐÄÁ£ÌØ»¯Îª»ùÌ峤³ö±Þ룬£¬£¬Ò×ÓÚÊÓ²ìºÍ·Ö±æ¡£¡£¡£2)»ùÌå²»¼ÓÈëϸ°ûºËȾɫÌåµÄÆÆË飬£¬£¬¶øÊǼÓÈ붯»ùÌåDNA(kDNA£¬£¬£¬¼´Ï൱ÓÚÆäËûÕæºËÉúÎïµÄÏßÁ£ÌåDNA)µÄÆÆË飬£¬£¬ÐγÉkDNA-TAC-»ùÌ帴ºÏÌå¡£¡£¡£3)»ùÌåÅþÁ¬µÄkDNAÈÝÒ×±»È¾É«ÊӲ졣¡£¡£

ÖÐÐÄÌå(»ùÌå)µÄ×ÔÉí½á¹¹ÎÈ¹ÌºÍÆäάϵµÄÒÅ´«ÐÅÏ¢Îȹ̾ùÊÇÕæºËϸ°ûÉúÑÄ·¢ÓýµÄÖ÷Òª»ù´¡¡£¡£¡£ÔÚϸ°ûÔöÖ³ÖУ¬£¬£¬ÖÐÐÄÌåµÄÑϽ÷¸´ÖƺÍÊèÉ¢ÔÚʱ¼äºÍ¿Õ¼äÉÏ׼ȷÊܿء£¡£¡£Õâ¸öÀú³ÌÐèÒªÖÐÐÄÁ£ÅþÁ¬ÏËά(Linker)ÈÏÕæÅþÁ¬Í³Ò»¶ÔÖÐÐÄÌåÖеÄĸ×ÓÖÐÐÄÁ£¡£¡£¡£LinkerÊÇÚ¹ÊͲ¸È鶯Îïϸ°ûÖÐÐÄÌåÊýÄ¿¿ØÖƺÍÒÅ´«Ä£Ê½µÄÒªº¦½á¹¹£¬£¬£¬ËüµÄÊÊʱ±£´æÏ¢ÕùÌå¶Ôϸ°ûÖÜÆÚµÄÕý³£ÔË×÷ÖÁ¹ØÖ÷Òª¡£¡£¡£´Ë½á¹¹×Ô1981ÄêµÄµç¾µÑо¿Öз¢Ã÷ÒÔÀ´£¬£¬£¬Æä×é³ÉÂѰ×ȴһֱδ±»ÅжÏ¡£¡£¡£

ngµç×ÓÓÎÏ·ÉúÃü¿ÆÑ§Ñ§ÔºÀµµÂ»ª¸±½ÌÊÚÍŶÓ£¬£¬£¬ÓëÅ£½ò´óѧӢ¹ú»Ê¼Òѧ»á»áÔ±Keith Gull½ÌÊÚÒÔ¼°Ó¢¹úÅ£½ò²¼Â³¿Ë˹´óѧFlavia Moreira-LeiteÑо¿Ô±ÏàÖú£¬£¬£¬Áí±Ù;¾¶£¬£¬£¬ÒÔ²¼ÊÏ×¶³æÎªÖÊÁÏ£¬£¬£¬ÀúʱÊýÄ꣬£¬£¬ÅжϷ¢Ã÷×¶³æBBLPÊÇLinkerµÄ×é³ÉÂѰס£¡£¡£º£ÏàÖúÍŶÓͨ¹ýÓ«¹âÂѰ×ÈÚºÏԭλ±ê¼ÇÊÖÒÕ£¬£¬£¬·¢Ã÷BBLP¶¨Î»ÓÚ»ùÌåºÍÔ­»ùÌåÖ®¼ä¡£¡£¡£º£ºóÐøµÄRNA×ÌÈŵÈʵÑé·¢Ã÷ÈôBBLPȱʧÔòµ¼ÖÂÔ­»ùÌ嶨λºÍ·ÖÅäÒì³££¬£¬£¬ÒÔÖºóÐø»ùÌå³ÉÊìÒì³£Ö±ÖÁϸ°ûéæÃü¡£¡£¡£ÕâЩЧ¹û֤ʵBBLPÆð×ÅÅþÁ¬»ùÌåºÍÔ­»ùÌåµÄLinker¹¦Ð§£¨Í¼1£©£¬£¬£¬È·ÈÏÆäÎªÕæºËÉúÎïµÄÊ׸öLinkerÂѰ×£¬£¬£¬Ìî²¹ÁËÕæºËÉúÎïÖÐÐÄÌåLinkerÂѰ×δ֪µÄ¿Õȱ¡£¡£¡£¸ÃÑо¿Ð§¹ûÕ¹ÏÖÁË×¶³æµÄ»ùÌå×ÔÉí×°ÅäºÍÒÅ´«µÄÒªº¦·Ö×Ó»úÖÆ£¨Í¼2£©£¬£¬£¬Ôö½øÁËÕæºËÉúÎïÖÐÐÄÌåÆðÔ´ÓëÑÝ»¯µÄÑо¿¡£¡£¡£

Ê×Ò³|ngµç×ÓÓÎÏ·Öйú¼¯ÍŹٷ½ÍøÕ¾

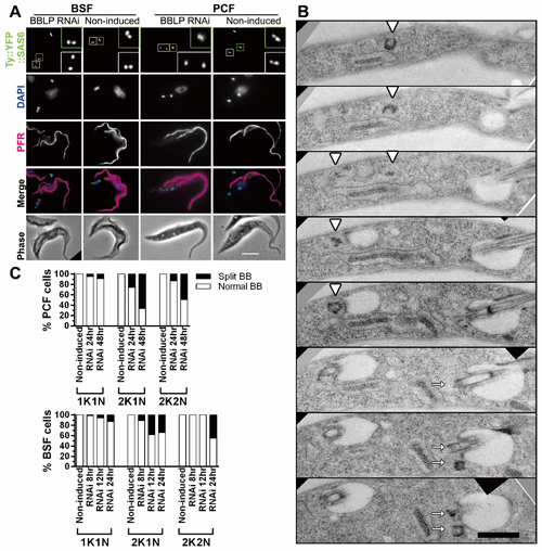
ͼ1 RNA×ÌÈÅBBLPºóϸ°ûºÍ»ùÌåµÄÔçÆÚÐÔ×´¡£¡£¡£A£©RNA×ÌÈÅ8СʱµÄÓ«ÏÊÃ÷΢¾µÕÕÆ¬£»£»£»B£©RNA×ÌÈÅ72СʱµÄµç¾µÕÕÆ¬£»£»£»C£©RNA×ÌÈźóµÄ»ùÌåÔ­»ùÌå¾àÀë¡£¡£¡£

Ê×Ò³|ngµç×ÓÓÎÏ·Öйú¼¯ÍŹٷ½ÍøÕ¾

ͼ2 ²¸È鶯Îïϸ°ûºÍ×¶³æÏ¸°ûµÄϸ°ûÖÜÆÚÄ£×Ó¡£¡£¡£1ºÍ2ʾÒѳÉÊìĸÖÐÐÄÁ££¨»ùÌ壩ºÍ¼´½«£¨¸Õ£©³ÉÊìĸÖÐÐÄÁ££¨»ùÌ壩£»£»£»3ºÍ4ʾÐÂ×°ÅäµÄ×ÓÖÐÐÄÁ££¨Ô­»ùÌ壩ºìɫʾÅþÁ¬Ì壨Linker£©¡£¡£¡£

ÌâΪ¡°A specific basal body linker protein provides the connection function for basal body inheritance in trypanosomes¡±µÄÑо¿Ð§¹ûÒÑÔÚÃÀ¹ú¿ÆÑ§ÔºÔº¿¯PNAS½ÒÏþ¡£¡£¡£¸ÃÑо¿·¢Ã÷ÁË·ÇÖÞ×¶³æ²¡²¡Ô­Ìå-²¼ÊÏ×¶³æ£¨Trypanosoma brucei£©µÄÒ»ÖÖÖÐÐÄÌåÂѰ×£¬£¬£¬·¢Ã÷ÆäÆð×ÅÅþÁ¬Ä¸ÖÐÐÄÁ££¨»ùÌ壩ºÍ×ÓÖÐÐÄÁ££¨Ô­»ùÌ壩µÄÒªº¦¹¦Ð§£¬£¬£¬ÕýÊÇÏà¹ØÁìÓòÉúÎïѧ¼Ò¿à¿àѰÕÒÁ˽ü40ÄêµÄLinkerÂѰ×£¬£¬£¬Òò´Ë±»ÃüÃûΪ»ùÌåLinkerÂѰף¨BBLP£©¡£¡£¡£BBLPµÄ·ºÆðÌî²¹ÁËÕæºËÉúÎïÖÐÐÄÌåLinkerÂѰ×δ֪µÄ¿Õȱ£¬£¬£¬Õ¹ÏÖÁË×¶³æ¿ÆÎïÖÖµÄÖÐÐÄÌ叴֯ÓëÒÅ´«ÌØÕ÷£¬£¬£¬Ò²Ôö½øÁËÕæºËÉúÎïÖÐÐÄÌåÆðÔ´ÓëÑÝ»¯µÄÑо¿£¨Í¼2£©¡£¡£¡£

ngµç×ÓÓÎÏ·ÉúÃü¿ÆÑ§Ñ§ÔºÎª¸ÃÊÂÇéµÄµÚÒ»Íê³Éµ¥Î»£¬£¬£¬ÀµµÂ»ª¸±½ÌÊÚΪ¸ÃÂÛÎĵÚÒ»×÷ÕߺÍͨѶ×÷Õß¡£¡£¡£±¾ÏîÊÂÇé»ñµÃ¹ú¼Ò×ÔÈ»¿ÆÑ§»ù½ðÇàÄêÏîÄ¿(31402029)¡¢¹ú¼Ò×ÔÈ»¿ÆÑ§»ù½ðÃæÉÏÏîÄ¿(31772445)¡¢¹ã¶«Ê¡×ÔÈ»¿ÆÑ§»ù½ðÃæÉÏÏîÄ¿£¨2014A030313164£©¡¢¹ã¶«Ê¡ÓÅÒìÇàÄê¿ÆÑ§»ù½ð£¨2016A030306048£©£¬£¬£¬Å·Ã˾ÓÀï·òÈ˹ú¼Ê»á¼ûѧÕßÏîÄ¿£¨PIIF-GA-2009-252589£©ºÍÓ¢¹úWellcome TrustÏîÄ¿£¨WT066839MAºÍ104627/Z/14/Z£©µÄ×ÊÖú¡£¡£¡£

ÂÛÎÄÁ´½Ó£º£ºhttps://doi.org/10.1073/pnas.2014040118

¡¾ÍøÕ¾µØÍ¼¡¿