ngµç×ÓÓÎÏ·ÐÂÎÅÍøÑ¶£¨Í¨Ñ¶Ô±ºúÐþ躡¢¡¢ºÎÌìÍþ£©¿ËÈÕ£¬£¬£¬Á¥ÊôµÚÈýÒ½ÔºÄÔ²¡ÖÐÐÄÈÖÀûÃñ¡¢¡¢ºúÎôȨºÍÁõ±ó½ÌÊÚÍŶÓÁªºÏÎ÷°²½»Í¨´óѧÐì¹â»ª½ÌÊÚÍŶÓÔÚÉñ¾Ñ§ÁìÓò¶¥¿¯Annals of Neurology½ÒÏþÁËǰհÐÔËæ»ú±ÈÕÕÁÙ´²Ñо¿Ð§¹û£¬£¬£¬Ê×´Î֤ʵ»ùÓÚBCIµÄÍâ¹Ç÷ÀѵÁ·¿ÉÏÔÖø¸ÄÉÆ¼¹ËèËðÉË»¼ÕßÏÂÖ«Ô˶¯ÄÜÁ¦ÓëÒÖÓôÇéÐ÷£¬£¬£¬²¢Í¨¹ýÄԵ磨EEG£©Ö¤¾ÝÕ¹ÏÖÆäÔö½øÆ¤²ãÖØËܵĻúÖÆ£¬£¬£¬Îª¼¹ËèËðÉ˺óµÄÉñ¾¹¦Ð§»Ö¸´Ìṩз¾¶¡£¡£
ÔÚ¸ÃÏîËæ»ú±ÈÕÕÁÙ´²Ñо¿ÖУ¬£¬£¬Ñо¿ÍŶÓÕë¶Ô¼¹ËèËðÉË£¨SCI£©»¼ÕßÊ×´ÎϵͳÆÀ¹ÀÁËÄÔ»ú½Ó¿Ú£¨BCI£©¿ØÖƵÄÏÂÖ«Íâ¹Ç÷ÀѵÁ·ÔÚÔ˶¯¹¦Ð§»Ö¸´ÓëÆ¤²ã¿ÉËÜÐÔÖØÐÞÖеÄË«ÖØ×÷Óᣡ£
Ñо¿³õÆÚЧ¹ûÅú×¢£¬£¬£¬SCI»¼Õß¼´±ã´¦ÓÚ»Ö¸´ÔçÆÚ½×¶Î£¬£¬£¬ÈԾ߱¸ÓÅÒìµÄÉñ¾½Ó¿Ú˳ӦÐÔ£¬£¬£¬ÆäBCI¿ØÖƾ«¶È¸ß´ï95.2%£¬£¬£¬·´Ó³Ê±¶ÌÖÁ1.15Ã룬£¬£¬¿¿½ü¿µ½¡±ÈÕÕ£¬£¬£¬ÑéÖ¤ÁËÄÔ¿ØÍâ¹Ç÷ÀϵͳÔÚÁÙ´²¿µ¸´³¡¾°ÖеĿÉÐÐÐÔ¡£¡£

ͼ1 ÄÔ¿ØÍâ¹Ç÷À»úеÈ˼ܹ¹Ê¾Òâͼ
ÔÚΪÆÚ4ÖܵĸÉÔ¤ºó£¬£¬£¬ÄÔ¿ØÍâ¹Ç÷ÀѵÁ·×飨B+E×飩ÔÚÏÂÖ«¼¡Á¦£¨LEMS£©¡¢¡¢²½ÐÐËÙÂÊ£¨10MWT£©¡¢¡¢²½ÐÐÄÍÁ¦£¨6MWT£©¼°ÒÖÓôÆÀ·Ö£¨HADS-D£©µÈÒªº¦¹¦Ð§Ö¸±êÉϾùÏÔÖøÓÅÓÚ½ö½ÓÊÜÍâ¹Ç÷ÀѵÁ·£¨E×飩µÄÁÆÐ§£¨Í¼2£©¡£¡£

ͼ2 ѵÁ·4ÖÜǰºó¼°×é¼äÁÙ´²Á¿±íÆÀ·Ö£¨B+E£º£ºÄÔ¿ØÍâ¹Ç÷À×飻£»£»E£º£º´¿´âÍâ¹Ç÷À×飩
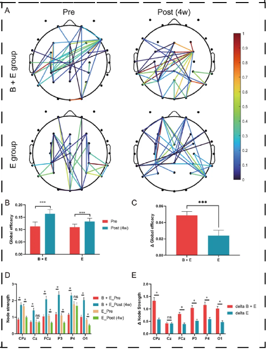
µçÐÄÀíÆÊÎö½øÒ»²½Õ¹ÏÖ£¬£¬£¬B+E×éѵÁ·ºóÖÐÏßÔ˶¯Æ¤²ãÇøÓò£¨FCz-Cz-CPz£©·ºÆðÏÔÖøÔöÇ¿µÄ¦Ì/¦Â²¨¶ÎÊÂÎñÏà¹ØÈ¥Í¬²½»¯£¨ERD£©£¬£¬£¬²¢Åãͬ´óÄÔÆÕ±é¹¦Ð§ÅþÁ¬Ð§ÂÊÌáÉý£¬£¬£¬ÌáÐÑÆ¤²ãÍøÂ籬·¢½á¹¹ÐÔÖØËÜ£¨Í¼3£©¡£¡£

ͼ3 ²½ÐÐʹÃüÏÂÄÔ¹¦Ð§ÍøÂçÆÊÎöЧ¹û£¨B+E£º£ºÄÔ¿ØÍâ¹Ç÷À×飻£»£»E£º£º´¿´âÍâ¹Ç÷À×飩
Óë¹Å°å±»¶¯Ê½ÑµÁ·²î±ð£¬£¬£¬BCIϵͳͨ¹ýʵʱ½âÂëÔ˶¯Òâͼ²¢Çý¶¯²½Ì¬Ö´ÐУ¬£¬£¬½¨ÉèÁË¡°Òâͼʶ±ð¡ªÔ˶¯Ö´ÐСªÊÓ¾õ·´À¡¡±µÄ±Õ»·Í¨Â·£¬£¬£¬ÏÔÖøÔöÇ¿ÁË»¼Õß¶Ô²½Ì¬¿ØÖƵÄÖ÷¹Û¼ÓÈë¸Ð£¬£¬£¬½ø¶ø´¥·¢ÖÐÊàÉñ¾ÏµÍ³µÄ¹¦Ð§¼¤»îÓëÖØÐÞ¡£¡£¸ÃÑо¿²»µ«Ê×´ÎÌṩÁËÄÔ¿ØÍâ¹Ç÷ÀÏà¶Ô´¿´âÍâ¹Ç÷ÀѵÁ·¸ÄÉÆSCI»¼ÕßÔ˶¯ÓëÇéÐ÷ÕϰµÄÑÖ¤ÒÀ¾Ý£¬£¬£¬¸üÌá³öÁËÒÔ¡°ÄÔ¿ØÇý¶¯-Éñ¾ÖØËÜ¡±Îª½¹µãµÄÐÂÐͼ¹ËèËðÉË¿µ¸´Õ½ÂÔ¡£¡£
¸ÃÑо¿Ê×´Îͨ¹ýËæ»ú±ÈÕÕÑо¿£¬£¬£¬ÑéÖ¤ÁË»ùÓÚBCIµÄÍâ¹Ç÷ÀѵÁ·ÔÚ¸ÄÉÆ¼¹ËèËðÉË»¼ÕßÔ˶¯¹¦Ð§ÓëÇéÐ÷Õϰ·½ÃæµÄÏÔÖøÓÅÊÆ£¬£¬£¬Ìá³öÁËÒÔ¡°ÄÔ¿ØÇý¶¯¡ªÉñ¾ÖØËÜ¡±Îª½¹µãµÄÐÂÐÍ¿µ¸´Õ½ÂÔ¡£¡£BCIÊÖÒÕͨ¹ýÔöǿѵÁ·µÄ×Ô¶¯ÐÔºÍÖÐÊà¼ÓÈë¶È£¬£¬£¬²»µ«ÌáÉýÁËÉñ¾¿ÉËÜÐÔ£¬£¬£¬Ò²ÔöÇ¿ÁË»¼ÕßµÄÖÎÁÆÌåÑéÓëÒÀ´ÓÐÔ¡£¡£
¸ÃÑо¿ÓÉÁ¥ÊôµÚÈýÒ½ÔºÈÖÀûÃñ½ÌÊÚÍŶÓǣͷ£¬£¬£¬ÁªºÏÎ÷°²½»Í¨´óѧÐì¹â»ª½ÌÊÚÍŶӿªÕ¹¡£¡£º£ºúÐþ躡¢¡¢ÀîÄÈ¡¢¡¢ÅÓî¡¢¡¢°×ÊçÎÄΪÅäºÏµÚÒ»×÷Õߣ¬£¬£¬ÈÖÀûÃñ¡¢¡¢ºúÎôȨ¡¢¡¢Ðì¹â»ª¡¢¡¢Áõ±ó½ÌÊÚΪÅäºÏͨѶ×÷Õß¡£¡£
ÔÎÄÁ´½Ó£º£ºhttps://onlinelibrary.wiley.com/doi/10.1002/ana.78144