ngµç×ÓÓÎÏ·

05

¿ÆÑÐÏ£Íû

ngµç×ÓÓÎÏ·ÍŶӯÊÎöÊÓÉñ¾­¼¹ËèÑ×Ïà¹ØÈÏÖª¹¦Ð§Õϰ­µÄлúÖÆ

¸å¼þȪԴ£ºÁ¥ÊôµÚÈýÒ½Ôº ±à¼­£ºÌ¸Ï£¡£¡¢¡¢Íõ¶¬Ã· ÉóºË£ºËïÒ«±ó ÔĶÁÁ¿£º

ngµç×ÓÓÎÏ·ÐÂÎÅÍøÑ¶£¨Í¨Ñ¶Ô±½ªÎ¬£©¿ËÈÕ£¬£¬£¬ngµç×ÓÓÎÏ·Á¥ÊôµÚÈýÒ½ÔºÄÔ²¡ÖÐÐÄÇñΰ/ÌÀ³£ÓÀÍŶÓÔÚ¹ú¼Ê×ÅÃûÆÚ¿¯Science Advances½ÒÏþÁËÌâΪ¡°CHI3L1 signaling impairs hippocampal neurogenesis and cognitive function in autoimmune-mediated neuroinflammation¡±µÄÑо¿ÂÛÎÄ¡£¡£¡£¸ÃÑо¿·¢Ã÷NMOSD»¼ÕßѪҺºÍÄÔ¼¹ÒºÖÐCHI3L1µÄ±í´ïˮƽÏÔÖøÉý¸ß£¬£¬£¬²¢ÓëÈÏÖª¹¦Ð§Õϰ­Ïà¹ØÆÀ·Ö±£´æÏà¹ØÐÔ¡£¡£¡£

ÍŶÓͨ¹ýNMOSDϸ°ûºÍ¶¯ÎïÄ£×Ó¼°¶àÖÖʵÑéÒªÁì֤ʵÁË»¼ÕßȪԴ»òÕßСÊóȪԴµÄAQP4-IgGÄܹ»ÏÔ×ŵؼ¤»îÐÇÐνºÖÊϸ°ûÊÍ·Å´ó×ÚÑ×Ö¢Òò×Ó£¨°üÀ¨CHI3L1£©£¬£¬£¬²¢ÇÒÏÔÖøÒÖÖÆº£ÂíÉñ¾­¸Éϸ°ûµÄÔöÖ³·Ö»¯£¬£¬£¬½ø¶øÔì³Éº£ÂíÏà¹ØÈÏÖª¹¦Ð§Õϰ­¡£¡£¡£ÔÚÐÇÐνºÖÊϸ°ûÖÐÌØÒìÐÔÇóýCHI3L1£¬£¬£¬¿ÉÏÔןÄÉÆNMOSD¶¯ÎïÄ£×ÓСÊóÈÏÖª¹¦Ð§¡£¡£¡£Í¬Ê±·¢Ã÷£¬£¬£¬CHI3L1ͨ¹ýÓëÉñ¾­¸Éϸ°ûÉÏCRTH2ÊÜÌåÁ¬ÏµµÄ»úÖÆÒÖÖÆ¦Â-cateninÐźÅͨ·£¬£¬£¬½øÒ»²½µ¼ÖÂÉñ¾­±¬·¢Òì³£ºÍÈÏÖª¹¦Ð§Õϰ­¡£¡£¡£

ÊÓÉñ¾­¼¹ËèÑׯ×ϵ¼²²¡(neuromyelitis optica spectrum disorders£¬£¬£¬NMOSD)ÊÇÎÒ¹ú×î³£¼ûµÄÒ»ÖÖÃâÒ߽鵼µÄÖÐÊàÉñ¾­ÏµÍ³Ñ×ÐÔÍÑËèÇʼ²²¡¡£¡£¡£NMOSD»¼Õ߸´·¢Âʼ°Ö²ÐÂʸߣ¬£¬£¬90%ÒÔÉϵϼÕß³ÊÏÖÖØ¸´±¬·¢²¡³Ì£¬£¬£¬Ëæ×ŶÔNMOSDÊìϤµÄ¼ÓÉ£¬£¬NMOSD»¼ÕßµÄÈÏÖªÕϰ­Öð½¥ÒýÆð¹Ø×¢¡£¡£¡£ÆÀ¹ÀNMOSDµÄÈÏÖªÕϰ­¼°ÆäËðÉË»úÖÆ¡¢¡¢Ó°ÏñѧÌåÏÖ¼°Ïà¹ØÖÎÁÆÀíÂÛ֪ʶÈÔ¼«Æäȱ·¦¡£¡£¡£Òò´Ë£¬£¬£¬ÉîÈëÑо¿NMOSDÈÏÖª¹¦Ð§Ë𺦱¬·¢µÄ²¡ÀíÐÄÀí»úÖÆ¼°Ñ°ÕÒÈÏÖªÕϰ­±ê¼ÇÎ£¬£¬Õ⽫ÓÐÀûÓÚ¾¡Ôç½ÓÄÉÓÐÓò½·¥ÑÓ»ºNMOSDÈÏÖª¹¦Ð§µÄϽµ£¬£¬£¬ÎªNMOSDÔçÆÚÕï¶Ï¼°ÖÎÁÆÌṩ×ÊÖú¡£¡£¡£

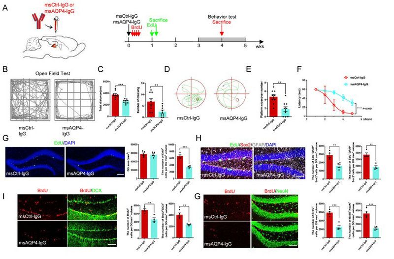
AQP4-IgG´Ì¼¤ÐÇÐνºÖÊϸ°ûÊͷŶàÖÖÑ×Ö¢Òò×Ó£º¸ÃÑо¿Ê×ÏÈʹÓÃRT-qPCRÑéÖ¤ÁËAQP4¿¹Ì壨AQP4-IgG£©¿ÉÒÔÓÕµ¼ÐÇÐνºÖÊϸ°ûÔöÌíCHI3L1µÄ±í´ï¡£¡£¡£Í¨¹ýÃâÒßÓ«¹âȾɫ£¬£¬£¬½øÒ»²½ÆÊÎöÁËAQP4¿¹Ìå¿É¼¤»îÐÇÐνºÖÊϸ°ûCHI3L1µÄ±í´ï£¬£¬£¬²¢µ¼ÖÂAQP4±í´ï½µµÍ¼°ÄÚ»¯¡£¡£¡£×ªÂ¼×é²âÐòÆÊÎö·¢Ã÷£¬£¬£¬AQP4-IgG´Ì¼¤ÐÇÐνºÖÊϸ°ûÉøÍ¸´ó×ÚµÄÑ×Ö¢Òò×Ó£¨°üÀ¨CHI3L1£©£¨Í¼1£©¡£¡£¡£

FDDF2DF576AA31A82B085EE4E89_99310682_19AEA

ͼ1£ºAQP4-IgG¿ÉÒÔ¼¤»îÐÇÐνºÖÊϸ°ûÉøÍ¸Ñ×ÐÔÒò×Ó¼°CHI3L1

CHI3L1ˮƽÓ뺣ÂíÈÏÖª¹¦Ð§Ïà¹ØÐÔÆÊÎö: ¸ÃÑо¿»¹¶ÔNMOSD»¼ÕßѪÇå¡¢¡¢ÄÔ¼¹Òº¼°ÄÔ»î¼ì²¡ÀíÇÐÆ¬¾ÙÐÐÁËÆÊÎö£¬£¬£¬Ö¤ÊµNMOSD»¼ÕßÖÐCHI3L1ˮƽÏÔ×ÅÉý¸ß£»£»£»Í¨¹ý¶Ôº£ÂíÓ°Ïñѧ¼°Ïà¹ØÈÏÖª¹¦Ð§ÆÀ·ÖÆÊÎö£¬£¬£¬·¢Ã÷NMOSD»¼ÕßÈÏÖª¹¦Ð§Ï½µ¿ÉÄÜÓ뺣ÂíÌå»ý¸Ä±äÓйØ£¬£¬£¬×󡢡¢ÓÒº£ÂíÌå»ýÓëѪÇåÖÐCHI3L1º¬Á¿³ÉÒ»¶¨¸ºÏà¹Ø£»£»£»¾­CHI3L1ÂѰ״̼¤ºó£¬£¬£¬Éñ¾­¸Éϸ°û£¨NSCs£©µÄÔöÖ³ºÍ·Ö»¯±»ÏÔÖøÒÖÖÆ£»£»£»¶øÔ¤ÏÈÔÚAQP4-IgG´Ì¼¤ºóµÄÐÇÐνºÖÊϸ°ûµÄÌõ¼þ×÷Óý»ùÖмÓÈëCHI3L1ÖкͿ¹ÌåÈ¥³ýCHI3L1£¬£¬£¬ÔòÄܹ»ÏÔןÄÉÆÉñ¾­¸Éϸ°ûÔöÖ³ºÍ·Ö»¯£¨Í¼2£©¡£¡£¡£

46C1D599F1BBE718225DF4E8BBC_F685F820_1BCCB

ͼ2£ºCHI3L1µÄ±í´ïˮƽ¼°Ó뺣ÂíÈÏÖª¹¦Ð§µÄÏà¹ØÐÔÆÊÎö

×¢ÉäAQP4-IgGµ¼Ö³ÉÌåÉñ¾­±¬·¢È±Ïݼ°ÈÏÖª¹¦Ð§Õϰ­£ºÍŶÓʹÓÃÄÔÁ¢Ì嶨λעÉäÊÖÒÕÏòº£Âí×¢ÉäAQP4-IgG £¬£¬£¬4Öܺó¾ÙÐÐÏà¹ØÐÐΪѧʵÑé¡£¡£¡£¿£¿£¿õ³¡ÊµÑéÖУ¬£¬£¬×¢ÉäAQP4-IgG×éСÊóÔ˶¯×ÜÂó̼°ÖÐÑëÇøÓò¿çÔ½´ÎÊý¾ùïÔÌ­£»£»£»ÔÚĪÀï˹ˮÃÔ¹¬(MWM)ÖУ¬£¬£¬AQP4-IgG×éСÊó´©Ô½Ä¿µÄÏóÏ޵ĴÎÊýïÔÌ­£¬£¬£¬Ñ°ÕÒµ½Æ½Ì¨ËùÓÃʱ¼ä¸ü³¤¡£¡£¡£ÍŶӽøÒ»²½½«ÕâЩСÊóÄÔ±ù¶³ÇÐÆ¬¾ÙÐÐÃâÒßÓ«¹âȾɫ£¬£¬£¬·¢Ã÷EdU+Ôöֳϸ°û¡¢¡¢EdU+GFAP+Sox2+ Éñ¾­¸Éϸ°ûºÍEdU+GFAP-Sox2+ ǰÌåϸ°û¡¢¡¢BrdU+DCX+δ³ÉÊìÉñ¾­ÔªºÍBrdU+NeuN+³ÉÊìÉñ¾­ÔªµÄϸ°ûÊýÄ¿¾ù½Ï±ÈÕÕ×éïÔÌ­£¨Í¼3£©¡£¡£¡£

964F07113C435B7900A2CA3D35E_E26A8240_13B3D

ͼ3£ºNMOSDº£Âí¾Ö²¿×¢ÉäСÊóÄ£×ÓÖÐÉñ¾­±¬·¢¼°ÈÏÖª¹¦Ð§µÄÓ°Ïì

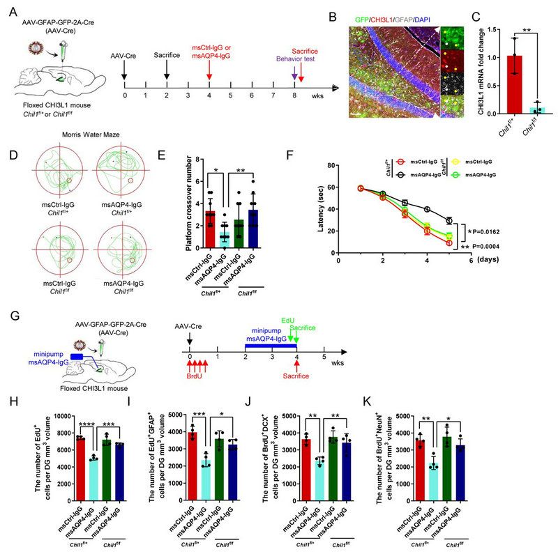
ÌØÒìÐÔÇóýÐÇÐνºÖÊϸ°ûÖÐCHI3L1£¬£¬£¬¿É¸ÄÉÆNMOSDÄ£×ÓСÊóº£ÂíÉñ¾­±¬·¢È±Ïݼ°ÈÏÖª¹¦Ð§Õϰ­£º±¾Ñо¿½øÒ»²½Ó¦ÓÃChil1flox/floxСÊ󣬣¬£¬ÌØÒìÐÔÇóýÐÇÐνºÖÊϸ°ûÖÐCHI3L1£¬£¬£¬Äܹ»Õü¾ÈNMOSD¶¯ÎïÄ£×ӵĺ£ÂíÉñ¾­±¬·¢È±Ïݼ°ÈÏÖª¹¦Ð§Õϰ­£¨Í¼4£©¡£¡£¡£

059BAEA085B71ABB863C08E7D7A_5270F235_1A623

ͼ4£ºÌØÒìÐÔÇóýÐÇÐνºÖÊϸ°ûÖÐCHI3L1¿É¸ÄÉÆNMOSDÉñ¾­±¬·¢È±Ïݼ°ÈÏÖª¹¦Ð§Õϰ­

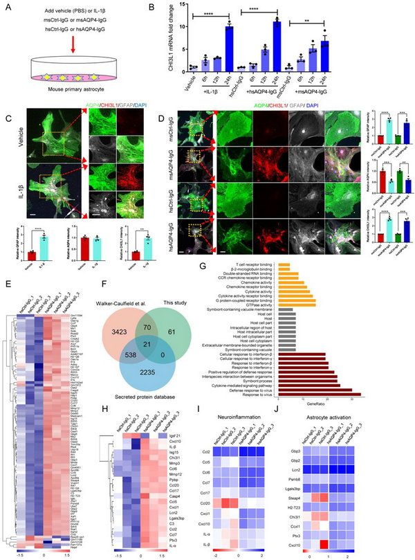
CHI3L1/CRTH2ͨ¹ýÒÖÖÆ¦Â-cateninÐźÅͨ·ÒÖÖÆNSCsÔöÖ³ºÍ·Ö»¯£ºÍ¨¹ýÃâÒßÓ«¹â¹²±ê¼Ç·¢Ã÷£¬£¬£¬½öCRTH2ÔÚÉñ¾­¸Éϸ°ûÖбí´ï¡£¡£¡£²¢·¢Ã÷CHI3L1ÂѰ״̼¤NSCs¿ÉÒÔÏÔ×ÅÒÖÖÆ¦Â-cateninµÄ±í´ï£¬£¬£¬¶øÊ¹Óñí´ïshRNAµÄÂý²¡¶¾ÇóýNSCsÖÐCRTH2ºó£¬£¬£¬¦Â-cateninµÄ±í´ï»ñµÃÁËÏÔׯָ´£»£»£»Í¬Ê±·¢Ã÷£¬£¬£¬ÇýµCRTH2ÊÜÌåÄܹ»Õü¾ÈCHI3L1¶ÔÉñ¾­¸Éϸ°ûÔöÖ³·Ö»¯µÄÒÖÖÆ×÷Óᣡ£¡£Òò´Ë£¬£¬£¬µ÷¿ØCHI3L1/CRTH2/¦Â-cateninÐźÅͨ·¿ÉÒÔ¸ÄÉÆNMOSDСÊóÄ£×ÓÖÐÉñ¾­¸Éϸ°ûÔöÖ³·Ö»¯È±ÏÝ£¨Í¼5£©¡£¡£¡£

671351506D4805C924646E25384_17528C18_161ED

ͼ5£ºCHI3L1ÒÖÖÆº£ÂíÉñ¾­±¬·¢µÄÏà¹ØÊÜÌå¼°ÏÂÓÎÐźÅͨ·

¸ÃÑо¿Ê×´Î֤ʵÎúCHI3L1ΪNMOSD»¼ÕߺÍСÊóÄ£×ÓÖгÉÌåÉñ¾­±¬·¢È±Ïݼ°ÈÏÖª¹¦Ð§Õϰ­µÄÒªº¦·Ö×Ó¡£¡£¡£ÒÖÖÆNMOSDÄ£×ÓСÊóÖеÄÐÇÐνºÖÊϸ°ûÉøÍ¸CHI3L1¿ÉÒÔÏÔ×ÅÔö½ø³ÉÌ庣ÂíÉñ¾­±¬·¢£¬£¬£¬²¢¸ÄÉÆÈÏÖª¹¦Ð§µÄȱÏÝ£»£»£»Í¬Ê±Ò²Ö¤ÊµÎúCHI3L1/CRTH2/¦Â-cateninÐźÅͨ·ÔÚNMOSD³ÉÌåÉñ¾­±¬·¢Ïà¹ØÈÏÖª¹¦Ð§Õϰ­ÖеÄÖ÷Òª×÷Óᣡ£¡£¸ÃÑо¿Ð§¹û²»µ«ÉîÈëÆÊÎöÁËNMOSDÏà¹ØÈÏÖª¹¦Ð§Õϰ­µÄлúÖÆ£¬£¬£¬Ò²Îª¸ÄÉÆÉñ¾­ÏµÍ³×ÔÉíÃâÒßÑ×ÐÔ¼²²¡ÈÏÖª¹¦Ð§Õϰ­Ìá³öеÄÑо¿°Ðµã¡£¡£¡£

ngµç×ÓÓÎÏ·Á¥ÊôµÚÈýÒ½Ôº½ªÎ¬²©Ê¿ºó¡¢¡¢×£·«¿ÆÑÐÖúÀí¡¢¡¢Ðì»ÔÃ÷²©Ê¿ÎªÅäºÏµÚÒ»×÷Õߣ¬£¬£¬ngµç×ÓÓÎÏ·Á¥ÊôµÚÈýÒ½ÔºÇñΰ½ÌÊÚ¡¢¡¢ÌÀ³£ÓÀ¸±Ñо¿Ô±ºÍÃÀ¹ú²¼ÀÊ´óѧAlvin Huang½ÌÊÚΪÅäºÏͨѶ×÷Õß¡£¡£¡£¸ÃÑо¿»ñµÃÁËngµç×ÓÓÎÏ·Á¥ÊôµÚÈýҽԺʵÑéҽѧ²¿º«ÏþÑàÖ÷ÈΡ¢¡¢ÇðÐãÉú¡¢¡¢ÁºÊçÕä¡¢¡¢²Ì³Ì³Ì¡¢¡¢³ÂÑ©·¼ºÍºúÓîµÈÖÎÀíÔ±µÄÖ§³ÖºÍ×ÊÖú¡£¡£¡£

ÂÛÎÄÁ´½Ó£ºwww.science.org/doi/10.1126/sciadv.adg8148

¡¾ÍøÕ¾µØÍ¼¡¿