ngµç×ÓÓÎÏ·ÐÂÎÅÍøÑ¶£¨Í¨Ñ¶Ô±ÏÄì¿£©¹â¶¯Á¦ÁÆ·¨£¨Photodynamic Therapy£¬£¬£¬PDT£©ÊÇÒ»ÖÖ·ÇÇÖÈëÐÔÖÎÁÆ·½Ê½£¬£¬£¬ÔÚ¸öÐÔ»¯Ò½ÁÆÖлñµÃÁ˼«´óµÄÆÕ¼°¡£ÔÚÌØ¶¨²¨³¤¹âµÄÒý·¢Ï£¬£¬£¬¹â¶¯Á¦ÁÆ·¨µÄ½¹µã¡ª¡ª¹âÃô¼Á½«Ï¸°û×éÖ¯ÖеķÖ×ÓÑõת»¯Îª¸ßϸ°û¶¾ÐԵĻîÐÔÑõÎïÖÖ£¨ROS£©£¬£¬£¬´Ó¶øÓÕµ¼Ö×Áöϸ°ûéæÃü¡£ÒÀ¸½¹âÎȹÌÐÔÇ¿µÈÓÅÒìµÄ¹âÎïÀíÐÔÄÜ£¬£¬£¬¹ý¶É½ðÊôÅäºÏÎîÉ¡¢Ò¿ºÍ蝹ȣ©×÷Ϊ¹âÃô¼ÁÊܵ½Ô½À´Ô½¶àµÄ¹Ø×¢£¬£¬£¬ÆäÖнðÊô¹âÃô¼ÁµÄÖ×Áö°ÐÏòµÝËÍÕ½ÂÔÒ²±äµÃÓú·¢Ö÷Òª¡£±ðµÄ£¬£¬£¬Ô½À´Ô½¶àµÄÑо¿Åú×¢£¬£¬£¬ÓÉÓÚ¹ÌÓеķ¦ÑõÇ÷ÏòÐÔ£¬£¬£¬¾²Âö×¢ÉäµÄϸ¾úͨ¹ýѪҺѻ·ÏµÍ³Äܹ»°ÐÏò¡¢´©Í¸Ö×Áö×éÖ¯²¢ÔÚÖ×Áö²¿Î»¶¨Ö³£¬£¬£¬Òò´Ëϸ¾ú±»ÒÔΪÊǰÐÏòÖ×ÁöµÄºòÑ¡ÔØÌå¡£
¿ËÈÕ£¬£¬£¬ngµç×ÓÓÎÏ·»¯Ñ§Ñ§ÔºµÄÏÄ쿽ÌÊÚ¡¢Ã«×ÚÍò½ÌÊÚºÍÎÂÖÝÒ½¿Æ´óѧµÄÉò½¨Á¼½ÌÊÚÏàÖú£¬£¬£¬¿ª·¢ÁËÒ»ÖÖÐÂÐÍÒ¿£¨III£©¹âÃô¼Á-ϸ¾úÔÓ½»Ì壨Ir-HEcN£©£¬£¬£¬ÆäÄܹ»°ÐÏòÖ×Áö²¿Î»£¬£¬£¬ÔÚ¹âÕÕÏÂʵÏÖÖ×ÁöµÄ¹â¶¯Á¦ÃâÒßÖÎÁÆ¡£¿£¿ÎÌâ×éÊ×ÏȶÔÒæÉú¾úE. Coli Nissle 1917 ¾ÙÐлùÒò¹¤³ÌˢУ¬£¬£¬Ê¹ÆäÍâò¹ý±í´ïHaloTagÂѰף¬£¬£¬²¢ºÏ³ÉÁË´øÓÐÂÈ´úÕý¼ºÍé½á¹¹µÄ»·½ðÊôÒ¿£¨¢ó£©ÅäºÏÎïIrCl¡£»ùÓÚHaloTagÂѰ×ÓëÂÈ´úÕý¼ºÍé½á¹¹Ö®¼äÐγɵĹ²¼Û¼ü£¬£¬£¬IrCl¿ÉÒÔÎȹ̵ØÃª¶¨ÔÚNissle 1917 Íâò¡££¨Í¼1£©

ͼ1 £º£º£¨a£©¹âÃô¼ÁIrClµÄºÏ³É£¨b£©Ò¿£¨¢ó£©¹âÃô¼ÁÔÓºÏÌåµÄ¹¹½¨£¨c£©Í¨¹ý¹â¶¯Á¦ÃâÒßÖÎÁÆÏû³ýʵÌåÁöµÄʾÒâͼ
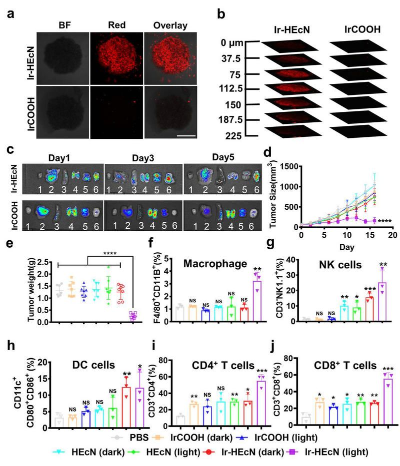
Ïà±ÈÓÚÒ¿ÅäºÏÎ£¬£¬ÔÓºÏÌå¾ßÓиüÓÅÒìµÄÖ×ÁöÉøÍ¸ÐÔ¡£±ðµÄ£¬£¬£¬ÒÀ¸½Nissle 1917µÄÖ×Áö²¿Î»¶¨Ö³ÌØÕ÷£¬£¬£¬ÓëÒ¿ÅäºÏÎï²î±ðµÄÊÇ£¬£¬£¬ÔÓºÏÌå¾ßÓиü¸ßµÄÖ×Áö°ÐÏòÐÔ¡£Òò´Ë£¬£¬£¬ÔÚ525 nmÂ̹âµÄÒý·¢Ï£¬£¬£¬ÔÓºÏÌåÄܹ»ÏÔÖøÒÖÖÆÈéÏÙÖ×ÁöµÄÉú³¤¡£×îºó£¬£¬£¬Ö×Áö²¿Î»µÄÃâÒßϸ°ûµÄÁ÷ʽÆÊÎöЧ¹ûÅú×¢£º£ºÎÞÂÛÊÇÏÈÌìÐÔÃâÒߵľÞÊÉϸ°ûºÍ×ÔȻɱÉËϸ°û£¬£¬£¬ÕÕ¾É˳ӦÐÔÃâÒßµÄÊ÷ͻ״ϸ°û¡¢CD4+ Tϸ°ûºÍCD8+ Tϸ°û, ÔÓºÏÌå+¹âÕÕ×é¶¼ÌåÏÖ³ö×î¸ßµÄ½þÈóÂÊ¡££¨Í¼2£©

ͼ2. £¨a£©£¨b£©MDA-MB-231ϸ°ûÇòÁ×¹â³ÉÏñ £¨c£©ºÉÁöСÊó¸÷Æ÷¹Ù¼°Ö×ÁöÀëÌå³ÉÏñ£¨d£©ºÉÁöСÊóÖ×ÁöÉú³¤ÇúÏߣ¨e£©ºÉÁöСÊóÖ×ÁöÌå»ý£¨f£©£¨g£©£¨h£©£¨i£©£¨j£©Ö×Áö²¿Î»ÃâÒßϸ°û½þÈóÂÊ
´ËÏîÊÂÇéÉè¼Æ²¢¹¹½¨Á˵ÚÒ»ÀýÒ¿¹âÃô¼ÁÐÞÊεÄϸ¾úÔÓºÏÌå¡£ÔÚ525 nmÂ̹âµÄÒý·¢Ï£¬£¬£¬¸ÃÔÓºÏÌå»áµ¼ÖÂÖ×Áöϸ°û±¬·¢½¹Íö²¢Ôö½øÏÈÌìÐÔÃâÒßϸ°û£¨¾ÞÊÉϸ°û¡¢×ÔȻɱÉËϸ°û£©ºÍ˳ӦÐÔÃâÒßϸ°û£¨Ê÷ͻ״ϸ°û¡¢CD4+ Tϸ°ûºÍCD8+ Tϸ°û£©µÄ½þÈ󣬣¬£¬×îÖÕʵÏÖÖ×ÁöµÄ¹â¶¯Á¦ÃâÒßÖÎÁÆ¡£±ðµÄ£¬£¬£¬¸ÃÖ×Áö°ÐÏòÕ½ÂÔÒ²¿ÉÄÜÊÊÓÃÓÚÆäËû¿¹Ö×Áö½ðÊôÒ©Îï¡£
¸ÃÑо¿Ð§¹û½ÒÏþÔÚAngewandte Chemie International EditionÉÏ£¬£¬£¬²¢±»ÆÀѡΪÈÈÃÅÎÄÕ¡£ngµç×ÓÓÎÏ·»¯Ñ§Ñ§Ôº²©Ê¿Ñо¿ÉúÁÖÎÄ¿ºÍÎÂÖÝÒ½¿Æ´óѧ˶ʿÉúÁõÓÏÖΪngµç×ÓÓÎÏ·»¯Ñ§Ñ§Ôº²©Ê¿Ñо¿Éú£©Îª¸ÃÂÛÎĵÄÅäºÏµÚÒ»×÷Õߣ¬£¬£¬ÎÂÖÝÒ½¿Æ´óѧµÄÉò½¨Á¼½ÌÊÚ¡¢ngµç×ÓÓÎÏ·»¯Ñ§Ñ§ÔºµÄë×ÚÍò½ÌÊÚºÍÏÄ쿽ÌÊÚΪ¸ÃÂÛÎĵÄͨѶ×÷Õß¡£±¾ÂÛÎÄÊܵ½Á˹ú¼ÒÖØµãÑз¢ÍýÏë¡¢¹ú¼Ò×ÔÈ»¿ÆÑ§»ù½ðºÍÕã½Ê¡×ÔÈ»¿ÆÑ§ÓÅÒìÇàÄê»ù½ðµÈÏîÄ¿µÄÖ§³Ö¡£
ÂÛÎÄÁ´½Ó£º£ºhttps://onlinelibrary.wiley.com/doi/10.1002/anie.202310158