ngµç×ÓÓÎÏ·ÐÂÎÅÍøÑ¶£¨Í¨Ñ¶Ô±ËïÏþ²³£©9ÔÂ5ÈÕ£¬¹ú¼ÊÉñ¾²¡Ñ§¶¥¼¶ÆÚ¿¯JAMA Neurology ÔÚÏß½ÒÏþÁ˹ú¼ÊÁ¢ÒìÊÖÒÕ-ÃâÒߺڵ㷨£¨IDoT£©¼ì²âˮͨµÀÂѰף¨AQP4£©¿¹ÌåµÄÑо¿ÂÛÖø¡£¡£¡£ÕâÊÇÏÖÔÚº£ÄÚÉñ¾ÃâÒß¿¹Ìå¼ì²âÑо¿Ð§¹ûÊ״νÒÏþÓÚ¸ÃÆÚ¿¯£¬ÔÚ¹ú¼ÊÉñ¾ÃâÒß²¡Ñо¿ÁìÓò·¢³öÁËÖйúÉùÒô£¬Ò²ÌåÏÖÁ˹ú¼ÊÙÉÐжÔÖйú¿ªÕ¹¹ú¼ÊÁÙ´²ÏàÖúÑо¿µÄÈϿɡ£¡£¡£Çñࣨngµç×ÓÓÎÏ·Á¥ÊôµÚÈýÒ½Ôº£¬Ä©Î»Í¨Ñ¶£©¡¢¡¢Ho Jin Kim£¨º«¹ú¹úÁ¢°©Ö¢ÖÐÐÄ£©ÎªÅäºÏͨѶ×÷Õߣ»¸¶Ó¨£¨¸£½¨Ò½¿Æ´óѧÁ¥ÊôµÚÒ»Ò½Ôº£©¡¢¡¢±Ï½õ£¨¸£½¨Ò½¿Æ´óѧÁ¥ÊôµÚÒ»Ò½Ôº£©¡¢¡¢ãÆÑÇÆ½£¨ÉÂÎ÷ʦ·¶´óѧ£©¡¢¡¢ËïÏþ²³£¨ngµç×ÓÓÎÏ·Á¥ÊôµÚÈýÒ½Ôº£©ÎªÅäºÏµÚÒ»×÷Õß¡£¡£¡£¸ÃÑо¿»ñµÃÁËÌì½òÒ½´ó×ÜҽԺʩ¸£¶«¡¢¡¢¹ãÒ½¶þÔºÁúÓÑÃ÷¡¢¡¢ngµç×ÓÓÎÏ·Á¥ÊôµÚÈýÒ½ÔºÀîÈñµÈר¼ÒµÄÖ¸µ¼¡£¡£¡£
ÊÓÉñ¾¼¹ËèÑ×Êӯ׼²²¡£¡£¡£¨NMOSD£©ÊÇÉñ¾ÃâÒß²¡µÄÒ»ÖÖ£¬ÑÇÖÞÅ®ÐÔ¶à·¢¡£¡£¡£NMOSD»áÖØ¸´±¬·¢ÊÓÉñ¾Ñ׺ͼ¹ËèÑ×£¬×îÖÕÔì³ÉÉñ¾¹¦Ð§Õϰ£¬¸ø¼ÒÍ¥¡¢¡¢Éç»áÔì³É¼ç¸º¡£¡£¡£ÏÖÔÚ£¬NMOSDÕï¶ÏÒÀÀµÍâÖÜѪˮͨµÀÂѰ×4£¨AQP4-IgG£©¿¹Ìå¼ì²â£¬Òò´Ë£¬»ùÓÚϸ°û±í´ïµÄ¿¹Ìå¼ì²âÒªÁ죨CBA£©ÓÚ2015Äê±»¹ú¼ÊNMOSDÕï¶ÏÖ¸ÄÏÍÆ¼ö£¬×÷Ϊµ±½ñAQP4-IgG¿¹Ìå¼ì²âµÄ½ð±ê×¼¡£¡£¡£È»¶ø£¬CBA·¨ºÄʱ3-7Ì죬ÇÒÐèÒªÌØÊâʵÑéÊÒºÍÊÖÒÕÖ°Ô±µÈ£¬´ó´óÏÞÖÆÁËCBA·¨µÄÆÕ±éʹÓã¬ÓÈÆäÔÚһЩNMOSD¸ß·¢¡¢¡¢µ«Ò½ÁÆÌõ¼þÇ·ÅµÄµØÇø£»²¢ÇÒ£¬ÏÖÔÚÉÌÆ·»¯µÄ¼ì²âÊÔ¼ÁºÐÈÔÒÀÀµÍâÑóÈë¿Ú£¬¼ì²â±¾Ç®¼«¸ß¡£¡£¡£

ͼ1£º£º¹Å°åCBA¼ì²âÒªÁì
½â¾ö¹Å°åAQP4-IgG¿¹Ìå¼ì²âµÄÆ¿¾±£¬ÊÇÈ«ÇòÉñ¾ÃâÒßѧÕß¹Ø×¢µÄÖØµã£¬Í¬Ê±ÖйúÈË×÷ΪNMOSD¸ß·¢ÈËȺ£¬ÎÒ¹úÒàÆÈÇÐÐèÒª¾ßÓÐ×ÔÖ÷֪ʶ²úȨµÄ¿É¿¿¼ì²âÒªÁì¡£¡£¡£ÃæÁÙÁÙ´²ÐèÇó£¬ngµç×ÓÓÎÏ·Á¥ÊôµÚÈýÒ½Ôº¡¢¡¢¸£½¨Ò½¿Æ´óѧÁ¥ÊôµÚÒ»Ò½Ôº¡¢¡¢ÉÂÎ÷ʦ·¶´óѧÓë¹ú¼ÊѧÕß×é³ÉÁªºÏ¹¥¹ØÍŶӣ¬´ÓÁÙ´²ÎÊÌâ³ö·¢£¬ÒÀÍÐÖйúÄÏ·½NMOSDÁÙ´²ÐÐÁУ¬¿ªÕ¹»ù´¡-ÁÙ´²Á¬ÏµµÄת»¯Ñо¿£¬ÅäºÏ¾ÙÐп¹Ìå¼ì²âÐÂÊÖÒÕµÄÑз¢ÓëÑéÖ¤¡£¡£¡£Ñо¿Àú³ÌÖУ¬ãÆÑÇÆ½ÍŶÓÊ×ÏÈʹÓñí´ïAQP4µÄϸ°ûÌáÈ¡µÄĤË鯬£¨´øÓÐÍêÕûAQP4¿Õ¼ä¹¹Ïó£©×÷Ϊ¿¹Ôµ×Î½¨ÉèÒ»ÖÖ¸ßЧ¡¢¡¢ÒײÙ×÷µÄAQP4-IgG¼ì²âÐÂÊÖÒÕ--IDoT·¨£»Ö®ºó£¬Çñΰ/ËïÏþ²³ÍŶӺ͸¶Ó¨ÍŶӣ¬ÁªºÏº«¹úKimÍŶÓ×ÔÖ÷Éè¼Æ£¬²¢¿ªÕ¹ÎªÆÚ3Ä꣨2020Äê5ÔÂ-2023Äê2Ô£©µÄǰհÐÔ¡¢¡¢²¡Àý-±ÈÕÕ¡¢¡¢¹ú¼Ê¶àÖÐÐĽ»Ö¯ÑéÖ¤Ñо¿¡£¡£¡£

ͼ2£º£º¹ú¼ÊÊ×´´IDoT·¨¼ì²âAQP4-IgGʾÒâͼ
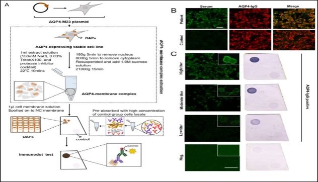
¸ÃÑо¿ÔÚÖйú£¨¹ã¶«¡¢¡¢¸£½¨£©ºÍº«¹ú¹²¼ì²â836Àý»¼ÕßµÄѪÇåÑù±¾¡£¡£¡£Ð§¹ûÏÔʾ£¬Óë¹Å°åµÄ½ð±ê×¼CBA·¨±ÈÕÕ£¨»îϸ°ûCBA·¨»òÕßÀο¿CBA·¨µÈ£©£¬IDoT·¨µÄ¿¹Ìå¼ì²âÐÔÄÜÓëCBAÏ൱£¬Õï¶ÏÐÔÑо¿Ð§¹ûKappaϵÊýΪ98.0%£¨400Àý»¼Õߣ©£»436ÀýÑéÖ¤Õߣ¬°üÀ¨275ÀýÆäËû¼²²¡ÐÐÁУ¨·çʪÃâÒß¼²²¡µÈ£©¡¢¡¢57ÀýNMOSDǰհÐÔËæ·ÃÐÐÁС¢¡¢31Àýº£ÄÚ½»Ö¯ÑéÖ¤ÐÐÁС¢¡¢73Àýº«¹úÉñ¾ÃâÒß¼²²¡ÐÐÁн»Ö¯ÑéÖ¤£¨NMOSD¡¢¡¢MOGADµÈ£©£¬ÕûÌåÑéÖ¤ÐÐÁÐЧ¹ûÖУ¬½ö2ÀýÓëCBA¼ì²â·×ÆçÖ¡£¡£¡£Òò´Ë£¬IDoT×ÜÌåÃô¸ÐÐÔΪ99.4% £¨95%CI: 97.8% - 99.9%£©£¬ ÌØÒìÐÔΪ99.2%£¨95%CI: 98.0% - 99.8%£©¡£¡£¡£

ͼ3£º£ºÇ°Õ°ÐÔ¡¢¡¢²¡Àý-±ÈÕÕ¡¢¡¢¹ú¼Ê¶àÖÐÐĽ»Ö¯ÑéÖ¤Ñо¿Á÷³Ìͼ

ͼ4£º£ºº«¹úÐÐÁн»Ö¯ÑéÖ¤Ñо¿Á÷³ÌͼºÍЧ¹û
¸ÃÑо¿Ö¤Êµ£¬IDoT·¨ÓëÏÖÔÚ½ð±ê×¼CBA·¨¾ßÓÐÏàͬ¼ì²âЧÄÜ¡£¡£¡£µ«IDoT·¨¸ßЧ¡¢¡¢ÒײÙ×÷£¬¿ÉʵÏÖÔÚͨË×ʵÑéÊÒ¡¢¡¢Ò»°ãÊÖÒÕÖ°Ô±¡¢¡¢ÆÕ±éÈËȺÖоÙÐÐAQP4-IgG¿¹Ìå¼ì²â£¬ÔÚ¿ìËÙɸ²éÖоßÓиüÆÕ±éµÄÓ¦ÓÃÔ¶¾°£¬¿ÉʵÏÖNMOSD»¼ÕßÔçÕï¶ÏÔçÖÎÁÆ£¬Í¬Ê±Îª×ÊÔ´½ÏÉÙºÍÂÄÀúȱ·¦µÄϲãÒ½ÔºÒÔ¼°ÆäËû¾¼ÃÇ·Å¹ú¼ÒÌṩһÖÖ¿ÉѡժҪÁ죬×îÖÕʵÏÖÌá¸ßAQP4-IgG¿¹Ìå¼ì²âÂÊ¡£¡£¡£

ͼ5£º£º¹Å°åCBA·¨ÐèÒªÌØÊâ×°±¸µÈ£¬ÄÑÒÔÆÕ±é¿ªÕ¹£»IDoT·¨ÓÐÍûÔÚͨË×ʵÑéÊÒ£¬ÓÉÒ»°ãµÄÊÖÒÕÖ°Ô±¾ÅàѵºóÕÆÎÕʹÓã¬Î´À´¿ÉÄÜÔÚÉçÇøÈËȺ¼²²¡É¸²é£¬ÉõÖÁ»¼Õß×ÔÐмì²âÖÐÓ¦Óᣡ£¡£
¸ÃÑо¿Ð§¹ûÊÇÎÒ¹úµÄ×ÔÖ÷Ñз¢Ð§¹û£¬Ìî²¹Á˹ú¼ÊÉÏ¿ìËÙ¼ì²âAQP4-IgG¿¹ÌåÁìÓòµÄ¿Õȱ£¬¹ØÓÚÍÆ¶¯È«ÇòNMOSDµÄÔçÆÚ׼ȷÕï¶Ï¾ßÓÐÖ÷ÒªÒâÒå¡£¡£¡£Í¬Ê±£¬ÎÒ¹ú¶Ô¸ÃЧ¹û×ÔÖ÷֪ʶ²úȨµÄÓµÓУ¬Î´À´½«´ó´ó½µµÍNMOSDÕï¶Ï±¾Ç®£¬Ôö½ø»¼ÕßȺÌåÔçÕï¶ÏÔç¸ÉÔ¤£¬¼õÇá¼ÒÍ¥Óë¹ú¼ÒµÄ¾¼Ã¼ç¸º¡£¡£¡£Ñо¿ÂÛÎÄ»ñµÃÁËJMMA NeurologyÔÓÖ¾¶à¸öÉó¸åÈËµÄ¸ß¶ÈÆÀ¼Û£¬ÒÔΪ¡°ÕâÏîºÜÊÇÏêʵµÄÑо¿½«ÒýÆðÉñ¾¿ÆÒ½ÉúµÄ¼«´óÐËȤ£¬Õ½Ê¤ÔÚ²î±ðÒ½ÁÆÌõ¼þÏÂNMOSD¿¹Ìå¼ì²âµÄÕϰ¡±¡°¸ÃÑо¿·¢Ã÷½«¶ÔNMOSD¿¹Ìå¼ì²âÁìÓò±¬·¢ÖØ´óÓ°Ï족¡°¸ÃÑо¿ÊÇÉñ¾ÃâÒß¿¹Ìå¼ì²âÊÖÒÕµÄÖØ´óǰ½ø¡±¡£¡£¡£

ͼ6£º£ºÑо¿Ö°Ô±Óë¹ú¼ÊÉñ¾ÃâÒßר¼Ò£¨°Ä´óÀûÑÇÎ÷°Ä´óѧAllan Kermode¡¢¡¢ÃÀ¹ú÷°ÂÕïËùSean Pittock¡¢¡¢ÈÕ±¾¾ÅÖÝ´óѧNoriko Isobe£©Öظ´¿ªÕ¹ÏßÉÏÌÖÂÛ
ÂÛÎÄÁ´½Ó£º£ºhttps://jamanetwork.com/journals/jamaneurology/fullarticle/2809143?resultClick=1