ngµç×ÓÓÎÏ·ÐÂÎÅÍøÑ¶£¨Í¨Ñ¶Ô±ÊæÑÂÇ壩¿ËÈÕ£¬£¬£¬ngµç×ÓÓÎÏ·Á¥ÊôµÚÈýÒ½ÔºÄÔ²¡ÖÐÐÄÇñΰµÈÁªºÏÖйú¿ÆÑ§ÔºÏ¸ÃÜÕÉÁ¿¿ÆÑ§ÓëÊÖÒÕÁ¢ÒìÑо¿ÔºÍõ½Ü¡¢Ïã¸ÛÖÐÎÄ´óѧÁõÏþ¶«½ÌÊÚÔÚÉñ¾¿ÆÑ§×ÅÃûÆÚ¿¯Journal of NeuroinflammationÉϽÒÏþÁËÌâΪ¡°Transfer of patient's peripheral blood mononuclear cells (PBMCs) disrupts blood¨Cbrain barrier and induces anti-NMDAR encephalitis: a study of novel humanized PBMC mouse model¡±µÄÑо¿ÂÛÎÄ¡£¡£¡£ngµç×ÓÓÎÏ·Á¥ÊôµÚÈýÒ½ÔºÊæÑÂÇå¡¢Åí¸»»ªÎªÅäºÏµÚÒ»×÷Õߣ¬£¬£¬Çñΰ¡¢Íõ½Ü¡¢ÁõÏþ¶«ÎªÅäºÏͨѶ×÷Õß¡£¡£¡£¸ÃÑо¿»ñµÃÁËngµç×ÓÓÎÏ·ÖÐɽҽѧԺÍõÇÙ¡¢ngµç×ÓÓÎÏ·Á¥ÊôµÚÒ»Ò½Ôº·ë»ÛÓî¡¢»ªÄÏũҵ´óѧËï¼á¡¢µÂ¹úBorstelÑо¿ÖÐÐÄÓàлª½ÌÊÚÖ¸µ¼¡£¡£¡£
×ÔÉíÃâÒßÐÔÄÔÑ×ÊÇÒ»ÖÖÖÐÊàÃâÒßÐÔ¼²²¡£¬£¬£¬2018Äê±»¹ú¼ÒÓÐÊý²¡Ä¿Â¼ÄÉÈ룬£¬£¬ÆäÖп¹N-¼×»ù-D-Ì춬°±ËáÊÜÌ壨NMDAR£©ÄÔÑ××îΪ³£¼û£¬£¬£¬Æä²¡Òò¼°·¢²¡»úÖÆ²»Ï꣬£¬£¬²¿·Ö»¼ÕßÔ¤ºó²î£¬£¬£¬¸ø¼ÒÍ¥ºÍÉç»á´øÀ´¼«Öؼ縺¡£¡£¡£¾Û½¹¿¹NMDARÄÔÑ×·¢²¡»úÖÆ£¬£¬£¬Ñ°ÕÒÖÎÁưеãÓÈΪÆÈÇС£¡£¡£
¸ÃÑо¿Ê״ι¹½¨ÁËPBMCÓÕµ¼µÄÈËÔ´»¯Ð¡ÊóÄ£×Ó:¿ÎÌâ×é»®·Ö½«¿¹NMDARÄÔÑ×»¼Õß¡¢¿µ½¡ÊÜÊÔÕßµÄPBMC£¨ÍâÖÜѪµ¥ºËϸ°û£©Í¨¹ý¸¹Ç»×¢ÉäÖÁÖØ¶ÈÃâÒßȱÏÝСÊó-BRGSFСÊóÖУ¨Í¼1A£©£¬£¬£¬ÈËÔ´µÄÃâÒßϸ°û¿ÉÒÔÔÚСÊóµÄѪ¡¢Æ¢¡¢¹ÇËèÖдæ»î£¨Í¼1B£©£¬£¬£¬Ð¡ÊóÆ¢ÔàÐγÉÀàËÆÓÚÉú»¯ÖÐÐĵĽṹ£¨Í¼1C£©¡£¡£¡£²¢ÇÒ£¬£¬£¬ÊµÑéÄ£×ÓСÊóµÄѪ¡¢ÄÔ¼¹ÒºÖÐÓп¹NMDAR¿¹Ì壨¿¹GLuN1¿¹Ì壩±¬·¢£¨Í¼1D-F£©£¬£¬£¬Ä£×ÓСÊóÄÔ×éÖ¯ÖÐGLuN1±í´ïϵ÷(ͼ1G,H)£»£»½øÒ»²½ÐÐΪѧ¼ì²â»¹·¢Ã÷Ä£×ÓСÊó¾«ÉñÐÐΪ±£´æÒì³£(ͼ1I)£»£»Í¨¹ý9T¹¦Ð§MRI³ÉÏñÒ²ÏÔʾʵÑéÄ£×ÓСÊóÄÔ¹¦Ð§ÔÓÂÒºÍÄԽṹÇá¶ÈήËõ(ͼ1J)¡£¡£¡£

ͼ1£º£ºPBMCÓÕµ¼ÈËÔ´»¯¿¹NMDARÄÔÑ×СÊóÄ£×Ó
¸ÃÑо¿·¢Ã÷£¬£¬£¬Ä£×ÓСÊó±£´æÏÔ×ŵÄѪÄÔÆÁÕÏ£¨BBB£©ÆÆËð¼°Ï¸ÃÜÅþÁ¬ÂѰ×ÈçClaudin-1\Occludin\ZO-1\Claudin-5ÂѰ×ϵ÷£¨Í¼2A-C£©£»£»²¢·¢Ã÷Ä£×ÓСÊóÄÔĤÖÐÓÐÈËBϸ°û¡¢ÈËTϸ°û½þÈó£¨Í¼2D£©£¬£¬£¬ÇÒÄ£×ÓСÊóº£Âí±£´æCD8+Tϸ°û½þÈó£¨Í¼2E£©¡£¡£¡£

ͼ2£º£ºÄ£×ÓСÊó±£´æBBBÆÆËð¼°ÈËÃâÒßϸ°û½þÈóÖÐÊà
¸ÃÑо¿½øÒ»²½·¢Ã÷£¬£¬£¬PBMCͨ¹ýÉϵ÷BBBÄÚÆ¤Ï¸°ûIL-1¦Â±í´ïÒÔÔö½øBBBµÄÆÆË𡣡£¡£Ñо¿Ö°Ô±Í¨¹ýת¼×éѧ¡¢ÃâÒßÓ«¹â¡¢ÂѰ×Ó¡¼£µÈÅжÏÁËPBMCͨ¹ýÉϵ÷IL-1¦Â½éµ¼Ä£×ÓСÊóBBBÆÆËð£¨Í¼3A-J£©£¬£¬£¬²¢ÔÚÌåÍâBBBÄ£×ÓÖжÔÄÚÆ¤Ï¸°û Il-1¦Â ¾ÙÐÐÇóýÒ²·¢Ã÷Çóý Il-1¦Â ºóBBBÆÆËðÏÔ׿õÇᣨͼ3K-O£©¡£¡£¡£

ͼ3£º£ºÌåÄÚ¡¢ÌåÍâʵÑéÕ¹ÏÖÄÚÆ¤Ï¸°ûIL-1¦Â¼ÓÈëBBBµÄÆÆËð
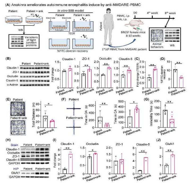
×îºó£¬£¬£¬¸ÃÑо¿Ã÷È·ÁËIL-1ÊÜÌåÞ׿¹¼Á£¨Anakinra, °¢Äǰ×ÖÍËØ£©¶ÔBBBµÄ±£»£»¤×÷Óò¢¿É»º½âÄ£×ÓСÊóµÄ²¡Çé¡£¡£¡£¿£¿£¿ÎÌâ×éÊ״η¢Ã÷£¬£¬£¬ÔÚÌåÍâBBBÄ£×ÓÉÏ£¬£¬£¬AnakinraÉϵ÷ϸÃÜÅþÁ¬ÂѰ×ZO-1\Occludin\Claudin-5±í´ï£¨Í¼4B£©¼°»º½â»¼ÕßPBMC¶ÔBBBÄ£×ÓÍêÕûÐÔµÄÆÆËð£¨Í¼4C£¬£¬£¬D£©£»£»ÔÚ¿¹NMDARÄÔÑ×ÈËÔ´»¯Ä£×ÓСÊóÉÏÒ²·¢Ã÷Anakinra¿ÉÒÔ¸ÄÉÆÐ¡ÊóµÄ¾«ÉñÐÐΪÒì³££¨Í¼4E-G£©¡¢Éϵ÷ÄÔ×é֯ϸÃÜÅþÁ¬ÂѰ×ÒÔ¼°º£Âí×éÖ¯ÖÐGluN1µÄ±í´ï£¨Í¼4H-J£©¡£¡£¡£

ͼ4£º£ºÌåÄÚ¡¢ÍâʵÑé֤ʵÁËIL-1ÊÜÌåÞ׿¹¼Á£¨Anakinra£©¶ÔBBBµÄ±£»£»¤×÷ÓÃ
±¾Ñо¿Ê״ι¹½¨ÁËPBMCÓÕµ¼µÄÈËÔ´»¯¿¹NMDARÄÔÑ×СÊóÄ£×Ó£¬£¬£¬²¢½øÒ»²½´ÓÌåÄÚ¡¢ÌåÍâʵÑéÕ¹ÏÖPBMCͨ¹ýÉϵ÷IL-1¦ÂÔö½øBBBµÄÆÆËð½ø¶øÓÕµ¼Ä£×ÓСÊóÄÔÑ×±¬·¢¡£¡£¡£¸ÃÑо¿²»µ«ÆÊÎöÁË¿¹NMDARÄÔÑ×DZÔڵķ¢²¡»úÖÆ£¬£¬£¬Ò²Îª¿¹NMDARÄÔÑ׵ľ«×¼ÖÎÁÆÌṩÁËеİе㣬£¬£¬²¢ÎªÏÂÒ»²½¿ªÕ¹AnakinraÒ©ÎïÁÙ´²ÊÔÑéµÓÚ¨ÁËÀíÂÛ»ù´¡¡£¡£¡£

ͼ5£º£ºÎÄÕ¸ÅÀ¨Í¼
½üÄêÀ´£¬£¬£¬Çñΰ¡¢ÊæÑÂÇå¿ÎÌâ×éÒ»Ö±ÖÂÁ¦¿¹NMDARÄÔÑ×µÈ×ÔÉíÃâÒßÄÔÑ×µÄÁÙ´²Óë»ù´¡Ñо¿£¬£¬£¬´Ó¼²²¡µÄÒÅ´«²¡Òòѧ¡¢ÁÙ´²±ê¼ÇÎïµÈ¶à¸ö½Ç¶È¾ÙÐÐÁËÉîÈë̽ÌÖ£¬£¬£¬È¡µÃÁËһϵÁÐЧ¹û¡£¡£¡£¿£¿£¿ÎÌâ×éÓÚ2019ÄêÊ״η¢Ã÷Öйú¿¹NMDARÄÔÑ×»¼ÕßµÄÒ׸лùÒòHLA_DRB1*16:02£¬£¬£¬ÏìӦЧ¹û½ÒÏþÔÚ¹ú¼Ê×ÅÃûÔÓÖ¾JNNPÔÓÖ¾ÉÏ£¨Journal of Neurology, Neurosurgery, and Psychiatry. 2019£©¡£¡£¡£±ðµÄ£¬£¬£¬¿ÎÌâ×黹·¢Ã÷IRF7£¬£¬£¬BANK1£¬£¬£¬TBX21µÈ¶à¸öÒ׸лùÒò£¨European Journal of Neurology. 2021£©¡£¡£¡£¿£¿£¿ÎÌâ×黹ϵͳµØÑо¿ÁË¿¹NMDARÄÔÑ×µÄÉúÎï±ê¼ÇÎïÔÚÁÙ´²ÉϵÄ×÷Ó㬣¬£¬°üÀ¨½¹ÍöÒªº¦ÂѰ×Gasdermin D (Journal of Neurochemistry. 2021)¡¢Éñ¾ÏËά˿ÇáÁ´£¨Journal of Neurochemistry.2023£»£»Neurological Sciences. 2022£©¡¢CD40/CD40L£¨Journal of Neuroimmunology.2022£©¡¢ë×ÒÖËØC£¨Journal of Neuroimmunology. 2022£»£»Acta Neurologica Scandinavica. 2018£©¡¢²¹Ì壨European Journal of Neurology. 2018£©µÈ£¬£¬£¬ÉÏÊöÉúÎï±ê¼ÇÎïÓ벡ÇéÑÏÖØ³Ì¶È¡¢ÖÎÁÆ·´Ó³µÈÏà¹Ø£¬£¬£¬³ÉΪÁÙ´²ÉÏÆÀ¹À»¼Õß²¡ÇéµÄÖ¸±ê¡£¡£¡£
δÀ´£¬£¬£¬ÄÔ²¡ÖÐÐÄÉñ¾ÃâÒßÍŶӽ«¼ÌÐøÔöÇ¿ÓëÖйú¿ÆÑ§ÔºÏ¸ÃÜÕÉÁ¿¿ÆÑ§ÓëÊÖÒÕÁ¢ÒìÑо¿ÔºÍõ½Ü¡¢Ïã¸ÛÖÐÎÄ´óѧÁõÏþ¶«µÈº£ÄÚÍâ¿ÆÑлú¹¹Ñо¿ÕßµÄÏàÖúÓë½»Á÷£¬£¬£¬Ôö½øÉñ¾ÃâÒßÑÇר¿ÆµÄ¿ÆÑеִﺣÄÚÁìÏÈ¡¢¹ú¼ÊÒ»Á÷ˮƽ¡£¡£¡£
ÂÛÎÄÁ´½Ó£º£ºhttps://doi.org/10.1186/s12974-023-02844-4