ngµç×ÓÓÎÏ·ÐÂÎÅÍøÑ¶£¨Í¨Ñ¶Ô±ÍõÒëêÏ£©Ö²Îï¿ÉÒÔͨ¹ýÓëÍÁÈÀ΢ÉúÎィÉèµÄ»¥»Ý¹²Éú¹ØÏµÀ´ÔöÇ¿ËÞÖ÷Ö²Îï¶ÔÇéÐÎÖеÄÉúÎïвÆÈºÍ·ÇÉúÎïвÆÈµÄ·´¿¹ÄÜÁ¦¡£¶¹¿ÆÖ²ÎïµÄ¸ùÁö¹²ÉúºÍ´ÔÖ¦¾ú¸ù¹²ÉúÊÇÁ½Öֵ䷶µÄÖ²ÎïÓë΢ÉúÎﻥ×÷²¢½¨Éè¹²Éú¹ØÏµµÄ·½Ê½¡£¶¹¿ÆÖ²ÎïÄܹ»Óë¸ïÀ¼ÊÏÒõÐԹ̵ªÏ¸¾ú£¨¼´¸ùÁö¾ú£©½¨Éè¸ùÁö¹²Éú¹ØÏµ£¬£¬£¬½èÖúÓÚ¸ùÁö¾úÖй̵ªÃ¸µÄ×÷Ó㬣¬£¬´óÆøÖеĵªÆøÄܹ»±»»¹Ô³É°±£¬£¬£¬²¢×îÖÕÒÔº¬µª»¯ºÏÎïµÄÐÎʽÌṩӦËÞÖ÷Ö²Îï¸ùϵ£¬£¬£¬Òò´Ë£¬£¬£¬¸ùÁö¹²Éú¹ØÓÚÈ«ÇòµªÑ»·¾ßÓÐÖ÷ÒªÒâÒå¡£ÆäÖУ¬£¬£¬¸ùÁö¾úÉøÍ¸µÄ½áÁöÒò×Ó£¨Nod factor£©ÊÇÒ»ÖÖÖ¬Öʼ¸¶¡ÖʹÑÌÇ£¨LCOs£©ÐźŷÖ×Ó£¬£¬£¬ËüÊǸùÁö¹²ÉúÖеÄÒ»¸öÖ÷Òª¾öÒéÒòËØ¡£ÁíÍ⣬£¬£¬´ÔÖ¦¾ú¸ù¹²ÉúÊÇÒ»ÖÖ¹ÅÀÏÇÒÆÕ±éÂþÑܵĹ²Éú¹ØÏµ£¬£¬£¬°üÀ¨¶¹¿ÆÖ²ÎïÔÚÄÚµÄԼĪ80%µÄ½ÉúÖ²Îï¸ùϵ¶¼Äܹ»Óë´ÔÖ¦¾ú¸ùÕæ¾ú½¨Éè¹²Éú¹ØÏµ¡£»¥»Ý¹²Éú¹ØÏµµÄ½¨ÉèÒÀÀµÓÚ¹²ÉúÌå¼äÔÚ¸ù¼ÊµÄÐźŷÖ×Ó½»Á÷£¬£¬£¬Ëæºó£¬£¬£¬ËÞÖ÷Ö²ÎïÌåÄڵĹ²ÉúÐźÅͨ·±»¼¤»î£¬£¬£¬½ø¶øÓÕµ¼¹²ÉúÏà¹Ø»ùÒòµÄ±í´ï¡£×îÖÕ£¬£¬£¬¹²ÉúÌåË«·½½«ÊÜÒæÓÚË«ÏòÓªÑø½»Á÷Àú³Ì£¬£¬£¬ÀýÈç´ÔÖ¦¾ú¸ùÕæ¾úÏòËÞÖ÷Ö²ÎïÌṩÁ×ÔªËØ£¬£¬£¬ËÞÖ÷Ö²ÎïÏò´ÔÖ¦¾ú¸ùÕæ¾úÌṩÒÔÖ¬·¾ËáºÍÌÇΪÖ÷µÄÌ¼Ô´ÓªÑøÎïÖÊ¡£¾ÝÔ¤¼Æ£¬£¬£¬ËÞÖ÷Ö²ÎォԼ4%ÖÁ20%µÄ¹âÌõÔ¼»¯Îï·ÖÅ䏸¾ú¸ù¡£Òò´Ë£¬£¬£¬´ÔÖ¦¾ú¸ù¹²Éú¹ØÓÚÈ«Çò̼ѻ·¾ßÓÐÖ÷ÒªÒâÒå¡£´ÔÖ¦¾ú¸ùÕæ¾úÉøÍ¸µÄ¾ú¸ùÒò×Ó£¨Myc factor£©Í¨³£±»ÒÔΪÊÇÖ¬Öʼ¸¶¡ÖʹÑÌÇ£¨Myc-LCOs£©ºÍÎÞÐÞÊε¡ÖʹÑÌÇ£¨Myc-COs£©µÄ»ìÏýÎ£¬£¬²¢ÇÒÆäÔÚ´ÔÖ¦¾ú¸ù¹²ÉúÀú³ÌÖÐʩչҪº¦×÷Óá£È»¶ø£¬£¬£¬ÏÖÔÚ¹ØÓÚËÞÖ÷Ö²Îï¹ØÓÚÕâЩ¹²ÉúÐźŷÖ×ÓµÄʶ±ðºÍ½µ½â»úÖÆÈÔÓдýÉîÈë̽ÌÖ¡£
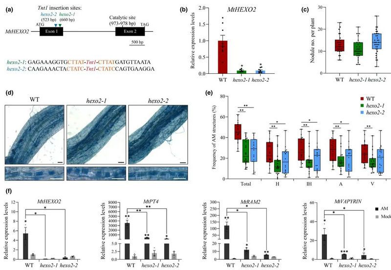
ngµç×ÓÓÎÏ·ÉúÃü¿ÆÑ§Ñ§ÔºChristian Staehelin½ÌÊÚÍŶӷ¢Ã÷ÁËÒ»ÖÖ½ØÐÎÜÙÞ£¦Â-N-ÒÒõ£¼ºÌǰ·Ã¸£¨MtHEXO2£©£¬£¬£¬²¢´ÓÉú»¯ÌØÕ÷ºÍÉúÎïѧ¹¦Ð§µÈ·½Ãæ¾ÙÐÐ̽ÌÖ¡£Ê×ÏÈ£¬£¬£¬Í¨¹ý¶ÔMtHEXO2»ùÒò¾ÙÐÐʱ¿ÕÌØÒìÐÔ±í´ïÆÊÎö·¢Ã÷£¬£¬£¬MtHEXO2»ùÒò²»µ«Äܹ»¿ìËÙÏìÓ¦´ÔÖ¦¾ú¸ùÕæ¾úºÍÜÙÞ£Öлª¸ùÁö¾úµÄÓÕµ¼ÔÚ¸ùëÖбí´ï£¬£¬£¬²¢ÇÒ¹ØÓÚÏìÓ¦µÄ¹²ÉúÐźŷÖ×Ó£¨¼´COs ºÍLCOs£©Ò²ÌåÏÖ³öÏàËÆµÄ±í´ïÄ£×Ó¡£²¢ÇÒ£¬£¬£¬MtHEXO2»ùÒòµÄ±í´ï»¹Óë´ÔÖ¦½á¹¹Ïà¹ØÁª£¨Í¼1£©¡£ÁíÍ⣬£¬£¬ÔÚ¹²ÉúÐźÅͨ·ȱʧͻ±äÌåÖ²ÎïÖÐMtHEXO2»ùÒòµÄ±í´ï²»¿É¹»ÌåÏÖ³öÉÏÊöÄ£×Ó£¬£¬£¬Õâ˵Ã÷MtHEXO2»ùÒòµÄ±í´ïÒÀÀµÓÚ¹²ÉúÐźÅͨ·µÄµ÷¿Ø¡£ÂѰ×ÑÇϸ°û¶¨Î»ÆÊÎöÅú×¢£¬£¬£¬MtHEXO2ÂѰ×ÊÇÒ»¸ö¿ÉÒÔ±»ÉøÍ¸µ½¹²Éú½çÃæµÄ°ûÍâÂѰס£±ðµÄ£¬£¬£¬Éú»¯ÌØÕ÷ÆÊÎöЧ¹û֤ʵ£¬£¬£¬MtHEXO2ÂѰ×Äܹ»ÌØÒìÐÔË®½âCOs¶ø·ÇLCOs¡£½øÒ»²½µÄÍ»±äÌå±íÐÍÆÊÎöЧ¹ûÏÔʾ£¬£¬£¬hexo2Í»±äÌåÖ²ÖêºÍÒ°ÉúÐÍÖ²ÖêÔÚ½áÁöÊýÄ¿ºÍ¸ùÁöÐÎ̬·½ÃæÃ»ÓÐÌåÏÖ³öÏÔ×ŵIJî±ð£»È»¶øÓëÒ°ÉúÐÍÖ²ÖêÏà±È£¬£¬£¬hexo2Í»±äÌåÖ²ÖêµÄ´ÔÖ¦¾ú¸ùÕæ¾ú¶¨Ö³ÂʺʹÔÖ¦¾ú¸ù¹²ÉúÏà¹Ø»ùÒòµÄ±í´ïˮƽ¾ùÏÔÖø½µµÍ£¨Í¼2£©¡£²¢ÇÒ£¬£¬£¬ÔÚhexo2Í»±äÌåÖÐÖØÐ±í´ïMtHEXO2»ùÒò¿ÉÒÔ»Ö¸´ÆäÒ°ÉúÐͱíÐÍ¡£
×ÛÉÏËùÊö£¬£¬£¬¸ÃÑо¿ÎªMtHEXO2»ùÒò×÷Ϊ¹²ÉúÏà¹Ø»ùÒò¼ÓÈë´ÔÖ¦¾ú¸ù¹²ÉúÀú³ÌÌṩÁËÖ¤¾Ý£¬£¬£¬Ö¤ÊµÎúMtHEXO2ÂѰ×Äܹ»Í¨¹ýʹ¹ýÁ¿µÄCOs¹²ÉúÐźŷÖ×Óʧ»îµÄ·½Ê½¼ÓÈë´ÔÖ¦¾ú¸ù¹²ÉúÀú³Ì£¬£¬£¬ÕâÒ»Ñо¿Ð§¹ûÓÐÖúÓÚÎÒÃÇ´Ó·Ö×Ó²ãÃæÃ÷È·ËÞÖ÷Ö²ÎïÔõÑùͨ¹ý°ûÍâË®½âø¸ÐÖª¹²Éú΢ÉúÎïÐźŲ¢µ÷¿ØÆä½á¹¹ºÍŨ¶ÈˮƽµÄ»úÖÆ¡£

ͼ1£ºMtHEXO2 »ùÒòÏìÓ¦´ÔÖ¦¾ú¸ùÕæ¾úµÄ±í´ïÄ£×ÓÆÊÎö

ͼ2£ºhexo2Í»±äÌå±íÐÍÆÊÎö
¿ËÈÕ£¬£¬£¬¸ÃÑо¿ÒÔ¡°An extracellular ¦Â-N-acetylhexosaminidase of Medicago truncatula hydrolyzes chitooligosaccharides and is involved in arbuscular mycorrhizal symbiosis but not required for nodulation¡±ÎªÌâÔÚNew PhytologistÔÓÖ¾ÉϽÒÏþ¡£Christian Staehelin½ÌÊÚºÍDidier Reinhardt½ÌÊÚΪ¸ÃÂÛÎĵÄͨѶ×÷Õߣ¬£¬£¬²©Ê¿ÉúÍõÒëêÏΪ¸ÃÂÛÎĵÚÒ»×÷Õߣ¬£¬£¬ngµç×ÓÓÎÏ·ÉúÃü¿ÆÑ§Ñ§ÔºÎªµÚÒ»ÊðÃûµ¥Î»¡£
ÂÛÎÄÁ´½Ó£ºhttps://nph.onlinelibrary.wiley.com/doi/full/10.1111/nph.19094