ngµç×ÓÓÎÏ·ÐÂÎÅÍøÑ¶£¨Í¨Ñ¶Ô±»ÆÇ¿£©2023Äê6ÔÂ26ÈÕ£¬£¬£¬ngµç×ÓÓÎÏ·Á¥ÊôµÚÈýÒ½ÔºÉöÄÚ¿ÆÅíêͽÌÊÚÑо¿ÍŶÓÔÚJournal of Extracellular VesiclesÔÓÖ¾ÔÚÏß½ÒÏþÁËÌâΪ¡°Extracellular vesicle-packaged ILK from mesothelial cells promotes fibroblast activation in peritoneal fibrosis¡±µÄÑо¿Ð§¹û¡£¡£¸ÃÎÄÊǼÌÔÚScience Translational Medicine£¨2019£©½ÒÏþ¸¹Ä¤Í¸ÎöÏà¹ØÏËά»¯µÄȫлúÖÆÑо¿ÂÛÎÄÖ®ºó£¬£¬£¬ÅíêͽÌÊÚÍŶÓÔÚ¸ÃÁìÓò½ÒÏþµÄÓÖÒ»Ö÷ÒªÑо¿Ð§¹û¡£¡£
¸¹Ä¤Í¸ÎöÊÇÈ«ÇòÔ¼380ÍòÖÕÄ©ÆÚÉö²¡»¼Õß³£¼ûµÄÉöÔàÌæ»»ÖÎÁÆÑ¡ÔñÖ®Ò»¡£¡£È»¶ø£¬£¬£¬¸¹Ä¤ÏËά»¯µ¼Öµĸ¹Ä¤¹¦Ð§ËðʧºÍ³¬Â˹¦Ð§Ë¥½ßÏÞÖÆÁ˸¹Ä¤Í¸ÎöµÄÓ¦Óᣡ£ÔÚºã¾Ã¸¹Ä¤Í¸ÎöÀú³ÌÖУ¬£¬£¬ÊÜËðµÄ¸¹Ä¤¼äƤϸ°ûͨ¹ýÓë³ÉÏËάϸ°û¡¢¡¢¡¢¾ÞÊÉϸ°ûºÍѪ¹ÜÄÚÆ¤Ï¸°ûµÈÖÖÖÖϸ°û¼äµÄÏ໥×÷Óô¥·¢Ò»ÏµÁÐËðÉË·´Ó³¡£¡£³ÉÏËάϸ°ûµÄ¼¤»îÊǸ¹Ä¤ÏËά»¯Ï£ÍûµÄÖ÷ÒªÒªº¦·½·¨Ö®Ò»£¬£¬£¬ÊÜËðµÄ¼äƤϸ°ûÔõÑùת´ïÐźż¤»î³ÉÏËάϸ°ûÏÖÔÚÈÔ²»ÇåÎú¡£¡£
¸ÃÑо¿Í¨¹ý¶Ô¸¹Ä¤µÄµ¥Ï¸°ûת¼×飨scRNA-seq£©ÆÊÎöºÍϸ°ûÍâÄÒÅÝ£¨Extracellular Vesicles£¬£¬£¬EVs£©µÄ4DÂѰ×ÖÊ×éѧÆÊÎö£¬£¬£¬È·¶¨Á˸¹Ä¤¼äƤϸ°ûÊǸ¹Í¸Á÷³öÒºÑÜÉúEVsµÄÖ÷ҪȪԴϸ°û£¬£¬£¬Ö¤ÊµÁËEVs½éµ¼¸¹Ä¤¼äƤϸ°û¶Ô³ÉÏËάϸ°ûµÄ¼¤»î×÷Óõ÷¿Ø¸¹Ä¤ÏËάµÄÐγɣ¬£¬£¬´ÓÈ«ÐÂµÄ½Ç¶ÈÆÊÎöÁ˸¹Ä¤Í¸ÎöÏà¹Ø¸¹Ä¤ÏËά»¯µÄ±¬·¢ÆøÀí£¬£¬£¬ÎªÈ«ÐÂÖÎÁÆÕ½ÂԵĿª·¢Ìá³öÁË¿ÉÄÜÐÔ¡£¡£
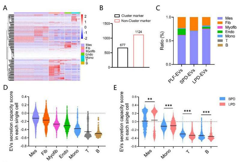
ÅíêͽÌÊÚÍŶÓÊ×ÏÈͨ¹ý³¬ËÙÀëÐÄ·¨ÊèÉ¢ÁËÉö¹¦Ð§Õý³£»£»¼ÕßÊÖÊõʱµÄ¸¹Ç»¹àÏ´Òº£¬£¬£¬¶ÌÆÚ¡¢¡¢¡¢ºã¾Ã¸¹Ä¤Í¸Îö»¼Õ߸¹Í¸Á÷³öҺȪԴµÄEVs£¬£¬£¬²¢¶ÔÕâЩEVs¾ÙÐÐÎÞ±ê¼ÇµÄ4D LC-MS/MSÂѰ××éѧ²âÐò¡£¡£ËæºóÕûºÏÆÊÎöÁËEVsÂѰ××éÊý¾ÝºÍ¸¹Ä¤×éÖ¯scRNA-seqÊý¾Ý£¬£¬£¬·¢Ã÷±àÂëÕâЩEVsÂѰ׵ĻùÒò±í´ïˮƽ¾ßÓÐϸ°ûÀàÐÍÌØÒìÐÔ£¬£¬£¬Í¨¹ý¶àÖ÷Ì嵥ϸ°ûÈ¥¾í»ýËã·¨ÆÊÎöÏÔʾ£¬£¬£¬¼äƤϸ°ûÊǸ¹Í¸Á÷³öÒºEVsµÄÖ÷ÒªÆðԴϸ°û¡£¡£EVsÆðԴϸ°ûÖУ¬£¬£¬¼äƤϸ°û¡¢¡¢¡¢³ÉÏËάϸ°ûµÈʵÖÊϸ°ûËùÕ¼±ÈÀýÏÔןßÓÚ T ÁܰÍϸ°û¡¢¡¢¡¢B ÁܰÍϸ°ûµÈÃâÒßϸ°û¡£¡£ÍŶӽøÒ»²½ÔÚ¸¹Ä¤×éÖ¯ºÍ¸¹Í¸Á÷³öÒºÍÑÂäϸ°ûµÄµ¥Ï¸°ûת¼×éÊý¾ÝÖоÙÐе¥Ñù±¾»ùÒò¼¯¸»¼¯ÆÊÎö¡£¡£Ð§¹û·¢Ã÷£¬£¬£¬µ¥¸öʵÖÊϸ°û£¬£¬£¬ÌØÊâÊÇ¼äÆ¤Ï¸°ûºÍ³ÉÏËάϸ°û£¬£¬£¬±ÈÆäËû¸¹Ä¤Ï¸°ûÊͷŸü¶àµÄEVs£¬£¬£¬²¢ÇÒºã¾Ã¸¹Ä¤Í¸Îö´Ì¼¤Ïµĵ¥¸ö¼äƤϸ°ûÉøÍ¸¸ü¶àµÄEVs£¨Í¼1£©¡£¡£

ͼ1 EVsÂѰ××éÓ븹Ĥµ¥Ï¸°ûת¼×éÊý¾ÝÕûºÏÆÊÎö
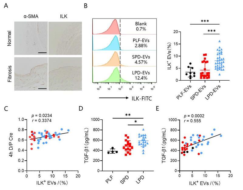
½ÓÏÂÀ´£¬£¬£¬Ñо¿Õß»®·ÖÔÚϸ°ûÄ£×ÓºÍСÊóÄ£×ÓÉÏ֤ʵÁËËðÉË¼äÆ¤Ï¸°ûȪԴµÄEVs¿ÉÒÔÔö½ø¸¹Ä¤ÏËάµÄ³Á»ýºÍ¸¹Ä¤³ÉÏËάϸ°ûµÄ¼¤»î£¬£¬£¬¶øÊ¹ÓÃGW4869С·Ö×ÓÒÖÖÆ¼ÁºÍAAV1°ÐÏòÒÖÖÆRab27a£¬£¬£¬¿ÉÒÔÔÚÌåÍâºÍÌåÄڻص÷³ÉÏËάϸ°ûµÄ¼¤»îºÍ¸¹Ä¤ÏËάµÄ³Á»ý£¨Í¼2£©¡£¡£±ðµÄ£¬£¬£¬Ñо¿ÕßÕÒµ½ÁËÒªº¦»îÐÔ·Ö×ÓILKÂѰװü×°ÔÚËðÉË¼äÆ¤Ï¸°ûȪԴµÄEVsÖУ¬£¬£¬Í¨¹ýÔÚ¼äÆ¤-³ÉÏËάϸ°û¼äת´ïILKÂѰף¬£¬£¬¼¤»î³ÉÏËάϸ°ûÖÐp38 MAPKÐźÅͨ·£¬£¬£¬½ø¶øÔö½ø³ÉÏËάϸ°ûµÄ»î»¯¡£¡£°ÐÏòÒÖÖÆILK¿ÉÒÔ¼õÇá³ÉÏËάϸ°û»î»¯ºÍСÊóµÄ¸¹Ä¤ÏËά»¯¡£¡£

ͼ2 ËðÉË¼äÆ¤Ï¸°ûȪԴEVsµÄ¹¦Ð§Ì½ÌÖ
×îºó£¬£¬£¬Ñо¿Õß·¢Ã÷ILKÔÚÏËά»¯µÄ¸¹Ä¤×éÖ¯Öбí´ïÉϵ÷£¬£¬£¬ILKÑôÐÔEVsµÄ±ÈÀýÔÚºã¾Ã¸¹Ä¤Í¸Îö»¼Õߵĸ¹Í¸Á÷³öÒºÖÐÉý¸ß¡£¡£ILKÑôÐÔEVsµÄ±ÈÀýÓ븹Ĥ¹¦Ð§ºÍTGF-¦Â1µÄ±í´ïˮƽ³ÊÕýÏà¹Ø¡£¡£ÕâЩЧ¹ûÅú×¢ILKÑôÐÔµÄEVs¿ÉÄÜÊÇÔ¤²â¸¹Ä¤Í¸Îö»¼Õ߸¹Ä¤¹¦Ð§Ê§Ðµ÷ÏËά»¯±¬·¢µÄDZÔÚÉúÎï±ê¼ÇÎͼ3£©¡£¡£

ͼ3 ILKÑôÐÔEVs¿ÉÌáÐѸ¹Ä¤¹¦Ð§µÄת±ä
¸ÃÑо¿Õ¹ÏÖÁËËðÉ˵ĸ¹Ä¤¼äƤϸ°ûÉøÍ¸µÄEVs£¬£¬£¬Í¨¹ýת´ïILKÂѰ׼¤»îÁ˸¹Ä¤×¤ÁôµÄ³ÉÏËάϸ°û£¬£¬£¬½ø¶øÔö½øÁ˸¹Ä¤ÏËά»¯£¨Í¼4£©¡£¡£ILKÑôÐÔµÄEVs¿É×÷Ϊ¸¹Ä¤Í¸Îö»¼Õ߸¹Ä¤¹¦Ð§×´Ì¬µÄÉúÎï±ê¼ÇÎïºÍÖÎÁƸ¹Ä¤ÏËά»¯µÄDZÔڰе㡣¡£

ͼ4 ËðÉ˸¹Ä¤¼äƤϸ°ûÒÔEVsÒÀÀµµÄ·½Ê½µ÷¿Ø³ÉÏËάϸ°û»î»¯Ê¾Òâͼ
ngµç×ÓÓÎÏ·Á¥ÊôµÚÈýÒ½ÔºÉöÄÚ¿ÆÅíêͽÌÊÚºÍÒ¶Ôö´¿¸±Ö÷ÈÎҽʦΪ¸ÃÎĵÄͨѶ×÷Õߣ¬£¬£¬ÉöÄڿƲ©Ê¿Ñо¿Éú»ÆÇ¿ÎªµÚÒ»×÷Õߣ¬£¬£¬ÉöÄڿƲ©Ê¿Ñо¿ÉúËïÓîÏè¡¢¡¢¡¢Åí¡ºÍËï¾êΪ¸ÃÎĵÄÅäºÏµÚÒ»×÷Õß¡£¡£¸ÃÑо¿ÊÂÇé»ñµÃ¹ú¼Ò×ÔÈ»¿ÆÑ§»ù½ðÃæÉÏÏîÄ¿¡¢¡¢¡¢¹ã¶«Ê¡×ÔÈ»¿ÆÑ§»ù½ð¡¢¡¢¡¢¹ã¶«Ê¡¿ÆÑ§ÊÖÒÕ»ù½ð-Ê¡ÆóÁªºÏ»ù½ð-ÖØµãÏîÄ¿µÄ×ÊÖú¡£¡£
ÂÛÎÄÁ´½Ó£º£ºhttps://onlinelibrary.wiley.com/doi/full/10.1002/jev2.12334