ngµç×ÓÓÎÏ·

05

¿ÆÑÐÏ£Íû

¡°¾«ÎÀÌ£¬°ÙÕÛ²»ÄÓ¡±¡ª¡ªngµç×ÓÓÎÏ·ÍŶӷ¢Ã÷²¢ÃüÃû¾«ÎÀ¹Å¾úÄ¿

¸å¼þȪԴ£ºÉúÃü¿ÆÑ§Ñ§Ôº ±à¼­£ºÌ¸Ï£¡£¡¢¡¢¡¢Íõ¶¬Ã· ÉóºË£ºËïÒ«±ó ÔĶÁÁ¿£º

ngµç×ÓÓÎÏ·ÐÂÎÅÍøÑ¶£¨Í¨Ñ±ÈÕÕÄÑôÖ®£©DPANN¹Å¾úÊÇÒ»Àà»ùÒò×éºÍϸ°û¼«Ð¡µÄ¹²Éú¹Å¾ú¡£¡£ËüÃÇͨ³£È±·¦Ò»°ã΢ÉúÎï³£¼ûµÄÐÄÀí´úл;¾¶£¬Òò¶øÐèÒªÒÔÀ´ËÞÖ÷¾ÙÐй²Éú¡£¡£ÁîÈËÒâÍâµÄÊÇ£¬ÕâÖÖ¼«Ð¡µÄ¹Å¾úÆÕ±é±£´æÓÚÖÖÖÖ¸÷ÑùµÄ¼«¶ËÇéÐΣ¬ÀýÈç¸ßÎÂÈÈȪ¡¢¡¢¡¢ËáÐÔ¿óɽ·ÏË®ºÍÑκþµÈÇéÐΡ£¡£ÄÇô£¬ËüÃÇÔõÑù˳Ӧ¼«¶ËÇéÐΣ¬²¢ÔÚÖÖÖÖ¸÷ÑùµÄÉúÑÄ·±ÑÜÄØ£¿£¿

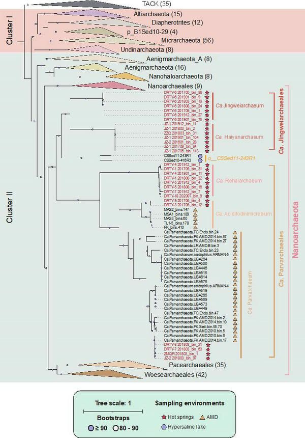
ngµç×ÓÓÎÏ·ÉúÃü¿ÆÑ§Ñ§ÔºÀîÎľù½ÌÊÚÍŶÓͨ¹ý¶ÔÔÆÄÏÌÚ³å¸ßÎÂÈÈȪµÄÊӲ죬·¢Ã÷²¢ÃüÃûÁËÄɹžúÃÅÄÚ²¿µÄ¹Å¾úÐÂÄ¿¡ª¡ª¾«ÎÀ¹Å¾úÄ¿£¨Jingweiarchaeales£©£¬ÆäÖаüÀ¨Á½¸öÐÂÊô¡ª¡ª¾«ÎÀ¹Å¾úÊô£¨Jingweiarchaeum£©Ó뺣Ñà¹Å¾úÊô£¨Haiyanarchaeum£©¡£¡£¡£¡°¾«ÎÀ¡±Óë¡°º£ÑࡱµÄÃû×ÖÔ´ÓÚ¾«ÎÀÌµÄ´«Ëµ£¬Ô¢Òâ¡°¾«ÎÀÌ£¬°ÙÕÛ²»ÄÓ¡±£¬¼´Ï¸Ð¡¹Å¾úÒ²ÄÜ˳ӦÖÖÖÖ¸÷ÑùµÄ¼«¶ËÇéÐβ¢ÇÒÉúÑÄ·±ÑÜ¡£¡£ÁíÍâ·¢Ã÷²¢ÃüÃûÁËС¹Å¾úÄ¿£¨Parvarchaeales£©ÖеÄÒ»¸öÐÂÊô¡ª¡ªÈȺ£¹Å¾úÊô£¨Rehaiarchaeum£©£¬ÃüÃû×ÔÔÆÄÏÌÚ³åÈÈȪ²ÉÑùµã¡ª¡ªÈȺ£¹ú¼Ò¹«Ô°¡£¡£

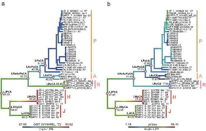
¾«ÎÀ¹Å¾úÄ¿ÓëÔçÆÚ·¢Ã÷µÄDPANN¹Å¾ú¡ª¡ªARMAN¹Å¾úÖеÄParvarchaeales ÐÎ³Éæ¢ÃÃ֧ϵ£¨Í¼Ò»£©¡£¡£Í¨¹ý´úлDZÄÜÆÊÎö·¢Ã÷£¬Ç°Õß¾ßÓе䷶µÄDPANN¹Å¾ú¡°½ÓÄÉÐÍ¡°µÄ´úл·½Ê½£¬¼´Ê¹ÓÃÍⲿÇéÐλòËÞÖ÷¡°Ïֳɡ±µÄºËÜÕËáºÍ°±»ùËáµÈС·Ö×ӺϳÉ×ÔÉí´ó·Ö×Ó²¢±¬·¢ÄÜÁ¿¡£¡£¶øParvarchaealesÔò¾ßÓÐÔ½·¢¶àÑùµÄ´úлÄÜÁ¦,¿ÉÄÜͨ¹ýÌǽͽ⡢¡¢¡¢ÈýôÈËáÑ­»·ºÍµç×Óת´ïÁ´¶àÖÖ·½Ê½²úÄÜ£¨Í¼¶þ£©¡£¡£Í¨¹ý½ÏÁ¿»ùÒò×éѧÆÊÎö£¬ÒÔ¼°×îÊÊÉú³¤Î¶ȡ¢¡¢¡¢×îÊÊÉú³¤Î¶ÈpH£¨pI£©µÈ¡°ÄæÏòÉú̬ѧ¡±ÆÊÎöÅú×¢£¬¾«ÎÀ¹Å¾úÄ¿ÖеÄÐÂÊôº£Ñà¹Å¾úÊôÊÇÒ»ÖÖ³¬ÊÈÈȾú£¬Æä×îÊÊÉú³¤Î¶ȣ¨OGT£©Áè¼Ý80?C¡£¡£ËüÃÇͨ¹ý±àÂ볬ÊÈÈȾúÌØÒìÐÔ»ùÒò·´ÏòÂÝÐýø£¨rgy£©£¬ÒÔ¼°»ùÒò×éºÍËù±àÂëÂѰ××éµÄ×Ô¼ºÌØÕ÷£¬ÀýÈç»ùÒò×龫¼ò»¯¡¢¡¢¡¢¸ß±àÂëÃܶȡ¢¡¢¡¢¸ßÖØµþ»ùÒò±ÈÀýºÍ¸ßÎÂÌØÒìÐԵĻùËá×é³ÉÆ«ºÃÐÔÀ´Ë³Ó¦¼«¶Ë¸ßÎÂÇéÐΣ¨Í¼Èý£©¡£¡£¶ø¹ØÓÚÊÈËáÀàȺ£¬°üÀ¨¾«ÎÀ¹Å¾úÊôºÍParvarchaeales ֧ϵ£¬Ôò¾ßÓÐÓÉˮƽ»ùÒò×ªÒÆÖ÷µ¼»ñµÃµÄ²î±ð»¯µÄËá˳ӦÐÔ»úÖÆ¡£¡£»®·Öͨ¹ýÌØ¶¨»ùÒòÐγÉÄÑÒÔͨ͸ÖÊ×ÓµÄϸ°ûĤ£¬ºÍÍâÅÅÖÊ×ÓÒÔά³Öϸ°ûÄÚ²¿ÇéÐÎÎȹÌ¡£¡£½øÒ»²½µÄ½ø»¯ÀúÊ·ÖØ¹¹Åú×¢£¬ÕâЩ¹Å¾ú֧ϵ¾ßÓÐÅäºÏµÄÈÈÆðÔ´£¬ÔÚºóÐø½ø»¯ÖУ¬º£Ñà¹Å¾úÊôÖð²½Ë³Ó¦¸ü¸ßεÄÉú¾³£¬³ÉΪ³¬ÊÈÈȾú£¬¶øParvarchaeales֧ϵÔòÖð½¥Ë³Ó¦µÍÎÂÇéÐΡ£¡£ÁíÍâ£¬×æÏȽڵã¾ßÓнüÖÐÐԵĵȵçλµã£¨pI£©£¬Åú×¢ÅäºÏ׿ÏÈ˳ӦÖÐÐÔÇéÐÎÉúÑÄ£¬¶ø¶ÔËáÐÔÇéÐεÄ˳ӦÐÔ¿ÉÄÜΪºóÐøÍ¨¹ýˮƽ»ùÒò×ªÒÆÖ÷µ¼µÄ½ø»¯Ëù±¬·¢£¨Í¼ËÄ£©¡£¡£


DF3110B0E35BEC9904EC8DD3384_E797DBD6_161B1

ͼһ ¾«ÎÀ¹Å¾úµÄϵͳ·¢ÓýλÖÃ


111A6B229816DF966D9BBDE63E2_23F35BC1_1B187

ͼ¶þ ¾«ÎÀ¹Å¾úÓëParvarchaealesµÄ´úлDZÄÜ


A3BC50C1447A1BF8E7613CCEA07_2A7149C3_9A55

ͼÈý ¾«ÎÀ¹Å¾úÓëParvarchaealesµÄ½ÏÁ¿»ùÒò×éͳ¼Æ


C852487559E53533B71075B2348_D5071BB6_FF2F

ͼËÄ ¾«ÎÀ¹Å¾úÓëParvarchaealesµÄ׿ÏÈÐÔ×´ÖØ¹¹

¸ÃÑо¿Õ¹ÏÖDPANN¹Å¾ú¶Ô¸ßÎÂÒÔ¼°ËáÐÔ¼«¶ËÇéÐεÄ˳ӦÐÔ»úÖÆ£¬²¢¶ÔÆäÏà¹Ø×æÏÈÐÔ×´¾ÙÐÐÁËÖØ¹¹¡£¡£Ñо¿Ð§¹ûÒÔMetagenomic Discovery of ¡°Candidatus Parvarchaeales¡±-Related Lineages Sheds Light on Adaptation and Diversification from Neutral-Thermal to Acidic-Mesothermal EnvironmentsΪÌâ½ÒÏþÓÚѧÊõÆÚ¿¯mSystems¡£¡£ngµç×ÓÓÎϷΪ¸ÃЧ¹ûµÄµÚÒ»Íê³Éµ¥Î»¡£¡£±¾ÂÛÎÄ»ñµÃ¹ú¼Ò×ÔÈ»¿ÆÑ§»ù½ðµÄÖ§³Ö¡£¡£

ÂÛÎÄÁ´½Ó£ºhttps://journals.asm.org/doi/10.1128/msystems.01252-22

¡¾ÍøÕ¾µØÍ¼¡¿