ngµç×ÓÓÎÏ·ÐÂÎÅÍøÑ¶£¨Í¨Ñ¶Ô±³ÂÓÀÃ÷£©ÈËÌåÄÚ¹ýÁ¿µÄÓÎÀëºËËá¿É±»ºËËá¸ÐÊÜÆ÷ʶ±ð¶øÒýÆðÏÈÌìÐÔÃâÒß·´Ó³£¬£¬ÊͷųöÖ×Áö»µËÀÒò×ÓTNF-a»òIÐÍ×ÌÈÅËØ¶ø±¬·¢ÑÏÖØµÄ×ÔÉíÃâÒß¼²²¡¡£¡£¡£¡£¡£ÑôÀë×Ó¾ÛºÏÎï¿Éɨ³ýÓÎÀëºËËá¶øÒÖÖÆÆäÒýÆðµÄÑ×Ö¢·´Ó³£¨ÍŶÓǰÆÚÑо¿£ºNat Commun 2018; Angew Chem 2019; Sci Adv 2020; Adv Funct Mater 2020; Biomaterials 2021, 2022£©£¬£¬È»¶øÑôÀë×Ó¾ÛºÏÎïÖÊÁϱ£´æ½Ï´óµÄϸ°û¶¾ÐÔ£¬£¬ÔÚÓ¦ÓÃÖпÉÄܱ£´æÇå¾²·çÏÕ£¬£¬²¢ÇÒ±»ÖÊÁÏÁ¬ÏµÓÎÀëºËËáµÄÒ©´úÒ²ÐèÒªÆÊÎö¡£¡£¡£¡£¡£ÎªÏàʶ¾öÕâÒ»ÎÊÌ⣬£¬ngµç×ÓÓÎÏ·ÖÊÁÏ¿ÆÑ§Ó빤³ÌѧԺ³ÂÓÀÃ÷ºÍÁõÀûÐÂÍŶӽÓÄɹѾÛÒÒ¶þ´¼»¯µÄ¾ÛßäßòÄ£Äâ×ÔÈ»DNAøÀ´´ß»¯Á×Ëá¶þõ¥¼üµÄË®½â£¬£¬´Ó¶ø»º½âÓëÓÎÀëºËËáÏà¹ØµÄ×ÔÉíÃâÒß¼²²¡ÈçÀà·çʪÐÔÊàŦÑס¢¡¢Aicardi-Gouti¨¨res×ÛºÏÕ÷µÄÖ¢×´¡£¡£¡£¡£¡£
Ðí¶à×ÔÈ»µÄºËËáË®½âøÒÔßäßò»ùÍÅ×÷Ϊ¹¦Ð§»ùÍÅÀ´´ß»¯Á×Ëá¶þõ¥¼üµÄ¶ÏÁÑ£¬£¬Òò´Ë¸ÃÏîÑо¿Óòà¹Òßäßò»ùÍŵĺϳɾۺÏÎ£¬²¢ÓùѾÛÒÒ¶þ´¼²à»ùÒÔÌá¸ßÖÊÁϵÄË®ÈÜÐÔºÍÉúÎïÏàÈÝÐÔ£¬£¬ÑÓÉìÌåÄÚµÄÖÍÁôʱ¼ä¡£¡£¡£¡£¡£ÓÉÓÚ¸ÃÈ˹¤ºËËáø½ÓÄɵÄßäßò»ùÍÅÊDZÈÖ¬·¾°·¸üÈõµÄÓлú¼î£¬£¬¶Ôϸ°ûºÍ×éÖ¯¾ßÓиüºÃµÄÉúÎïÇå¾²ÐÔ£¬£¬½â¾öÁËÑôÀë×ÓÖÊÁÏÔÚÌåÄÚʹÓõÄÇå¾²Òþ»¼¡£¡£¡£¡£¡£Ä£ÄâøÔÚÌåÄڿɽµ½âÓÎÀëºËËᣬ£¬ÓÐÓÃÒÖÖÆÁËÏà¹ØÑ×Ö¢·´Ó³£¨Í¼1£©¡£¡£¡£¡£¡£

ͼ1 ¾Ûßäßòͨ¹ýÄ£ÄâDNAË®½âøµÄË®½âÀ´ÒÖÖÆ×ÔÉíÃâÒß¼²²¡ÖÐDNAÒýÆðÑ×Ö¢µÄʾÒâͼ£¬£¬±¾±¨µÀÔÚÀà·çʪÐÔÊàŦÑ׺ÍAicardi-Gouti¨¨res×ÛºÏÕ÷¶¯ÎïÄ£×ÓÉϾÙÐÐÁËÑéÖ¤¡£¡£¡£¡£¡£
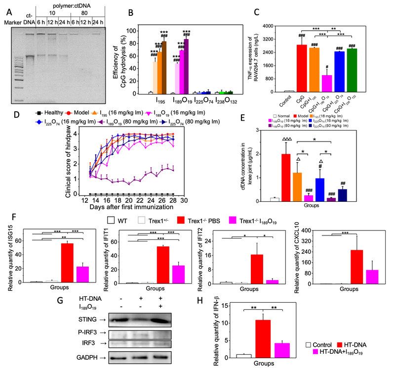
ͨ¹ý¿É¿Ø¾ÛºÏ·´Ó³£¬£¬×÷ÕߺϳÉÁËËÄÖÖ²î±ðßäßòºÍ¹Ñ¾ÛÒÒ¶þ´¼µÄ¾ÛºÏÎI195¡¢¡¢I189O19¡¢¡¢I225O74ºÍI238O132¡£¡£¡£¡£¡£Ìá¸ß¹Ñ¾ÛÒÒ¶þ´¼µÄº¬Á¿ËäÈ»ÄÜÌá¸ßÖÊÁÏË®ÈÜÐÔ£¬£¬¿ÉÊÇÒ²»á½µµÍÁËßäßò»ùÍŵÄÃܶȶø½µµÍÁË´ß»¯Á×Ëá¶þõ¥¼ü¶ÏÁѵÄЧÂÊ¡£¡£¡£¡£¡£ÊÊÁ¿¹Ñ¾ÛÒÒ¶þ´¼µÄ¾ÛßäßòI189O19¿É¼á³ÖÒ»¶¨¸ßµÄßäßò»ùÍÅÃܶȣ¬£¬¾ßÓÐÓÐÓõÄDNAË®½âЧÂÊ£¬£¬Ò²ÌåÏÖ³öÓÅÒìµÄÉúÎïÏàÈÝÐÔ£¬£¬´Ó¶øÄÜÇå¾²ºÍÓÐÓõØÒÖÖÆÓɺËËáÒýÆðµÄϸ°ûÄÚTollÑùÊÜÌåµÄ¼¤»î£¨Í¼2A-C£©¡£¡£¡£¡£¡£

ͼ2 £¨A¡¢¡¢B£©²î±ð×é³É¾ÛºÏÎïÄ£Äâø´ß»¯DNAµÄË®½âÄÜÁ¦±íÕ÷£»£»£¨C£©Ä£ÄâøÒÖÖÆRAW264.7ϸ°ûÉøÍ¸Ï¸°ûÒò×Ó£»£»£¨D£©Ä£Äâø¶ÔCIA´óÊóÄ£×ÓºóצÖ×Õ͵÷ֵÄÓ°Ï죻£»£¨E£©¾ÛßäßòÖÊÁÏÖÎÁƺóCIA´óÊóÊàŦÓÎÀëºËËáµÄº¬Á¿×ª±ä£»£»£¨F£©¾ÛßäßòI189O19ÒÖÖÆTrex1ȱÏÝСÊóÖÐÓÉϸ°ûÖÊDNAÓÕµ¼µÄÑ×Ö¢£¬£¬²î±ð×éµÄСÊóÐÄÔàÖÐ×ÌÈÅËØ´Ì¼¤»ùÒòµÄmRNAˮƽ£»£»¾ÛßäßòI189O19ÒÖÖÆRAW264.7ϸ°ûÄÚHT-DNAÒýÆðµÄ£¨E£©STING½µ½âºÍIRF3µÄÁ×Ëữ£¬£¬ÒÔ¼°£¨F£©IFN-bµÄ±í´ï¡£¡£¡£¡£¡£
¸ÃÀà¾Ûßäßò¿ÉÒÔÒÖÖÆÀà·çʪÐÔÊàŦÑ×CIA´óÊóµÄÑ×Ö¢·´Ó³£¨Í¼2D£©¡£¡£¡£¡£¡£¹Ñ¾ÛÒÒ¶þ´¼µÄÒýÈë¿ÉÒÔʹµÃ¾ÛßäßòµÄË®ÈÜÐÔÔöÌí¶øÌá¸ß¿É×¢ÉäµÄ¼ÁÁ¿£¬£¬¾²Âö×¢Éä¸ß¼ÁÁ¿µÄI189O19¿É»ñµÃ±ÈÆäËûÖÎÁÆ×é¸üÓÐÓõÄÖÎÁÆÐ§¹û£¬£¬°üÀ¨¸üºÃµØÒÖÖÆÊàŦµÄÖ×ÕÍ¡¢¡¢ïÔÌÈí¹ÇµÄÇÖÊ´¡¢¡¢ïÔÌÑ×֢ϸ°ûÔÚ»¬Ä¤µÄ½þÈóµÈ¡£¡£¡£¡£¡£Í¬Ê±£¬£¬¹Ñ¾ÛÒÒ¶þ´¼Äܹ»Ìá¸ßÖÊÁÏÔÚÌåÄÚÑ»·Ê±¼ä£¬£¬½µµÍÖÊÁÏÔÚÌåÄÚ´úлµÄËÙÂÊ£¬£¬´Ó¶øÌá¸ßÔÚÑ×Ö¢ÊàŦ´¦µÄÖÍÁôʱ¼ä£¬£¬¸üºÃµØ½µ½âÊàŦ´¦¶àÓàµÄÓÎÀëºËËᣨͼ2E£©£¬£¬½µµÍÊàŦ»¬Ä¤´¦IL-6ºÍTNF-¦ÁµÈÑ×Ö¢Òò×ÓˮƽÒÔ¼°MMP-3ˮƽ¡£¡£¡£¡£¡£
×÷Õß½øÒ»²½Ñо¿¾ÛºÏÎïÄ£ÄâøÔÚTrex1øȱʧµÄСÊóµÄÖÎÁÆÐ§¹û¡£¡£¡£¡£¡£×ÔÈ»µÄTrex1øȱÏݵ¼Ö»úÌåϸ°ûÖÊDNAȺ¼¯£¬£¬ ʹµÃcGAS½éµ¼IÐÍ×ÌÈÅËØµÄ¼¤Ôö£¬£¬´Ó¶øÒý·¢ÒÅ´«ÐÔAicardi-Gouti¨¦res×ÛºÏÕ÷¡£¡£¡£¡£¡£¶¯ÎïʵÑé֤ʵÆßÌ츹ǻעÉäI189O19¿ÉÒÔÓÐÓõØÏµ÷Trex1ÇóýСÊóÐÄÔàÖÐ×ÌÈÅËØ´Ì¼¤»ùÒòµÄˮƽ£¨Í¼2F£©£¬£¬ïÔÌÑ×֢ϸ°ûµÄ½þÈ󡣡£¡£¡£¡£Ñо¿»¹·¢Ã÷I189O19¿ÉÓÐÓõؽµ½âϸ°ûÖÊDNA£¬£¬×è¶ÏÓÉϸ°ûÖÊDNAÈçHT-DNAÒýÆðµÄSTINGµÄ½µ½âºÍIRF3µÄÁ×Ëữ£¬£¬ÒÖÖÆIFN-bµÄ±í´ï£¨Í¼2G,H£©¡£¡£¡£¡£¡£
¸ÃÊÂÇéÕ¹ÏÖÁ˾ۺÏÎï»ùÄ£ÄâDNAø¿ÉÓÐÓýµ½âÌåÄÚ¶àÓàµÄDNA²¢ÒÖÖÆÏà¹ØÃâÒßÑ×Ö¢·´Ó³£¬£¬¿Éͨ¹ý½µ½âÑ×Ö¢ÊàŦ´¦µÄÓÎÀëºËËáÀ´ÓÐÓõØÒÖÖÆÀà·çʪÐÔÊàŦÑ×µÄÖ¢×´£¬£¬¿ÉÒÔÔÚDNAøȱʧµÄСÊóÄ£×ÓÖÐÌî²¹DNAøÀ´ÒÖÖÆÓɶàÓàDNAÒýÆðµÄÑ×Ö¢·´Ó³¡£¡£¡£¡£¡£Òò´Ë£¬£¬ÕâÖÖÄ£ÄâDNAø²»µ«¿ÉÒÔ½µµÍ×ÔÉíÃâÒß¼²²¡ÖÐÓÉÓÚÓÎÀëºËËáÒýÆðµÄÃâÒß·´Ó³£¬£¬¸üÄÜÌæ²¹ÌåÄÚȱʧµÄDNAøÒÖÖÆÈçAicardi-Gouti¨¨res×ÛºÏÕ÷ÖÐÓÉϸ°ûÄÚDNAÒýÆðµÄÑ×Ö¢·´Ó³¡£¡£¡£¡£¡£×ÛÉÏËùÊö£¬£¬¸ÃÊÂÇéΪÖÎÁÆ×ÔÉíÃâÒß¼²²¡ºÍ×ÔÉíÑ×Ö¢¼²²¡ÌṩÁËÒ»ÖÖ¼òÆÓ¡¢¡¢Çå¾²¡¢¡¢ÓÐÓõÄÐÂÕ½ÂÔ¡£¡£¡£¡£¡£
Ïà¹ØÑо¿Ð§¹ûÒÔ¡°A Tailored Artificial DNase Blocks Sensor Activation and Prevents Autoimmune and Autoinflammatory Diseases¡±ÎªÌ⣬£¬ÓÚ2023Äê2ÔÂ28ÈÕ½ÒÏþÔÚÖÊÁÏÁìÓòÆÚ¿¯Advanced Functional Materials¡£¡£¡£¡£¡£ÖÊÁÏ¿ÆÑ§Ó빤³ÌѧԺ²©Ê¿Ñо¿ÉúÁº»ÛâùºÍ¶ÅÒݲ©Îª¸ÃÂÛÎĵÄÅäºÏµÚÒ»×÷Õߣ¬£¬ÁõÀûнÌÊÚ¡¢¡¢³ÂÓÀÃ÷½ÌÊÚΪÂÛÎĵÄÅäºÏͨѶ×÷Õß¡£¡£¡£¡£¡£ngµç×ÓÓÎÏ·ÖÊÁÏ¿ÆÑ§Ó빤³ÌѧԺΪÂÛÎĵÚÒ»Íê³Éµ¥Î»¡£¡£¡£¡£¡£¸ÃÑо¿ÊÂÇé»ñµÃ¹ú¼Ò×ÔÈ»¿ÆÑ§»ù½ð×ÊÖú¡£¡£¡£¡£¡£
ÂÛÎÄÁ´½Ó£ºhttps://doi.org/10.1002/adfm.202213465