ngµç×ÓÓÎÏ·ÐÂÎÅÍøÑ¶£¨Í¨Ñ¶Ô±³ÂÓÀÃ÷£©Ö×ÁöµÄÔ¶´¦×ªÒÆÊǵ¼Ö°©Ö¢»¼ÕßéæÃü×îÖ÷ÒªµÄÔÒò¡£¡£¡£ÏÖÔڹŰåÖÎÁÆÊÖ¶ÎÈ绯ÁƵȿÉÒÔ¼õСÔλÖ×Áö¾Þϸ£¬£¬£¬µ«¶ÔÖ×Áö×ªÒÆµÄÒÖÖÆÐ§¹ûÉõ΢£¬£¬£¬ÆÈÇÐÐèÒª¿ªÕ¹ÐµÄÖÎÁÆÕ½ÂÔÀ´ÒÖÖÆÖ×Áö×ªÒÆÒÔ½µµÍÖ×Áöµ¼ÖµĸßéæÃüÂÊ¡£¡£¡£×î½üµÄÑо¿Åú×¢£¬£¬£¬ÖÐÐÔÁ£Ï¸°û°ûÍâ²¶»ñÍø£¨Neutrophil Extracellular Traps, NETs£©ÖеÄDNA£¨NET-DNA£©¿É±»Ö×Áöϸ°ûĤÉϵÄDNA¸ÐÊÜÆ÷CCDC25ʶ±ð¶ø½éµ¼Ö×Áöϸ°û´ÓÔ·¢²¿Î»µ½Ô¶¶ËÆ÷¹ÙµÄ×ªÒÆ¡£¡£¡£ÔÚÈéÏÙ°©ºÍ½á³¦°©µÄ²¡ÈËÖУ¬£¬£¬ÈÝÒ×±¬·¢Ö×Áö×ªÒÆµÄ²¿Î»Èç¸ÎÔàºÍ·Î²¿¶¼Óдó×Ú»ýÀÛµÄNET£¬£¬£¬Õâ˵Ã÷NETÓëÖ×Áö×ªÒÆÓÐ×ÅÃܲ»¿É·ÖµÄ¹ØÏµ£¬£¬£¬NETÒ²Òò´Ë¿ÉÍû³ÉΪÒÖÖÆ°©Ö¢Ô¶¶Ë×ªÒÆµÄае㡣¡£¡£
¿ËÈÕ£¬£¬£¬ngµç×ÓÓÎÏ·³ÂÓÀÃ÷½ÌÊÚºÍÁõÀûнÌÊÚÍŶӱ¨µÀÁËÑôÀë×Ó¾Û°±»ùËáÄÉÃ׿ÅÁ££¨cANP£©Í¨¹ýÆÆËðÖÐÐÔÁ£Ï¸°û°ûÍâÓÕ²¶ÍøÒÖÖÆÖ×Áö×ªÒÆµÄÑо¿·¢Ã÷¡£¡£¡£¸ÃÍŶÓ֮ǰ½ÓÄÉÑôÀë×Ó¾ÛºÏÎïÖÊÁÏɨ³ýÓÎÀëºËËáÀ´ÒÖÖÆÓÎÀëºËËáÒýÆðµÄÑ×Ö¢·´Ó³¡£¡£¡£±¾ÏîÑо¿½ÓÄÉÁËÉúÎïÇå¾²ÐÔ¸üºÃµÄ¾Û°±»ùËá×÷ΪÖÊÁÏ£¬£¬£¬Í¨¹ýÊå°·»ùÐÞÊÎÌṩÖÊÁÏÁ¬ÏµDNAµÄÄÜÁ¦¡£¡£¡£ÄÉÃ׿ÅÁ£»£»¯µÄÑôÀë×ÓÐ;ÛÌ춬°±ËáÖÊÁÏcANPÏà½ÏÓÚÏßÐÔ¾ÛºÏÎïPAspÓиüºÃµÄ¸ÎÔàÖÍÁôЧ¹û£¬£¬£¬Óиü¸ßµÄ¾ºÕùÁ¬ÏµNET-DNAµÄÄÜÁ¦À´×è¶ÏNET-DNAÓëCCDC25µÄÁ¬Ïµ£¬£¬£¬´Ó¶ø¸üÓÐÓõØÒÖÖÆÖ×Áöϸ°ûÏòÔ¶¶ËÆ÷¹ÙµÄǨá㣬£¬£¬Òò´ËÏÔʾ³ö¸ü׿ԽµÄÒÖÖÆÌåÄÚÖ×Áö×ªÒÆµÄЧ¹û£¨Í¼1£©¡£¡£¡£

ͼ1. cANPµÄÖÆ±¸ºÍͨ¹ýÁ¬ÏµNET-DNAÒÖÖÆNETÓÕµ¼µÄÖ×Áö×ªÒÆµÄʾÒâͼ
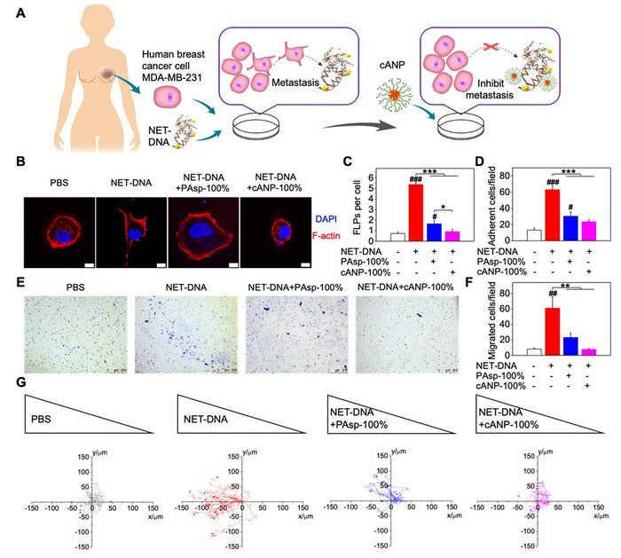
¸ÃÎÄÕ½ÓÄÉNCA¿ª»·¾ÛºÏÖÆ±¸¾ÛÌ춬°±ËữºÏÎ£¬£¬²¢Í¨¹ýÓë¶þÒÒ»ùÒÒ¶þ°·µÄ°·½â·´Ó³À´µ÷Àí¾ÛÌ춬°±ËáµÄ°·½â³Ì¶È£¨10%£¬£¬£¬50%£¬£¬£¬100%£©¡£¡£¡£cANPÔòÊÇÓÉ100%°·½âºóµÄ¾ÛÌ춬°±ËáµÄǶ¶Î¹²¾ÛÎï×Ô×é×°¶øÖƱ¸£¨Í¼1£©¡£¡£¡£ÓÉÓÚÄÉÃ׿ÅÁ£»£»¯µÄcANP-100%ÓÐ×űÈÏßÐÔ¾ÛºÏÎïPAsp-100%¸ü¸ßЧµÄDNAÁ¬ÏµÐ§ÂÊ£¬£¬£¬cANP-100%¿ÉÒÔ¸üºÃµØ´ÓCCDC25ÖоºÕùÁ¬ÏµNET-DNA£¬£¬£¬×èÖ¹NET-DNAÓëCCDC25µÄÁ¬Ïµ£¬£¬£¬²¢ÇÒÆÆËðNETµÄÐγɣ¬£¬£¬´Ó¶ø¸üºÃµØÒÖÖÆÁËÓÉNET-DNAÓÕµ¼µÄÈËÈéÏÙ°©Ï¸°ûMDA-MB-231µÄϸ°û¹Ç¼Ü±äÐΡ¢Õ³¸½¡¢Ç¨áãºÍÇ÷»¯µÄÄÜÁ¦£¨Í¼2£©¡£¡£¡£

ͼ2. cANP ÒÖÖÆÈËÈéÏÙ°©Ö×Áöϸ°ûÖÐÓÉNET-DNAÓÕµ¼µÄϸ°ûÇ÷»¯¹¦Ð§¡£¡£¡££¨A£©cANPͨ¹ýÁ¬ÏµNET-DNAÒÖÖÆNET½éµ¼µÄÈËÈéÏÙ°©Ï¸°û×ªÒÆµÄʾÒâͼ£»£»£¨B-C£©ÑôÀë×Ó¾Û°±»ùËáÖÊÁÏÖкÍNET-DNAÒÖÖÆNET-DNAÓÕµ¼µÄ°©Ï¸°û¹Ç¼Ü±äÐΣ¨B-C£©¡¢°©Ï¸°ûÕ³¸½£¨D£©¡¢°©Ï¸°ûǨá㣨E-F£©Ó방ϸ°ûÇ÷»¯ÄÜÁ¦£¨G£©¡£¡£¡£
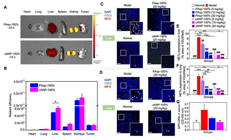
Ïà½ÏÓÚPAsp-100%¶øÑÔ£¬£¬£¬ÄÉÃ׿ÅÁ£ cANP-100%ÔÚ¸ÎÔàÓиü¶àµÄ¸»¼¯Á¿¡£¡£¡£Òò´Ë£¬£¬£¬cANP-100%¿É¸üÓÐÓõØÖкͲ¢ÆÆËðµ¼ÖÂÖ×Áö×ªÒÆÖÁ¸ÎÔàÆ÷¹ÙµÄNET-DNA£¬£¬£¬Í¬Ê±½µµÍÌåÄÚÑ»·ÖÐNET-DNAµÄº¬Á¿£¬£¬£¬Ê¹µÃÆäËûÒ×±¬·¢×ªÒÆµÄÆ÷¹ÙÈç·Î²¿Ò²ÓиüµÍº¬Á¿µÄNET»ýÀÛ£¨Í¼3£©¡£¡£¡£

ͼ3. ÔÚ¸ÎÔàÓиüºÃ»ýÀÛµÄcANPÄܸüºÃµØïÔÌСÊóÔλÈéÏÙ°©Ä£×Ó¾Ö²¿NETµÄ½þÈóÒÔ¼°ÑªÇåÖÐNET-DNAµÄº¬Á¿¡£¡£¡££¨A-B£©72СʱPAsp-100%ÓëcANP-100%ÔÚÌåÄÚµÄÂþÑÜÇéÐΣ»£»£¨C-F£©²î±ð×é±ðÖÐNETÔÚÈéÏÙ°©Ä£×Ó¸ÎÔࣨC, E£©ºÍ·Î²¿£¨D,F£©µÄ½þÈóÇéÐΣ»£»(G) ѪÇåÖÐMPO-DNAµÄŨ¶È¡£¡£¡£
ÒÀ¸½×ÅÓÅÁ¼µÄDNAÁ¬ÏµÄÜÁ¦Óë¸Î»ýÀÛµÄÄÜÁ¦£¬£¬£¬cANP-100%±ÈPAsp-100%¸üºÃµØÒÖÖÆÁËÌåÄÚÖ×Áöϸ°ûÏò¸ÎÔ༰·Î²¿µÄ×ªÒÆ¡£¡£¡£ÔÚ4T1СÊóÈéÏÙ°©ÔλÖ×ÁöÄ£×Ó¡¢HCT116È˽᳦°©×ªÒÆÁöÄ£×ÓÒÔ¼°MDA-MB-231ÈËÈéÏÙ°©ÔλÖ×ÁöÄ£×ÓÖУ¬£¬£¬cANP-100%¶¼¸üÓÐÓÃïÔ̸ÎÔàºÍ·Î²¿µÄÖ×Áö½á½ÚÊý£¬£¬£¬½µµÍÁËÖ×Áöϸ°ûÔÚÕâЩԶ¶ËÆ÷¹ÙµÄ½þÈ󡣡£¡£ÖµµÃÒ»ÌáµÄÊÇcANP-100%µÄÖÎÁÆÉÐÓÐÓÃÑÓÉìÁËMDA-MB-231ÈËÈéÏÙ°©ÔλÁöÄ£×ÓµÄÊÙÃü£¬£¬£¬ÏÔÖøÌá¸ßÁËÉúÑÄÂÊ£¬£¬£¬ÕâÔÚÁÙ´²ÉϾßÓкܴóÏÖʵÒâÒ壨ͼ4£©¡£¡£¡£

ͼ4. cANP-100%µÄÖÎÁÆÓÐÓÃïÔÌMDA-MB-231ÈËÈéÏÙ°©Ôλģ×ÓÖа©Ï¸°ûµÄ¸Î×ªÒÆºÍ·Î×ªÒÆ¡£¡£¡££¨A£©MDA-MB-231ÔλÈéÏÙ°©Ä£×ÓµÄʵÑéÁ÷³Ìͼ£»£»£¨B£©cANP-100%µÄÖÎÁÆÓÐÓÃïÔ̸ÎÖ×Áö½á½ÚÊý£»£»£¨C£©luminescenceͼÏÔʾcANP-100%ÓÐÓÃÒÖÖÆMDA-MB-231-lucÖ×Áöϸ°ûÏò¸ÎÔàµÄǨá㣻£»£¨D£©HE×éÖ¯ÇÐÆ¬ÏÔʾcANP-100%ÖÎÁƺó¸ÎÔàûÓÐÏÔ×ŵÄÖ×Áöϸ°û½þÈ󣻣»£¨E£©luminescenceͼÏÔʾÑôÀë×Ó¾ÛÌ춬°±ËáÖÊÁ϶¼ÓÐÓÃÒÖÖÆMDA-MB-231-lucÖ×Áöϸ°ûÏò·Î²¿µÄǨá㣻£»£¨F£©HE×éÖ¯ÇÐÆ¬ÏÔʾcANP-100%×é·Î²¿Ã»ÓÐÏÔ×ŵÄÖ×Áöϸ°û½þÈ󣻣»£¨G£©ÖÎÁÆÀú³ÌÖÐСÊóµÄÌåÖØ×ª±ä£¨H£©cANP-100%µÄÖÎÁÆÓÐÓÃÑÓÉìÖ×ÁöСÊóµÄÉúÑÄÆÚ¡£¡£¡£
ÕâÏîÊÂÇéÕ¹ÏÖÁ˾۰±»ùËáÑôÀë×ÓÖÊÁÏ¿ÉÒÔͨ¹ýÖкͲ¢É¨³ýNET-DNA£¬£¬£¬À´×è¶ÏNET-DNA½éµ¼µÄÖ×Áö×ªÒÆ¡£¡£¡£ÆäÖÐÄÉÃ׿ÅÁ£»£»¯µÄÖÊÁÏcANPÓиüºÃµÄ¸ÎÔàȺ¼¯Ð§¹ûºÍÁ¬ÏµDNAÄÜÁ¦£¬£¬£¬¿É¸üºÃµØ½µµÍ¸ÎÔàµÄNET-DNAˮƽ£¬£¬£¬´Ó¶øïÔÌÁËÖ×Áöϸ°ûÏò¸ÎÔàµÄ×ªÒÆ¡£¡£¡£Í¬Ê±cANPÒ²½µµÍÁËѪҺÖÐNET-DNAºÍÆäËûÈÝÒ×±¬·¢×ªÒÆµÄÆ÷¹ÙÈç·Î²¿µÄNET-DNAˮƽ£¬£¬£¬´Ó¶øÒÖÖÆÕâЩÆ÷¹ÙÖеÄÖ×Áö×ªÒÆ¡£¡£¡£ÐèҪǿµ÷µÄÊÇ£¬£¬£¬Õâ¸öÖÎÁÆÀíÄîÒ²ÔÚÈËÔ´ÈéÏÙ°©ÔÎ»ÒÆÖ²Ä£×ÓÖлñµÃ֤ʵ£¬£¬£¬²¢ÌåÏÖ³öÑÓÉ착֢СÊóÉúÑÄÆÚµÄЧ¹û¡£¡£¡£¸ÃÑо¿Í¨¹ýºÏ³ÉµÄ¾Û°±»ùËáÖÊÁÏɨ³ýÇ÷»¯Òò×ÓNET-DNAÀ´×è¶Ï°©Ö¢×ªÒƵÄÉñÃØÍ¨µÀ£¬£¬£¬ÎªÒÖÖÆÖ×ÁöµÄÔ¶¶Ë×ªÒÆÌṩÁ˼òÆÓ¡¢Çå¾²¡¢¸ßЧµÄÐÂÕ½ÂÔ¡£¡£¡£
¸ÃÑо¿Ð§¹ûÒÔ¡°Nanoparticulate cationic poly(amino acid)s block cancer metastases by destructing neutrophil extracellular traps¡±ÎªÎÊÌ⣬£¬£¬ÓÚ2023Äê1ÔÂ17ÈÕ½ÒÏþÔÚ¹ú¼ÊѧÊõÆÚ¿¯ACS Nano¡£¡£¡£ngµç×ÓÓÎÏ·²©Ê¿Ñо¿ÉúÁº»Ûâù¡¢¶ÅÒݲ©ÎªµÚÒ»ÅäÏàÖúÕߣ¬£¬£¬ÁõÀûнÌÊÚ¡¢³ÂÓÀÃ÷½ÌÊÚΪÅäºÏͨѶ ×÷Õß¡£¡£¡£ngµç×ÓÓÎÏ·ÖÊÁÏ¿ÆÑ§Ó빤³ÌѧԺΪÂÛÎĵÚÒ»Íê³Éµ¥Î»¡£¡£¡£¸ÃÑо¿ÊÂÇé»ñµÃ¹ú¼Ò×ÔÈ»¿ÆÑ§»ù½ð×ÊÖú¡£¡£¡£
ÂÛÎÄÁ´½Ó£º£º£ºhttps://doi.org/10.1021/acsnano.2c11280