ngµç×ÓÓÎÏ·ÐÂÎÅÍøÑ¶£¨Í¨Ñ¶Ô±Áõº£Ó¢£©¶ËÁ£ÊÇÏßÐÔȾɫÌå×îºóµÄÒ»¸ö±£»£»£»¤ÐԽṹ¡£¡£¡£ÓÉÓÚDNA¸´ÖƵÄ×îºóÒþËõ£¬¶ËÁ£³¤¶ÈËæ×Åϸ°ûÆÆËé¶øËõ¶Ì£¬ÊÇ¿ØÖÆÏ¸°ûÆÆËéµÄÉúÎïÖÓ¡£¡£¡£¶ø°©Ï¸°ûÈ´¾ßÓÐÑÓÉì¶ËÁ£µÄÄÜÁ¦£¬¿ÉÒÔÎÞÏÞÔöÖ³¡£¡£¡£Ô¼Äª85%µÄ°©Ï¸°ûͨ¹ý¶ËÁ£Ã¸ÑÓÉì¶ËÁ££¬ÁíÍâ15%µÄ°©Ï¸°û½ÓÄɶËÁ£ÑÓÉìÌæ»»»úÖÆ£¬³ÆÎªALT¡£¡£¡£ALTϸ°ûÖ÷Ҫͨ¹ýÍ¬Ô´ÖØ×éµÄ·½Ê½ÑÓÉì¶ËÁ£¡£¡£¡£Í¨³££¬ALTÖ×ÁöµÄ¶ñÐԳ̶ȸßÓÚ¶ËÁ£Ã¸ÑôÐÔÖ×Áö£¬¾ßÓиüÇ¿µÄ×ªÒÆÄÜÁ¦£¬ÖÎÁƸü¾ßÌôÕ½ÐÔ¡£¡£¡£
¶ËÁ£¿£¿£¿ÉÒÔת¼»ñµÃÒ»Àà·Ç±àÂëRNA³ÆÎªTERRA¡£¡£¡£TERRA´ÓÑǶËÁ£ÇøÓò×îÏÈÏò¶ËÁ£ÇøÓòת¼£¬Òò´ËTERRA°üÀ¨ÑǶËÁ£ÐòÁкͶËÁ£ÐòÁÐÁ½¸ö²¿·Ö¡£¡£¡£TERRA¿ÉÒÔ²åÈëµ½¶ËÁ£DNAË«Á´ÖУ¬ÐγÉR-loop½á¹¹£¬Ôö½ø¶ËÁ£Í¬Ô´ÖØ×éÀú³ÌÖеÄÁ´ÈëÇÖ¡£¡£¡£´ó×ÚµÄTERRA±£´æ»áÔÚ¶ËÁ£ÇøÓòÐγɴó×ÚR-loop½á¹¹£¬µ¹ÔËÓÚ¶ËÁ£µÄ¸´ÖÆ£»£»£»¶øTERRAÊýÄ¿¹ýÉÙ£¬Ôòµ¹ÔËÓÚ¶ËÁ£DNAËðÉ˵ÄÍ¬Ô´ÖØ×éÐÞ¸´ºÍALTϸ°ûµÄ¶ËÁ£ÑÓÉì¡£¡£¡£Òò´ËTERRAµÄº¬Á¿ÊÇÒ»°ÑË«Èн££¬ÐèÒªÊܵ½×¼È·µÄµ÷¿Ø¡£¡£¡£ÎÒÔºÁõº£Ó¢¸±½ÌÊÚÍŶӺã¾ÃÑо¿TERRAµÄ±í´ïµ÷¿Ø¼°Æä¶Ô¼²²¡µÄÓ°Ïì¡£¡£¡£
¼Ì·¢Ã÷TERRAµÄת¼ÊÜTCOF1µ÷¿Øºó£¨Xin Nie, et al. Cell Death Differ, 2021£©£¬½üÆÚngµç×ÓÓÎÏ·ÉúÃü¿ÆÑ§Ñ§ÔºÁõº£Ó¢¸±½ÌÊÚÍŶÓÕ¹ÏÖÁËTERRAµÄÎȹÌÐÔµ÷¿Ø»úÖÆ¡£¡£¡£m6AÐÞÊÎÊÇÆÕ±é±£´æµÄRNAÐÞÊΣ¬µ÷¿ØRNAµÄ¼ô½Ó¼Ó¹¤¡¢¡¢·Òë¡¢¡¢×ªÔË¡¢¡¢½µ½âµÈÀú³Ì¡£¡£¡£×÷Õß·¢Ã÷TERRAµÄÑǶËÁ£ÐòÁжø·Ç¶ËÁ£ÐòÁÐÖб£´æm6AÐÞÊΣ¬¸ÃÐÞÊÎÓɼ׻ù×ªÒÆÃ¸METTL3Íê³É£¬È»ºó±»m6A readerÂѰ×YTHDC1ʶ±ð²¢Á¬Ïµ¡£¡£¡£½øÒ»²½µÄÑо¿·¢Ã÷m6AÐÞÊε÷¿ØÁËTERRAµÄÎȹÌÐÔ£¬µ±METTL3»òYTHDC1ÇõÍʱ£¬TERRA½µ½âËÙÂʼÓËÙ£¬Ï¸°ûÄÚTERRAº¬Á¿Ï½µ¡£¡£¡£

ͼ1 TERRAµÄÑǶËÁ£ÐòÁоßÓÐm6AÐÞÊÎ(A)£¬ÇõÍMETTL3 TERRA¼ÓËÙTERRA½µ½â£¨B£©
ÓÉÓÚALTϸ°ûµÄ¶ËÁ£Í¬Ô´ÖØ×éÒÀÀµÓÚTERRA£¬METTL3µÄÇõÍʹµÃTERRA¼°¶ËÁ£R-loopïÔÌ£¬Í¬Ô´ÖØ×éЧÂÊϽµ£¬½ø¶øÊ¹µÃ¶ËÁ£Ëõ¶Ì£¬×îÖÕÏÔÖøÒÖÖÆALTÖ×Áöϸ°ûµÄÔöÖ³£¬¶ø¶Ô¶ËÁ£Ã¸ÑôÐÔÖ×Áöϸ°ûÎÞÒÖÖÆÐ§¹û¡£¡£¡£ÕâЩЧ¹ûÅú×¢TERRAµÄÎȹÌÐÔÊÜm6AÐÞÊε÷¿Ø£¬Í¨¹ýÒÖÖÆMETTL3½µµÍTERRAˮƽÒýÆð¶ËÁ£²»ÎȹÌÊÇDZÔÚµÄALTÖ×ÁöÖÎÁÆÐÂ;¾¶¡£¡£¡£

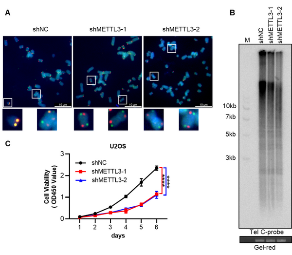
ͼ2 METTL3ÇõÍÒÖÖÆ¶ËÁ£Í¬Ô´ÖØ×飨A£©£¬ÒýÆð¶ËÁ£Ëõ¶Ì£¨B£©,ÒÖÖÆALTÖ×Áöϸ°ûÉú³¤£¨C£©
¸ÃÑо¿Ð§¹û¿ËÈÕ½ÒÏþÔÚNucleic Acids ResearchÔÓÖ¾¡£¡£¡£ngµç×ÓÓÎÏ·ÉúÃü¿ÆÑ§Ñ§Ôº²©Ê¿½áÒµÉú³ÂÀöƼºÍÕŲӷåΪÅäºÏµÚÒ»×÷Õߣ¬Áõº£Ó¢¸±½ÌÊÚΪͨѶ×÷Õß¡£¡£¡£Ïà¹ØÊÂÇé»ñµÃÁ˹ú¼Ò×ÔÈ»¿ÆÑ§»ù½ðÖ§³Ö¡£¡£¡£
ÂÛÎÄÁ´½Ó£ºhttps://academic.oup.com/nar/advance-article/doi/10.1093/nar/gkac1027/6833258?login=true&utm_source=advanceaccess&utm_campaign=nar&utm_medium=email