ngµç×ÓÓÎÏ·

05

¿ÆÑÐÏ£Íû

Îâ±óÍŶӷ¢Ã÷ÒÒ¸ÎÓÕ·¢¸Î°©Àú³ÌÖÐÓÐÑõÌǽͽâ´úлҪº¦×÷ÓÃ

¸å¼þȪԴ£ºÁ¥ÊôµÚÈýÒ½Ôº ±à¼­£ºÌ¸Ï£¡£¡¢¡¢Íõ¶¬Ã· ÉóºË£ºÖª×ã ÔĶÁÁ¿£º

ngµç×ÓÓÎÏ·ÐÂÎÅÍøÑ¶£¨Í¨Ñ¶Ô±³ÂÁæ¾ý£©¸Î°©Ï¸°ûµÄÄÜÁ¿´úлÆ×Ñо¿£¬£¬£¬¹ØÓÚÆÊÎö¸Î°©Ï¸°ûµÄÄÜÁ¿´úлµ÷¿Ø²¢Ì½Ë÷¶ÔÓ¦°ÐµãÖÎÁƾßÓÐÖ÷ÒªÒâÒå¡£¡£¿ËÈÕ£¬£¬£¬ngµç×ÓÓÎÏ·Á¥ÊôµÚÈýÒ½ÔºÎâ±ó½ÌÊÚÍŶӵÈÔÚJournal of Experimental & Clinical Cancer ResearchÉÏÔÚÏß½ÒÏþÌâΪ¡°Aerobic glycolysis enhances HBx-initiated hepatocellular carcinogenesis via NF-¦ÊBp65/HK2 signalling¡±µÄÑо¿ÂÛÖø£¬£¬£¬·¢Ã÷ÔÚÒÒ¸ÎÓÕ·¢¸Î°©Àú³ÌÖУ¬£¬£¬ÒÒÐ͸ÎÑײ¡¶¾XÂѰף¨HBx£©ÏÔÖøÔö½ø¸Îϸ°ûµÄÓÐÑõÌǽͽ⣬£¬£¬½ø¶øÔö½ø¸Îϸ°û¶ñÐÔÔöÖ³ÒÔÓÕµ¼¸Î°©±¬·¢¿ªÕ¹¡£¡£

ÄÜÁ¿´úлµÄÖØ±à³ÌÊǶñÐÔÖ×ÁöµÄÊ®´óÌØÕ÷Ö®Ò»£¬£¬£¬ÒÔÖª×ãÖ×Áö±¬·¢¡¢¡¢¿ªÕ¹µÄÄÜÁ¿ÐèÇ󡣡£¼ÈÍùÑо¿ÏÔʾÖ×Áöϸ°û×ÝÈ»ÔÚÓÐÑõµÄÇéÐÎÏ£¬£¬£¬Ò²ÇãÏòÓÚʹÓÃÆÏÌÑÌǽͽⱬ·¢µÄÈéËᣬ£¬£¬¶ø²»ÊÇÑ¡ÔñÄܹ»¸ßЧ²úÄܵÄÏßÁ£ÌåÑõ»¯Á×ËữÒÔÌṩÖ×Áöϸ°ûËùÐèÄÜÁ¿£¬£¬£¬ÕâÖÖÕ÷Ïó³ÆÎªÓÐÑõÌǽͽ⣬£¬£¬Ò²³ÆWarburgЧӦ¡£¡£½üÄêÀ´Ñо¿·¢Ã÷£¬£¬£¬ºËÒò×Ó¦ÊB (NF-¦ÊB)ÔÚϸ°ûµÄ´úлµ÷¿ØÖÐÆð×ÅÖ÷Òª×÷Óᣡ£È»¶ø¹ØÓÚNF-¦ÊBp65ÔÚÒҸθΰ©ÖÐÔõÑùµ÷¿ØÓÐÑõÌǽͽâµÄ»úÖÆÉв»Ã÷È·¡£¡£Òò´Ë£¬£¬£¬ÆÊÎö¸Îϸ°ûÖÐNF-¦ÊBp65¶ÔÓÐÑõÌǽͽâ´úÐ»ÖØ±à³ÌµÄµ÷¿Ø»úÖÆÓÈÆäÖ÷Òª¡£¡£

Îâ±ó½ÌÊÚÍŶÓͨ¹ýÑо¿·¢Ã÷£¬£¬£¬ÒҸβ¡¶¾±í´ïµÄHBxÂѰ״Óת¼ˮƽÉÏÏÔÖøÔö½øNF-¦ÊBp65±í´ï£¬£¬£¬²¢´Ó·­ÒëºóÐÞÊÎˮƽÉÏÔöÇ¿NF-¦ÊBp65Á×Ëữ¡£¡£ÕâÖֻ״̬µÄÁ×ËữNF-¦ÊBp65¿ÉÒÔÁ¬Ïµ¼ºÌǼ¤Ã¸HK2»ùÒòµÄÆô¶¯×ÓÇøÓò£¬£¬£¬Éϵ÷HK2ÂѰ׵ıí´ï£¬£¬£¬´Ó¶øÔö½ø¸Îϸ°ûµÄÓÐÑõÌǽͽ⣬£¬£¬ÔöÌíÈéËáµÄ±¬·¢£¬£¬£¬¹ýÁ¿µÄÈéËá»î»¯PI3K/AktÐźÅͨ·£¬£¬£¬½øÒ»²½Ôö½ø¸Îϸ°ûµÄ¶ñÐÔÔöÖ³£¬£¬£¬×îÖÕµ¼Ö¸Îϸ°û°©±ä¡£¡£


2D20B37F5643ADAAF1B665F012C_B91A1818_11570

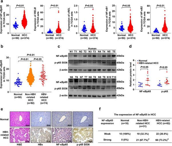
ͼ1£ºÔÚÒÒÐ͸ÎÑײ¡¶¾£¨HBV£©ÓÕ·¢µÄ¸Î°©»¼ÕßÖУ¬£¬£¬¸Î°©Ï¸°ûNF-¦ÊBp65µÄ±í´ï¼°Á×ËữÏÔÖøÉý¸ß¡£¡£


ÍŶÓͨ¹ýTCGA¸Î°©Êý¾Ý¿â·¢Ã÷NF-¦ÊBÐźÅͨ·Ҫº¦µÄ5¸öÑÇ»ùNF-¦ÊB1¡¢¡¢NF-¦ÊB2¡¢¡¢NF-¦ÊBp65¡¢¡¢RelB¡¢¡¢c-RelÖУ¬£¬£¬ÒÒ¸ÎÏà¹Ø¸Î°©»¼ÕßµÄNF-¦ÊBp65±í´ïÉϵ÷£¬£¬£¬ÇÒ½øÒ»²½ÔÚÈËÒҸθΰ©×éÖ¯Ñù±¾¼°×é֯оƬÖмì²â·¢Ã÷NF-¦ÊBp65ÂѰױí´ï¼°Á×ËữÏÔÖøÉϵ÷£¨Í¼1£©£¬£¬£¬²¢Åãͬ×ÅÓÐÑõÌǽͽâÔöÌí¡£¡£Æ¾Ö¤Õâ¸öÖ÷ÒªÁÙ´²·¢Ã÷£¬£¬£¬ÍŶӽøÒ»²½Í¨¹ýHBxת»ùÒòСÊóÓë¸Îϸ°ûÌØÒìÐÔÇóýNF-¦ÊBp65СÊó½»Åä¹¹½¨Á˹ý±í´ïHBxºÍ¸Îϸ°ûÌØÒìÐÔÇóýNF-¦ÊBp65£¨HBx+/+/NF-¦ÊBp65¦¤hepa£©Ð¡Ê󡣡£ÔÚ18 ¸öÔÂСÊó×Ô¾õÐԸΰ©Ä£×ÓÖУ¬£¬£¬ÓëHBx+/+/NF-¦ÊBp65+/+СÊóÏà±È£¬£¬£¬HBx+/+/NF-¦ÊBp65¦¤hepaСÊó×Ô¾õÐԸΰ©µÄ±¬·¢ÂʺÍÖ×ÁöÖ±¾¶ÏÔÖøµÍÓÚHBx+/+/NF-¦ÊBp65+/+СÊ󡣡£Í¨¹ýÌåÄÚºÍÌåÍâʵÑ飬£¬£¬ÍŶӷ¢Ã÷HBxͨ¹ý»î»¯µÄNF-¦ÊBp65/HK2ÐźÅͨ·Ôö½øÓÐÑõÌÇ½Í½â½ø¶øÔö½øÔöÖ³£¬£¬£¬²¢½øÒ»²½Í¨¹ýÂѰ׵ÄÏ໥×÷Óᢡ¢Ë«Ó«¹âËØÃ¸±¨¸æ»ùÒò¡¢¡¢È¾É«ÖÊÃâÒß³ÁµíµÈʵÑé¾ÙÐÐÉîÈëµÄ»úÖÆÑо¿£¬£¬£¬·¢Ã÷HBxÓëNF-¦ÊBp65Á¬ÏµÔÚNF-¦ÊBp65Æô¶¯×ÓÇøÓò£¬£¬£¬ÒÔÔö½øNF-¦ÊBp65ת¼¼°Á×Ëữ£¬£¬£¬Á×ËữµÄNF-¦ÊBp65¿É½øÒ»²½Á¬ÏµHK2°Ð»ùÒòÆô¶¯×ÓÇøÓòÔö½øHK2µÄ±í´ï£¬£¬£¬´ÙʹÓÐÑõÌǽͽⱬ·¢ÈéËáÔö¶à£¬£¬£¬¼¤»îÁËÏÂÓÎPI3K/AktÐźÅͨ·¡¢¡¢Ôö½ø¸Îϸ°ûµÄ¶ñÐÔÔöÖ³£¬£¬£¬´Ó¶øÓÕ·¢¸Îϸ°ûµÄ°©±ä£¬£¬£¬²¢Ôö½ø¸Î°©µÄ¿ªÕ¹£¨Í¼2£©¡£¡£

  1. 0BF189972710910D1738ABADEEA_1E14DF32_8AD6

ͼ2£ºÒÒÐ͸ÎÑײ¡¶¾£¨HBV£©Ñ¬È¾µÄ¸Îϸ°ûÖУ¬£¬£¬ÒÒÐ͸ÎÑײ¡¶¾XÂѰף¨HBx£©ÔöÇ¿Á˸Îϸ°ûÖÐNF-¦ÊBp65µÄ±í´ïºÍÁ×Ëữ£¬£¬£¬½øÒ»²½Í¨¹ýNF-¦ÊBp65/HK2ÐźÅͨ·Ôö½øÓÐÑõÌǽͽ⼰ÈéËáµÄ±¬·¢£¬£¬£¬¹ýÁ¿ÈéËá½øÒ»²½¼¤»îPI3K/AktÐźÅͨ·ÒÔÓÕµ¼¸Îϸ°û¶ñÐÔÔöÖ³£¬£¬£¬×îÖÕÓÕ·¢¸Îϸ°ûµÄ°©±äºÍÔö½ø¸Î°©µÄ¿ªÕ¹¡£¡£


ÕâÒ»Ñо¿Ð§¹ûÆÊÎöÁËÒÒ¸ÎÏà¹Ø¸Î°©°©±äÀú³ÌÖУ¬£¬£¬ÄÜÁ¿´úÐ»ÖØ±à³ÌµÄлúÖÆ£¬£¬£¬Õ¹ÏÖÁËHBV±í´ïµÄHBx¿ÉÒÔͨ¹ýNF-¦ÊBp65½éµ¼ÓÐÑõÌǽͽâÔö½ø¸Î°©µÄ±¬·¢¡¢¡¢¿ªÕ¹£¬£¬£¬ÎªÒÒ¸ÎÏà¹Ø¸Î°©µÄ·ÀÖÎÌṩÁËеÄÀíÂÛ»ù´¡¼°Ç±ÔÚµÄÖÎÁưеã¡£¡£±¾Ñо¿ÊÇÔÚNat Commun¡¢¡¢Autophagy¡¢¡¢J Exp Clin Cancer ResµÈ¼ÈÍù½ÒÏþµÄÑо¿Ð§¹û»ù´¡ÉϵĽøÒ»²½À©Õ¹ºÍÉîÈë¡£¡£

Îâ±ó½ÌÊڵIJ©Ê¿Éú³ÂÁæ¾ýΪÂÛÎĵĵÚÒ»×÷Õߣ¬£¬£¬Îâ±ó½ÌÊÚΪͨѶ×÷Õߣ¬£¬£¬ngµç×ÓÓÎÏ·Á¥ÊôµÚÈýҽԺΪÂÛÖøµÄµÚÒ»×÷Õßµ¥Î»¼°Í¨Ñ¶×÷Õßµ¥Î»¡£¡£¸ÃÑо¿»ñ¹ú¼Ò×ÔÈ»¿ÆÑ§ÖصãÏîÄ¿¼°ÃæÉÏÏîÄ¿£¨U1501224£©¡¢¡¢¹ã¶«Ê¡×ÔÈ»¿ÆÑ§»ù½ðÍŶÓÏîÄ¿£¨2018B030312009£©Ö§³Ö¡£¡£

ÂÛÎÄÁ´½Ó£ºhttps://jeccr.biomedcentral.com/articles/10.1186/s13046-022-02531-x

¡¾ÍøÕ¾µØÍ¼¡¿