ngµç×ÓÓÎÏ·ÐÂÎÅÍøÑ¶£¨Í¨Ñ¶Ô±»ÆÓñ÷£©»ùÒò±í´ïµÄ½ø»¯ÔÚÉúÎï˳ӦÖÐÆðµ½Ö÷Òª×÷Óᣡ£»ùÒò±í´ïͬʱÊÜ˳ʽ×÷ÓÃÔª¼þ£¨cis-acting elements£©ºÍ·´Ê½×÷ÓÃÒò×Ó£¨trans-acting elements£©µÄµ÷¿Ø¡£¡£Ë³Ê½×÷ÓÃÒò×Ó£¨ÈçÆô¶¯×Ó¡¢¡¢ÔöÇ¿×Ó£©±äÒìÒýÆðµÄ±í´ï¸Ä±ä±»ÒÔΪÊÇÎïÖÖ¼ä±íÐͽø»¯µÄÖ÷ÒªÔÒòÖ®Ò»£»¶ø·´Ê½×÷ÓÃÒò×Ó£¨Èçת¼Òò×ӺͷDZàÂëСRNA£©Í¨³£Êܵ½Ï໥Þ׿¹µÄ»ùÒò¶àЧÐÔ×÷Ó㬣¬±»ÒÔΪÊǽø»¯Êؾɵġ£¡£ÓÉÓÚ»ùÒò¶àЧÐÔÆÕ±é±£´æ¡¢¡¢Ë³Ê½ºÍ·´Ê½×÷ÓõÄЧӦ¾³£Ï໥Åâ³¥£¬£¬»ùÒòÌØÒìµÄ·´Ê½×÷ÓöÔÎïÖּ佸»¯µÄТ˳ÈÔ²»ÇåÎú¡£¡£ÏÖÔÚ³£ÓõÄÑо¿ÊÖ¶ÎÖУ¬£¬»ùÓÚÔÓ½»F1´úµÄµÈλ»ùÒòÌØÒìÐÔ±í´ï£¨allele-specific expression, ASE£©Ñо¿ÎÞ·¨Çø·Öµ¥¸öµ÷¿ØÔª¼þµÄ×÷Ó㬣¬¶ø±í´ïÊýÄ¿ÐÔ״λµã£¨expression quantitative trait loci, eQTL£©Ñо¿ÄÑÒÔ׼ȷ¶¨Î»ÒýÆð±í´ï²î±ðµÄÒò¹û±äÒ죬£¬Òò´ËÑо¿µ¥¸ö·´Ê½×÷ÓÃÒò×ÓÔÚÎïÖÖ¼ä»ùÒò±í´ï½ø»¯ÖеÄ×÷ÓÃÈÔ±£´æÒ»¶¨ÄÑÌâ¡£¡£
ngµç×ÓÓÎÏ·ÉúÃü¿ÆÑ§Ñ§ÔºÌÆÌñ½ÌÊÚ¿ÎÌâ×éÒÔ³£¼ûµÄ·´Ê½×÷ÓÃÒò×ÓmicroRNA£¨miRNA£©ÎªÑо¿¹¤¾ß£¬£¬·¢Ã÷¹ûÓ¬Êô¿ìËÙ½ø»¯µÄmiR-983ͨ¹ýʱ¿ÕÌØÒìµÄ±í´ïµ÷¿Ø£¬£¬Ð¢Ë³ÓÚ½ãÃÃÖÖºÚ¸¹¹ûÓ¬£¨Drosophila melanogaster£©ºÍÄâ¹ûÓ¬£¨D. simulans£©¼ä¾«×Ó±¬·¢µÄ»ùÒò±í´ï²î±ð¼°¾«×Ó±íÐͲî±ð¡£¡£¸ÃЧ¹ûÕ¹ÏÖÁË·´Ê½×÷ÓÃÒò×ÓïÔÌ»ùÒò¶àЧÐԵķÖ×Ó»úÖÆ£¬£¬ÎªÕ¹ÏÖ×ÔȻѡÔñÇý¶¯Ïµ¥¸ö·´Ê½×÷ÓÃÒò×Ó¶Ô±íÐͽø»¯µÄТ˳ÌṩÁËʵ֤¡£¡£
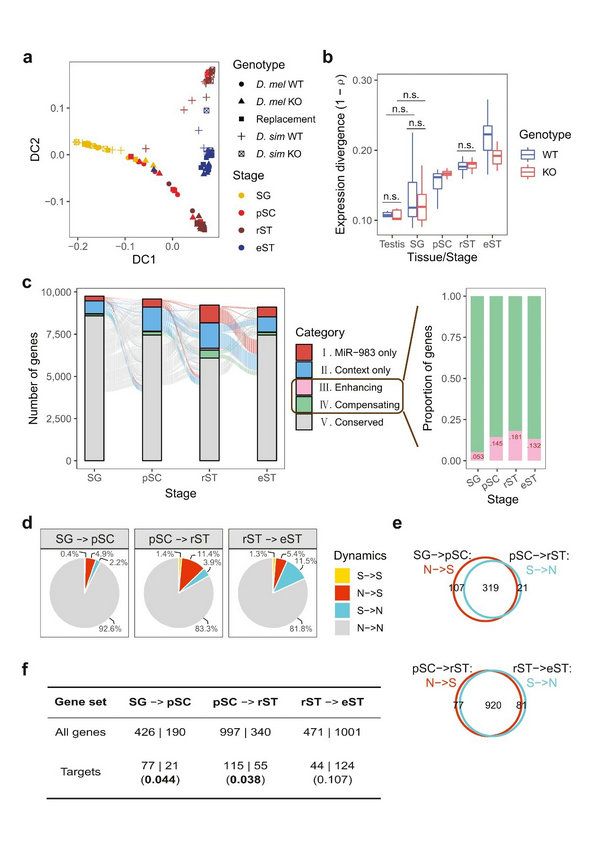
¸ÃÑо¿Ê¹ÓûùÓÚCRISPR/Cas9ÊÖÒյĻùÒòÇóý¡¢¡¢»ùÒòÌæ»»ºÍ¾«³²×ªÂ¼×é²âÐò£¬£¬²ð·ÖÁ˵¥¸ö·´Ê½×÷ÓÃÒò×ÓmiR-983¼°ÒÅ´«Åä¾°²î±ð¶ÔºÚ¸¹¹ûÓ¬ÓëÄâ¹ûÓ¬Ö®¼ä±í´ï½ø»¯µÄТ˳£¬£¬·¢Ã÷Ö»¹ÜÒÅ´«Å侰ЧӦռÖ÷µ¼ÇÒÓëmiR-983µÄЧӦ¸ºÏà¹Ø£¬£¬¿ÉÊÇmiR-983µÄЧӦȷʵÔöÌíÁËÎïÖÖ¼ä»ùÒò±í´ïµÄ·ÖÆç¡£¡£½øÒ»²½¶Ô¾«×Ó±¬·¢Àú³ÌÖеIJî±ðϸ°ûÀàÐ;ÙÐе¥°üÄÒת¼×é²âÐò£¨single-cyst RNA-seq£©£¬£¬·¢Ã÷¾«×Ó±¬·¢Ïà¹ØµÄÌØ¶¨¹¦Ð§»ùÒòÔÚÆç»¯Ñ¡Ôñ»ò¶àÑù»¯Ñ¡ÔñÏÂʱ¿ÕÌØÒìµØ»ñµÃ»òɥʧmiR-983µ÷¿Ø£¨Í¼1£©£¬£¬ÓÐÖúÓÚïÔÌÞ׿¹µÄ»ùÒò¶àЧÐÔ¡£¡£ÓÐÒâ˼µÄÊÇ£¬£¬ÔÚ»ùÒò±í´ïת±ä×îΪǿÁÒµÄÔ²ÐÎϸÄå°ûʱÆÚ£¬£¬miR-983ЧӦµÄÇ¿¶È×îÈõµ«»ñµÃmiR-983µ÷¿ØµÄ»ùÒòÊýÄ¿×î¶à£¬£¬ÌåÏÖmiR-983µÄµ÷¿ØÌØÒìÐÔÈ¡¾öÓÚ·¢ÓýÀú³ÌÖеĻùÒò±í´ï¶¯Ì¬¡£¡£

ͼ1. miR-983ÔÚ¹ûÓ¬¾«×Ó±¬·¢Àú³ÌÖеĵ÷¿Ø¶¯Ì¬
±ðµÄ£¬£¬Ñо¿»¹·¢Ã÷ÔÚºÚ¸¹¹ûÓ¬ÖÐÇóýmiR-983»áµ¼Ö¾«×Ó±ä¶Ì²¢½µµÍÆäÔÚ¾«×Ó¾ºÕùÖеķÀÓùÄÜÁ¦£¬£¬¶øÔÚÄâ¹ûÓ¬ÖÐÇóýmiR-983ÉÏÊöÌØÕ÷²¢Ã»Óб¬·¢ÏÔÖø¸Ä±ä£¬£¬Õâ¿ÉÄÜÓ뾫×Ó³¤¶ÈÔÚÁ½¸öÎïÖÖÖÐÊܸ°Èαð³Ì¶ÈµÄÇþ»¯×÷ÓÃÏà¹Ø¡£¡£Í¬Ê±£¬£¬¸ÃÑо¿ÅжÏÁËÒ»Åú»ùÒò±í´ïÔÚÌØ×¼Ê±ÆÚÊÜÕýÑ¡ÔñµÄ»ùÒò£¬£¬ÎªºóÐøÑо¿¹ûÓ¬¾«×Ó±íÐͽø»¯µÄ·Ö×Ó»úÖÆÌṩÁËDZÔڰе㡣¡£
¸ÃÑо¿Ð§¹û¡°Spatiotemporal Regulation of a Single Adaptively Evolving Trans-Regulatory Element Contributes to Spermatogenetic Expression Divergence in Drosophila¡±¿ËÈÕ½ÒÏþÔÚMolecular Biology and EvolutionѧÊõÆÚ¿¯ÉÏ¡£¡£ÉúÃü¿ÆÑ§Ñ§Ôº²©Ê¿Éú»ÆÓñ÷ΪÂÛÎĵÚÒ»×÷Õߣ¬£¬ÌÆÌñ½ÌÊÚΪͨѶ×÷Õß¡£¡£¸ÃÑо¿»ñµÃÁ˹ú¼Ò×ÔÈ»¿ÆÑ§»ù½ðµÈÏîÄ¿×ÊÖú¡£¡£
ÂÛÎÄÁ´½Ó£º£ºhttps://doi.org/10.1093/molbev/msac127