ngµç×ÓÓÎÏ·ÐÂÎÅÍøÑ¶£¨Í¨Ñ¶Ô±»ÆÇÉÓ¨£©ngµç×ÓÓÎÏ·ÖÐɽҽѧԺÀèÃ÷ÌνÌÊÚÍŶӽüÆÚÔÚÉñ¾¿ÆÑ§Ö÷Á÷ÆÚ¿¯Journal of Neuroscience£¨ÖпÆÔº1ÇøTOP£©ÔÓÖ¾ÔÚÏß½ÒÏþÌâΪ¡°CREB inactivation by HDAC1/PP1¦Ã contributes to dopaminergic neurodegeneration in Parkinson's disease¡±µÄÑо¿ÂÛÎÄ¡£¡£¸ÃÑо¿·¢Ã÷ÅÁ½ðɲ¡»¼ÕߺÚÖʶà°Í°·Éñ¾ÔªÄÚ´Ù´æ»îת¼Òò×ÓCREBÈ¥Á×Ëữʧ»îÊǶà°Í°·Éñ¾ÔªÍË»¯éæÃüµÄÖ÷ÒªÔÒò£¬£¬£¬²¢Ö¤ÊµÎúÅÁ½ðɲ¡±¬·¢Ê±CREBÓëHDAC1/PP1¦Ã¸´ºÏÎïÏ໥×÷ÓÃÔöÌíÊÇÆäʧ»îµÄÖ÷Òª»úÖÆ£¬£¬£¬ÎªÅÁ½ðɲ¡Éñ¾±£»£»£»¤ÖÎÁÆÌṩÁËеĺòÑ¡°ÐµãºÍºòѡҩÎï¡£¡£
ÅÁ½ðɲ¡£¡£¨Parkinson¡¯s disease, PD£©ÎªÈ«ÇòµÚ¶þ´óÉñ¾ÍËÐÐÐÔ¼²²¡£¬£¬£¬ÎÒ¹ú»¼Õß×ÜÊýÒÑÓâ500Íò¡£¡£PDµÄ²¡ÀíÌØÕ÷ÊÇÖÐÄÔºÚÖʶà°Í°·ÄÜÉñ¾ÔªÑ¡ÔñÐÔ¡¢¡¢¡¢¾ÙÐÐÐÔéæÃü£¬£¬£¬µ¼ÖÂÎÆ×´Ìå¶à°Í°·º¬Á¿È±·¦£¬£¬£¬»¼Õß·ºÆð¾²Ö¹ÐÔÕð²ü¡¢¡¢¡¢¼¡È⽩ֱ¡¢¡¢¡¢×ËÊÆ²»ÎÈ¡¢¡¢¡¢Ô˶¯»ºÂýµÈ×¶ÌåÍâϵÔ˶¯Ö¢×´¡£¡£ÏÖÔÚÁÙ´²ÉÏÖ÷ÒªÒÔ¶à°Í°·µÄǰÌåÒ©Îï×óÐý¶à°Í¾ÙÐÐÌæ»»ÖÎÁÆ£¬£¬£¬µ«ÖÎÁÆ3-5ÄêºóÁÆÐ§¼õÍË£¬£¬£¬ÉÐÎÞ¿ÉÑÓ»º¼²²¡Ï£ÍûµÄÒ©Î£¬£¬Æä»ù´¡ÔÒòÊÇȱ·¦Õë¶Ô¡°ºÚÖʶà°Í°·Éñ¾ÔªéæÃü¡±µÄ±£»£»£»¤Ò©ÎïºÍÊֶΡ£¡£Òò´Ë£¬£¬£¬¿ªÕ¹¶à°Í°·Éñ¾ÔªéæÃü»úÖÆÑо¿£¬£¬£¬È·Á¢ÓÐÓÃÖÎÁưе㣬£¬£¬¾ßÓÐÖ÷ÒªµÄ¿ÆÑ§ÒâÒåºÍÉç»á¼ÛÖµ¡£¡£
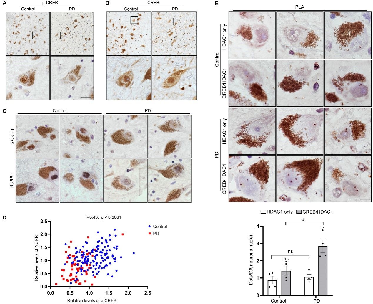
cAMP·´Ó³Ôª¼þÁ¬ÏµÂѰף¨CREB£©ÊÇÉñ¾ÔªÖм«ÎªÖ÷ÒªµÄ´Ù´æ»îת¼Òò×Ó¡£¡£Ñо¿ÍŶÓÊ×´ÎÔÚPD»¼Õßʬ¼ìÄÔ×éÖ¯ÖÐÊӲ쵽Á˺ÚÖÊDAÉñ¾ÔªCREBÈ¥Á×Ëữʧ»î£¬£¬£¬½ø¶øÔÚPDСÊóÄ£×ÓÖоÙÐÐϵÁÐʵÑ飬£¬£¬·¢Ã÷CREBÔÚÈ¥Á×ËữÀú³ÌÖÐÓëÁ×ËáøPP1¦ÃÏ໥×÷ÓÃÔöÌí£¬£¬£¬×éÂѰ×È¥ÒÒõ£»£»£»¯Ã¸HDAC1ÓëPP1¦Ã×é³ÉÐÔÐγɸ´ºÏÎ£¬£¬½éµ¼ÁËÆäÓëCREBµÄÏ໥×÷Óᣡ£Ñо¿ÍŶӽøÒ»²½Ê¹ÓÃÈËÄÔ×éÖ¯ÇÐÆ¬Ö¤ÊµÁËPD»¼ÕߺÚÖʶà°Í°·Éñ¾ÔªÖÐCREBÓëHDAC1Á¬ÏµÈ·Êµ½ÏÕý·²ÈËÔö¶à¡£¡£ÔÚ´Ë»ù´¡ÉÏ£¬£¬£¬Ñо¿ÍŶÓʹÓÃÏÙÏà¹Ø²¡¶¾ÔÚPDСÊóºÚÖʵ¼ÈëÒ»ÖÖCREBÍ»±äÌ壨¦¤CREB M1£©×è¶ÏCREBÓëHDAC1Á¬Ïµ£¬£¬£¬¿É»Ö¸´CREBµÄÁ×Ëữ¼°Æäת¼»îÐÔ£¬£¬£¬²¢¶ÔPDСÊó¾ßÓÐÉñ¾±£»£»£»¤×÷Óᣡ£±ðµÄ£¬£¬£¬Ñо¿ÍŶÓÊӲ쵽×éÂѰ×È¥ÒÒõ£»£»£»¯Ã¸ÒÖÖÆ¼ÁÇú¹ÅÒÖ¾úËØA¸øÒ©¿É×è¶ÏCREBÓëHDAC1Á¬Ïµ£¬£¬£¬¶ÔPDСÊó¾ßÓÐÉñ¾±£»£»£»¤¡¢¡¢¡¢¸ÄÉÆÔ˶¯Ö¢×´µÄÖÎÁÆ×÷Óᣡ£

ͼע£ºPD»¼Õßʬ¼ìÄÔ×éÖ¯ÖкÚÖʶà°Í°·Éñ¾ÔªCREBÈ¥Á×Ëữʧ»î£¨A-D£©¼°CREB/HDAC1Á¬ÏµÔö¶à£¨E£©
ÖÐɽҽѧԺÀèÃ÷ÌνÌÊںͻÆÇÉÓ¨ÌØÆ¸¸±Ñо¿Ô±Îª±¾ÎĵÄÅäºÏͨѶ×÷Õߣ¬£¬£¬²©Ê¿ÉúÐíäìÒÀºÍºÎöÎΪ±¾ÎÄÅäºÏµÚÒ»×÷Õߣ¬£¬£¬Âíɺɺ¸±½ÌÊÚΪ±¾ÎĵÄÈËÄÔ×éÖ¯Ñù±¾»ñÈ¡×ö³öÁËÖ÷ҪТ˳¡£¡£±¾Ñо¿Êܹú¼Ò×ÔÈ»¿ÆÑ§»ù½ð¡¢¡¢¡¢¹ú¼ÒÖØµãÑз¢ÍýÏë¡¢¡¢¡¢¹ã¶«Ê¡ÖصãÁìÓòÑз¢ÍýÏë¡¢¡¢¡¢¹ãÖÝÊпƼ¼ÍýÏëµÄ×ÊÖú¡£¡£
ÂÛÎÄÁ´½Ó£ºhttps://www.jneurosci.org/content/early/2022/04/27/JNEUROSCI.1419-21.2022