ng电子游戏新闻网讯(通讯员焦建宇)生物反硝化历程是生物地球氮循环的的主要环节,有报道称Thermus类群是陆地热泉生境主要的异养反硝化的加入者。。可是对Thermus反硝化基因功效与进化的研究并不深入,且由于Thermus类群易受外源基因滋扰,因此Thermus是否普遍具有反硝化功效保存争议。。针对Thermus对反硝化基因的研究,将有助于明确Thermus在反硝化历程中的功效角色,并拓展对热泉氮循环的认知。。
ng电子游戏生命科学学院李文均教授团队首次展现不完全反硝化功效普遍保存于Thermus类群中,并批注该途径使它们能够顺应热液情形中常见的低氧或缺氧条件。。这项事情扩展了对栖热菌不完全反硝化途径进化的认知,证实晰栖热菌是热液情形中主要的异养反硝化菌,为热液情形氮循环的研究涤讪基础。。
团队通过较量基因组剖析发明,Thermus类群的基因组巨细在2.02 Mbp-2.56 Mbp之间,泛基因组包括6992个基因家族,其中有1027个焦点基因家族(图1);;别的,COG功效注释效果批注,Thermus类群具有十分相近的功效种别。。因此,只管Thermus属典范物种较多,疏散所在差别较大,可是整体功效较为守旧。。

图1. Thermus类群较量基因组剖析效果
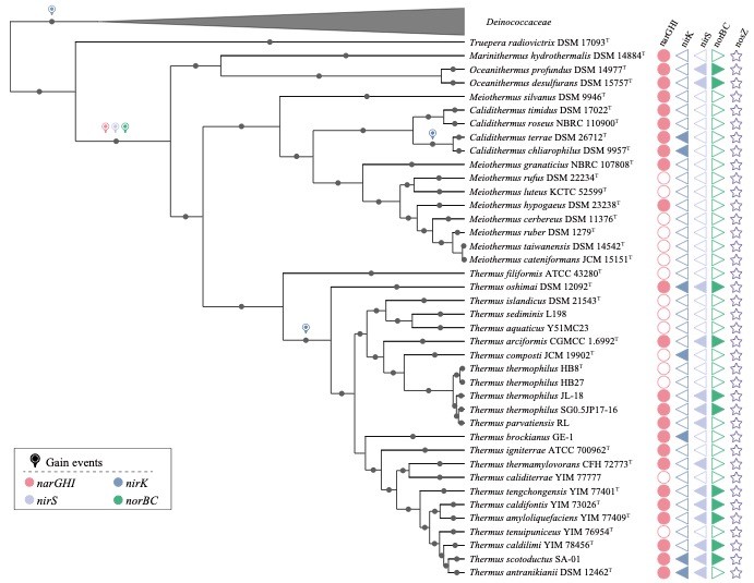
为了探讨Thermus类群的反硝化功效基因,团队进一步针对Thermus的反硝化基因开展了较量剖析。。效果批注,除了nosZ基因外,反硝化基因普遍保存于Thermus类群中(图2)。。别的,该研究针对Thermus的不完全反硝化历程的要害基因narG、nirK、nirS和norB划分举行进化剖析,效果批注,narG、nirS和norB基因与nirK基因保存差别的进化历史,连系基因序列位置关系,证实Thermus的不完全反硝化功效是在Thermales的早期进化获得的,并且这些基因在很大程度上属于笔直遗传(图2)。。这也就意味着不完全反硝化功效普遍保存于Thermus类群中。。

图2. Thermus类群反硝化基因的获得事务
该研究效果“Comparative genomic analysis of Thermus provides insights into the evolutionary history of an incomplete denitrification pathway”克日揭晓在mLife学术期刊上。。ng电子游戏生命科学学院焦建宇特聘副研究员、连政汉博士和李蒙蒙博士为论文并列第一作者,李文均教授和内华达大学拉斯维加斯分校Brian P. Hedlund教授为配合通讯作者,ng电子游戏为该效果的第一完成单位。。该研究事情获得国家自然科学基金“水圈微生物驱动地球元素循环的机制”重大研究妄想重点项目和国家自然科学基金面上项目等项目的资助。。
论文链接:https://onlinelibrary.wiley.com/doi/10.1002/mlf2.12009