ngµç×ÓÓÎÏ·ÐÂÎÅѶ£¨Í¨Ñ¶Ô±Å·Ñôºê£©½ÇĤԵ¸Éϸ°û£¨limbal stem cell£¬LSC£©Î»ÓÚ½ÇĤÓë½áĤ½ÓÈÀ´¦µÄ½ÇÄ¤ÔµÇøÓò£¬ÔÚ½ÇĤÉÏÆ¤ÎÈ̬ά³Ö¡¢½ÇĤ͸Ã÷ÐÔºÍÍêÕûÐÔÖÐʩչҪº¦×÷Óᣡ£²¸È鶯Îï³ÉÌå¸Éϸ°ûµÄÔËÆø¾öÒé¡¢¿ÉËÜÐÔ¡¢¹¦Ð§ºÍÌØÕ÷Ö÷ÒªÓÉȾɫÖʵıí¹ÛÒÅ´«½á¹¹ºÍת¼Òò×ÓÐͬµ÷¿ØÍøÂç¾öÒé¡£¡£ÕâЩת¼µ÷¿ØÐÅÏ¢ÓÖ±àÂëÔÚȾɫÖÊÈýά½á¹¹ÖС£¡£ÕæºËϸ°ûµÄȾɫÌåͨ¹ýÌØ¶¨µÄ·½Ê½¾ÙÐÐÓÐÐò×é×°£¬×îÖÕÐγÉȾɫÌå¸ß¼¶½á¹¹¡£¡£Èýά»ùÒò×éΪ»ùÒòµÄʱ¿Õ±í´ïµ÷¿ØµÓÚ¨ÁËÈ´¹¹»ù´¡£¬Óë×éÖ¯·¢Óý¡¢Ï¸°ûÔËÆø×ª±ä¡¢°©Ö¢µÈÇ×½üÏà¹Ø¡£¡£ngµç×ÓÓÎÏ·ÖÐɽÑÛ¿ÆÖÐÐÄÅ·Ñôºê½ÌÊÚÍŶÓͨ¹ýÑо¿£¬·¢Ã÷ÁËÓ°ÏìLSC¹¦Ð§ºÍÌØÕ÷µÄȾɫÖÊÈýάµ÷¿Ø¾°¹Û¡£¡£
2021Ä꣬ngµç×ÓÓÎÏ·ÖÐɽÑÛ¿ÆÖÐÐÄÅ·ÑôºêÍŶÓÔÚNature communicationsÉϽÒÏþÌâΪ¡°Core transcription regulatory circuitry orchestrates corneal epithelial homeostasis¡±µÄÑо¿ÂÛÎÄ£¬Ê״λæÖÆÁËÈËÀàLSCµÄ×éÂѰ×ÐÞÊΣ¨H3K27ac¡¢H3K4me1¡¢H3K4me3¡¢H3K27me3£©ºÍȾɫÖʿɼ°ÐÔͼÆ×£¬¹¹½¨ÁË»ùÓÚ³¬µÈÔöÇ¿×ÓÓëת¼Òò×ÓÏ໥×÷Óõĵ÷¿ØÍøÂ磬·¢Ã÷RUNX1¡¢PAX6ºÍSMAD3£¨RPS£©ÐγɵÄcore transcription regulatory circuitry£¨CRC£©¾öÒéÁËLSCµÄÔËÆø¡£¡£È»¶ø£¬½¹µãת¼Òò×Ó¼°±í¹ÛÒÅ´«ÐÅÏ¢ÊÇÔõÑùżÁªÈýά»ùÒò×éµ÷¿ØLSC¹¦Ð§ºÍÌØÕ÷ÈÔȻδ֪¡£¡£
2022Äê3ÔÂ11ÈÕ£¬Å·ÑôºêÍŶÓÔÚNature communicationsÉϽÒÏþÁËÑо¿ÂÛÎÄ ¡°Comprehensive 3D epigenomic maps define limbal stem/progenitor cell function and identity¡±¡£¡£ ¸ÃÑо¿½èÖúHi-CÊÖÒÕ»ñµÃÁËLSCµÄ¸ß·Ö±æÂÊȾɫÖÊÈýά»¥×÷ͼÆ×£¬Õ¹ÏÖÁËLSCµÄȾɫÌåÈýά×é×°£¬°üÀ¨A/B compartments¡¢topologically associating domains (TADs)¡¢chromatin loops¡£¡£²¢½øÒ»²½Á¬Ïµ±í¹Û»ùÒò×顢ת¼×顢ת¼Òò×Ó/CTCF/SMC1Á¬ÏµÍ¼Æ×£¬Í¨¹ý¶à×éѧÊý¾ÝÁªºÏÆÊÎö£¬ÆÊÎöÁËȾɫÖÊÈýά½á¹¹µÄ±í¹ÛÒÅ´«ÌØÕ÷£¬ÅжÏÁ˳¬µÈÔöÇ¿×Ó£¨SE£©ºÍ³¬µÈĬȻ×ӵĻ¥×÷ÍøÂç¼°Òªº¦×ªÂ¼Òò×ÓµÄÈýάµ÷¿Ø»úÖÆ£¬ÆÊÎöÁËÓ°ÏìLSC¹¦Ð§ºÍÌØÕ÷µÄȾɫÖÊÈýάµ÷¿Ø¾°¹Û¡£¡£

ͼ1. Ñо¿Á÷³Ìģʽͼ
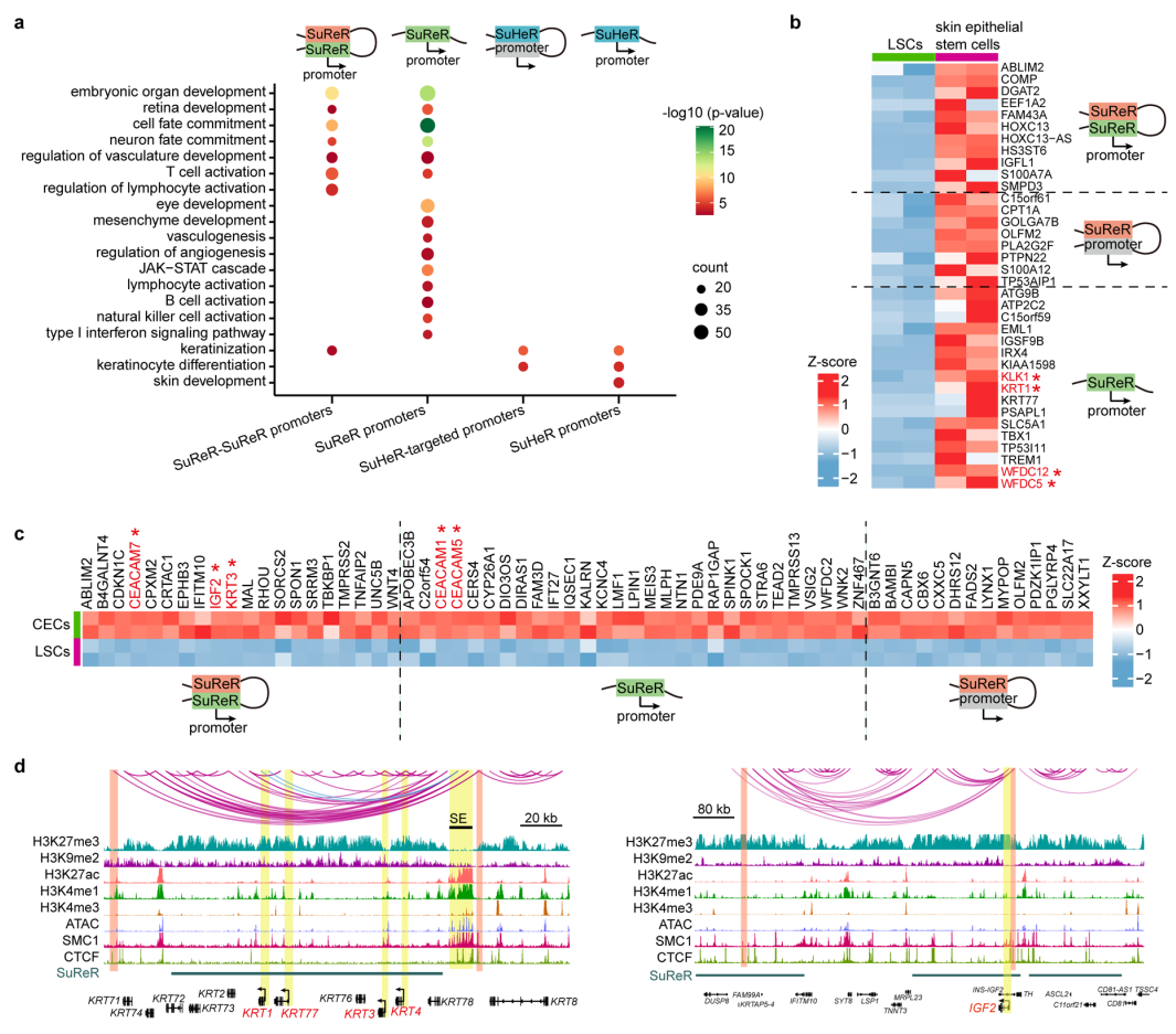
Ñо¿Ö°Ô±Ê×ÏÈͨ¹ýHi-CÊý¾ÝÔÚLSCÖÐÅжÏÁËA/B compartment¡¢TADºÍchromatin loop£¬²¢½øÒ»²½Õ¹ÏÖ¼¤»î£¨H3K27ac¡¢H3K4me1¡¢H3K4me3£©ºÍÒÖÖÆ£¨H3K27me3¡¢H3K9me2£©µÄ×éÂѰ×ÐÞÊÎÔÚÈýά¿Õ¼ä½á¹¹ÉÏÂþÑܼÍÂÉ¡£¡£ÌØÊâµØ£¬Ò»²¿·ÖH3K4me3ÑôÐԵ碌îÆô¶¯×ÓÖ®¼ä»áÏ໥×÷ÓÃÐγÉP-P loop½á¹¹¡£¡£ÓÐȤµÄÊÇ£¬ÐγÉloopµÄÁ½¸öÆô¶¯×Ó¶ÔÓ¦»ùÒòµÄ±í´ïˮƽ±£´æÏÔÖø²î±ð£¬ÆäÖÐÒ»¸öpromoter¸ß±í´ï£¬¶øÁíÒ»¸öÔòµÍ±í´ï»ò²»±í´ï¡£¡£ÓÉ´ËÍÆ²â£¬P-P loopÖеͱí´ï»ò²»±í´ïµÄH3K4me3ÑôÐÔÆô¶¯×Ó´Ëʱ¿ÉÄÜÊÎÑÝÁËÔöÇ¿×ӵĽÇÉ«¡£¡£
Ñо¿Ö°Ô±½«¸»º¬H3K27me3ºÍH3K9me2µÄÇøÓò½ç˵Ϊ³¬µÈĬȻ×Ó¡£¡£³¬µÈĬȻ×Ó¾ßÓÐϸ°ûÌØÒìÐÔ£¬¸üÇãÏòÓÚÓëͬÀàÐ͵Äת¼ÒÖÖÆÇøÓò»¥×÷¡£¡£ÓëͨË×ĬȻ×ÓÏà±È£¬³¬µÈĬȻ×ÓÊÇÒ»¶Î¸ü´óµÄÇøÓò£¬¿ÉÊǾßÓиüµÍµÄ»¥×÷ƵÂÊ¡£¡£³¬µÈĬȻ×ÓÁýÕÖ»ò»¥×÷µÄ»ùÒò¶¼Õ¹Ê¾ÁËת¼ÒÖÖÆ¡£¡£ÔÚ²¡Àí״̬Ï£¬½ÇĤ×éÖ¯µÄÁÙ´²ÌåÏÖ°üÀ¨Ñ×Ö¢¡¢Ñª¹ÜÈëÇÖ¡¢½ÇÖÊ»¯¡¢½ÇĤ½áĤ»¯¡¢ÁÛ״ϸ°û°©µÈ¡£¡£½øÒ»²½Ñо¿·¢Ã÷£¬Õý³£LSCÖеij¬µÈĬȻ×ÓÁýÕֺͻ¥×÷µÄ»ùÒòÓëÑÛ·¢Óý¡¢½ÇĤÉÏÆ¤·Ö»¯¡¢ÃâÒß¼¤»î¡¢Ñª¹ÜÌìÉú¡¢½ÇÖÊ»¯µÈÏà¹Ø¡£¡£ÌØÊâµØ£¬ÔÚÕý³£LSCÖУ¬½áĤÉÏÆ¤»ùÒò¡¢¸ÉÑÛÖ¢Òªº¦»ùÒòMMP9ºÍÁÛ״ϸ°û°©Ö°©»ùÒòµÈ¾ù±»³¬µÈĬȻ×ÓÒÖÖÆ¡£¡£ÓÐȤµÄÊÇ£¬ÕâЩ¼²²¡»ùÒòµÄÆô¶¯×ÓÊÇH3K4me3/H3K27me3ÑôÐÔµÄbivalent״̬£¬´¦ÓÚ×¼±¸¼¤»î״̬¡£¡£±ðµÄ£¬Ô°©»ùÒòSOX2ºÍƤ·ôÉÏÆ¤»ùÒòKRT1ÔÚ±»³¬µÈĬȻ×ÓÒÖÖÆµÄͬʱ»¹ÓëÔ¶¶ËµÄ³¬µÈÔöÇ¿×ÓÏ໥×÷Óã¬ÐγÉactive-inactive pairwise contacts£¬Îª×ªÂ¼¼¤»î×öºÃÁË×¼±¸¡£¡£Òò´Ë£¬¸ÃÑо¿Õ¹ÏÖÁ˼²²¡»ùÒò±»ÒÖÖÆºÍ¼¤»îµÄȾɫÖÊÈýά±í¹Û½á¹¹»ù´¡¡£¡£

ͼ2. LSCÖеij¬µÈĬȻ×ÓÒÖÖÆ½ÇĤ¼²²¡Ïà¹Ø»ùÒòµÄ±í´ï
¸ÃÑо¿½øÒ»²½»æÖÆÁËÓÉSE-SEºÍSE-P loopÐγɵĻ¥×÷ÍøÂ磬·¢Ã÷²¿·ÖSE»áÓë¶à¸öÆô¶¯×Ó»¥×÷£¬²¿·ÖÆô¶¯×ÓÒ²»áÓë¶à¸öSE»¥×÷£¬Ò»Ð©SEͨ¹ýÓëÆô¶¯»¥×÷µÄSEÏ໥×÷Óüä½Óµ÷¿Ø»ùÒò±í´ï£¬ÐγÉÁËSE interaction hub¡£¡£SE½éµ¼µÄ»¥×÷loopÏÞÖÆÔÚCTCF/cohesin-CTCF/cohesion ½¨ÉèµÄinsulated neighborhoodsµ±ÖС£¡£×ÛÉÏ£¬ÍŶӽøÒ»²½¹¹½¨ÁËp63/RPS½éµ¼µÄSE-P»¥×÷ÍøÂ磬չÏÖÁËÒªº¦×ªÂ¼Òò×ÓµÄÈýάµ÷¿Ø»úÖÆ¡£¡£

ͼ3. ±àÂëÔÚLSC¶à²ã¼¶»ùÒò×é½á¹¹ÖеÄÈýάµ÷¿Ø¾°¹Û
ngµç×ÓÓÎÏ·ÖÐɽÑÛ¿ÆÖÐÐÄ¡¢ÑÛ¿ÆÑ§¹ú¼ÒÖØµãʵÑéÊÒΪ±¾ÂÛÎĵÚÒ»×÷Õßµ¥Î»¡£¡£ÀîÃûɸ±Ñо¿Ô±Îª±¾ÂÛÎĵĵÚÒ»×÷Õߣ¬Å·ÑôºêºÍÁõÞÈÖ¾Á½Î»½ÌÊÚÊDZ¾ÂÛÎĵÄͨѶ×÷Õß¡£¡£
ÂÛÎÄÁ´½Ó£º£ºhttps://www.nature.com/articles/s41467-022-28966-6