·ÅÏß¾ú£¨Actinobacteria£©ÔÚÉúÎïÒ½Ò©ÁìÓòÓÐÆÕ±éµÄ¿ª·¢ºÍÓ¦Óá£70¶àÄêÒÔÀ´£¬£¬ÒÑÓÐ11,000ÖÖ¿¹ÉúËØ±»±¨µÀȪԴÓÚÁ´Ã¹¾úÊô£¨Streptomyces£©£¬£¬ÈçÁ´Ã¹ËØ¡¢¡¢Íò¹ÅÃ¹ËØ¡¢¡¢ºìÃ¹ËØ¡¢¡¢°¢Î¬¾úËØµÈ¡£Í¬Ê±£¬£¬Á´Ã¹¾úÒ²ÊÇ»îÐÔÏȵ¼Ò©ÎïºÍÐÂÓ±½á¹¹»¯Ñ§ÎïÖÖµÄÕ½ÂÔ¡°ÐîË®³Ø¡±¡£È»¶ø½üЩÄêÀ´£¬£¬½ÓÄÉͨË×ÇéÐÎÑùÆ·ºÍ¹Å°åÊèÉ¢×÷ÓýÕ½ÂÔ£¬£¬ÍùÍùÊǶÔÒÑÖªÁ´Ã¹¾úÎïÖÖºÍÒÑÖª»¯ºÏÎïµÄÖØ¸´·¢Ã÷£¬£¬»ñµÃÁ´Ã¹¾úµÄÐÂÖÖϵÐͺÍÐÂÓ±×ÔÈ»²úÆ·ÔÚÔ´Í·ÉÏÓöµ½Á˼«´óÌôÕ½¡£±ðµÄ£¬£¬Ö»¹Ü¹ØÓÚɳĮÉú¾³·ÅÏß¾ú¶àÑùÐԵı¨µÀÓÐÐí¶à£¬£¬µ«¶ÔɳĮ·ÅÏß¾úÓÈÆäÊÇÁ´Ã¹¾ú£¨Streptomyces spp.£©ÊèÉ¢×÷ÓýÒªÁìÉϵÄ̽Ë÷ÈÔÊ®·ÖÓÐÏÞ¡£
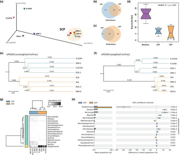
ngµç×ÓÓÎÏ·ÉúÃü¿ÆÑ§Ñ§ÔºÀîÎľù½ÌÊÚÍŶÓÁ¬ÏµÃâ×÷Óý²âÐòºÍ´¿×÷ÓýÒªÁìÑо¿£¬£¬Ì½ÌÖÁ˲î±ðÀàÐÍɳĮÍÁÈÀ£¨·Ç¸ù¼ÊÍÁºÍ¸ù¼ÊÍÁ£©ÖÐÁ´Ã¹¾úµÄ¶àÑùÐÔ£¬£¬²¢½ÓÄÉÁ½ÖÖ²î±ðÑ¡ÔñÇ¿¶ÈµÄ×÷ÓýÕ½ÂÔ£¨SCPºÍCCP£©¶ÔɳĮÑùÆ·ÖÐÁ´Ã¹¾ú¾úÖêµÄÊèɢЧÂʾÙÐÐÁËÆÀ¹À¡£Ð§¹ûÏÔʾ£¬£¬Ïà±ÈÓÚÃâ×÷Óý£¬£¬´¿×÷ÓýÒªÁì¹ØÓÚ̽Ë÷ɳĮÇéÐÎÖÐÁ´Ã¹¾úµÄ¶àÑùÐÔÊÇÐëÒªµÄ£¬£¬¸»ºñÁËÎÒÃǹØÓÚɳĮÁ´Ã¹¾úÉúÎïµØÀíÂþÑܵÄÊìϤ¡£Ñо¿Ò²·¢Ã÷£¬£¬¸ü¾ßÑ¡ÔñÐÔµÄÁ´Ã¹¾úÊèÉ¢×÷ÓýÕ½ÂÔ£¨Streptomycetes Culture Procedure£¬£¬SCP£©ÊÇÒ»ÖÖ¸ßЧ»ñȡɳĮÁ´Ã¹¾ú×ÊÔ´µÄ·½°¸£¨Í¼1£©¡£ÖµµÃÒ»ÌáµÄÊÇ£¬£¬×÷ÕßÒ²ÔÚÑо¿ÖÐÀÖ³ÉÊèÉ¢µ½1589¸öɳĮȪԴϸ¾ú¾úÖ꣬£¬ÒÔ¼°469¸öɳĮÁ´Ã¹¾úоúÖ꣬£¬ÆäÖаüÀ¨´ó×ÚDZÔÚµÄϸ¾úзÖÀ൥λ£¨Í¼2£©£¬£¬ÕâЩ¼«¶ËÉú¾³ÈªÔ´µÄоúÖê×ÊԴΪ½øÒ»²½¿ªÕ¹Î¢ÉúÎï×ÔÈ»²úÆ·ºÍÐÂÉúÎïºÏ³É;¾¶µÄ¶à×éѧÍÚ¾òÌṩÁËÇ¿ÓÐÁ¦Ö§³Ö£¬£¬½øÒ»²½³ä·ÖÁËÎÒ¹úÕ½ÂÔ΢ÉúÎïÖÖÖÊ×ÊÔ´¿â¡£¸ÃÑо¿Ò²ÎªÉ³Ä®ÇéÐÎÁ´Ã¹¾úµÄ¶àÑùÐÔÊӲ켰ÊèÉ¢×÷ÓýÌṩÁË˼Ð÷ºÍ²Î¿¼¡£

ͼ1. Á´Ã¹¾úÊèÉ¢×÷ÓýÕ½ÂÔ(SCP)ÓëͨÀý×÷ÓýÕ½ÂÔ(CCP)µÄÊèÉ¢×÷ÓýЧ¹û½ÏÁ¿

ͼ2. ±¾Ñо¿ÖÐÊèÉ¢¾úÖê´ú±íÖÖϵÐ͵Äϵͳ·¢ÓýÊ÷ͼ
¿ËÈÕ£¬£¬Ñо¿Ð§¹û¡°Exploring untapped potential of Streptomyces spp. in Gurbantunggut Desert by use of highly selective culture strategy¡±½ÒÏþÔÚScience of the Total EnvironmentѧÊõÆÚ¿¯ÉÏ¡£ngµç×ÓÓÎÏ·ÉúÃü¿ÆÑ§Ñ§Ôº²©Ê¿ÉúÀî˧Ϊ±¾ÂÛÎĵĵÚÒ»×÷Õߣ¬£¬ÀîÎľù½ÌÊںͶÀ׸±Ñо¿Ô±ÎªÅäºÏͨѶ×÷Õß¡£ÉúÃü¿ÆÑ§Ñ§ÔºÑо¿ÉúÁ¬ÎĻۡ¢¡¢ÁÖÖ¾ÁÁ¡¢¡¢Â¬´ºÑÞ¡¢¡¢Ðìè´£¬£¬ÖпÆÔºÐ½®Éú̬ÓëµØÀíÑо¿ËùµÄÀîÀö¸±Ñо¿Ô±¡¢¡¢°£¼°±´ÄáËÕΤ·ò´óѧµÄWael N. Hozzein½ÌÊÚΪ±¾Ñо¿µÄÅäÏàÖúÕß¡£ngµç×ÓÓÎϷΪ¸ÃЧ¹ûµÄµÚÒ»Íê³Éµ¥Î»¡£¸ÃÑо¿»ñµÃÁ˹ú¼Ò×ÔÈ»¿ÆÑ§»ù½ðίÇàÄê»ù½ðÏîÄ¿£¨32000005£©£¬£¬¹ú¼Ê£¨µØÇø£©ÏàÖúÓë½»Á÷ÏîÄ¿£¨32061143043¡¢¡¢32050410306£©£¬£¬ÒÔ¼°ÉϺ£º£ÏàÖú×éÖ¯¿Æ¼¼ÏàÖúÏîÄ¿£¨2020E01047£©µÄ×ÊÖú¡£
ÂÛÎÄÁ´½Ó£º£ºhttps://www.sciencedirect.com/science/article/pii/S0048969721033064