¸å¼þȪԴ£º£ºµØÇò¿ÆÑ§Ó빤³ÌѧԺ ±à¼£º£ºÌ¸Ï£¡£¡£¡¢¡¢Ö£îÚ¡¢¡¢ÎâÁ¢¼á ÉóºË£º£ºËïÒ«±ó ÔĶÁÁ¿£º£º
ngµç×ÓÓÎÏ·ÐÂÎÅÍøÑ¶£¨Í¨Ñ¶Ô±ÀîÊæÃô¡¢¡¢Ê¦³¬·²£©¿ËÈÕ£¬µØÇò¿ÆÑ§Ó빤³ÌѧԺʦ³¬·²½ÌÊÚ¿ÎÌâ×éÔÚÃÀ¹ú¿ÆÑ§ÔºÔº¿¯Proceedings of the National Academy of Sciences of the United States of America (PNAS)ÉÏÒÔ±¾ÖÜÁÁµãÂÛÎĽÒÏþÁË»¯Ê¯À¥³æÊ±¿Õ¶àÑùÐÔÑÝ»¯µÄ×îÐÂÑо¿Ð§¹û¡£µØÇò¿ÆÑ§Ó빤³ÌѧԺ˶ʿÉúÅ·ºÆãü¡¢¡¢Ñî¾°ÌκÍÍõºéÁúΪÅäºÏµÚÒ»×÷Õß¡£

ÁÛòÈÀúÊ·ÉúÎïµØÀíÆÊÎö
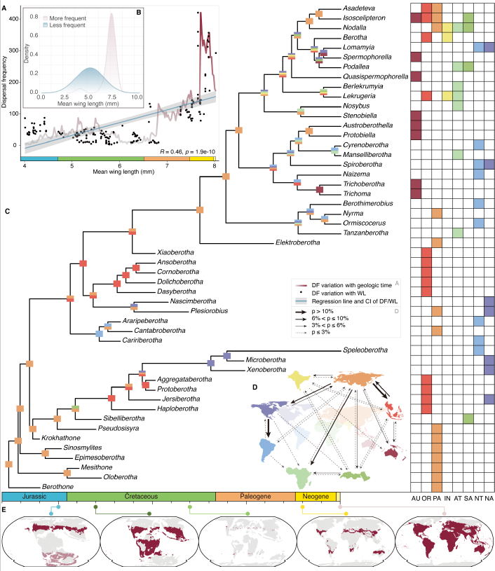
ÉúÎïµØÀíÃûÌõÄÐγÉÓëÑݱäÊÇÉúÎïÓëÇéÐμä¶àÒòËØºã¾ÃÏ໥×÷ÓõÄЧ¹û£º£º¼È°üÀ¨ÐÄÀíÏÞÖÆ¡¢¡¢À©É¢ÄÜÁ¦Óë˳ӦÐÔÑÝ»¯µÈÉúÎïÄÚÔÚÒòËØ£¬Ò²Éæ¼°°å¿éÔ˶¯¡¢¡¢È«ÇòÌìÆø×ª±äºÍµØÃ²ÑÝ»¯µÈÍⲿÇý¶¯Á¦¡£À¥³æÊÇ×îÔç¾ß±¸º½ÐÐÄÜÁ¦µÄÉúÎ¾ßÓÐ׿ԽµÄÀ©É¢ºÍ˳ӦÓÅÊÆ£¬ÊÇÑо¿ÉúÎï˳ӦÐÔÑÝ»¯ºÍÀúÊ·ÉúÎïµØÀí±äǨµÄÀíÏ빤¾ß¡£
ʦ³¬·²½ÌÊÚÍŶÓ×ÛºÏÓ¦ÓÃÉú̬λģÄâ¡¢¡¢ÏµÍ³·¢ÓýÆÊÎö¡¢¡¢ÅÌËãÁ÷ÌåÁ¦Ñ§ÓëÀúÊ·ÉúÎïµØÀíÖØÐ޵ȿçѧ¿ÆµÄÀíÂÛÓëÒªÁ죬չÏÖÁËÂö³áÄ¿ÁÛòȿƣ¨Berothidae£©À¥³æµÄ˳ӦÐÔÑÝ»¯¡¢¡¢À©É¢ÀúÊ·¼°ÆäÓëµØÖÊÇéÐÎת±äµÄ¶¯Ì¬»¥×÷»úÖÆ£º£ºÁÛòÈͨ¹ýÉú̬λת±äºÍº½ÐÐÄÜÁ¦ÓÅ»¯µÄË«ÖØÕ½ÂÔ£¬ÔÚ1.7ÒÚÄê¼äÀÖ³ÉʵÏÖÁ˶ԵØÇòÇéÐαäǨµÄÏìÓ¦ºÍµØÀíÂþÑÜÃûÌõÄÑݱ䣬չÏÖÁËÒ»¸ö¹ÅÀÏÀ¥³æÀàȺÔÚµØÇòÉϺã¾ÃÉúÑĵÄÖǻۡ£
¸ÃÑо¿Ì½Ë÷ÁËÉúÎïµÄ֧ϵÑÝ»¯¡¢¡¢Éú̬λת±ä¡¢¡¢¹¦Ð§ÐÎ̬˳ӦÓëÌìÆø×ª±äÖ®¼äµÄÖØ×ÅÊöÓ㬼ÈÊÇÃ÷È·ÉúÎïÑÝ»¯Ä£Ê½ÓëÀú³ÌµÄÒªº¦£¬Ò²ÎªÔ¤²âÎïÖÖ¶ÔδÀ´ÇéÐÎת±äµÄÏìÓ¦ÌṩÒÀ¾Ý¡£
ÂÛÎÄÁ´½Ó£º£ºwww.pnas.org/doi/10.1073/pnas.2414549122