ngµç×ÓÓÎÏ·ÐÂÎÅÍøÑ¶£¨Í¨Ñ¶Ô±Ð¤ºé£©¿ËÈÕ£¬£¬ngµç×ÓÓÎÏ·Á¥ÊôµÚÈýÒ½Ôº³¬Éù¿ÆÈνܽÌÊÚÍŶÓÓëÄÉÃ×ҽѧÖÐÐÄ˧ÐÄÌνÌÊÚÍŶÓÁªºÏ£¬£¬ÔÚ¿¹Ö×ÁöÃâÒßÖÎÁÆÖÐÈ¡µÃеÄÏ£Íû¡£¡£¡£ÕâÒ»Ñо¿ÊÇÄÉÃ×ÖÐÐÄ»ù´¡Ñо¿ÍŶÓÓëÁÙ´²Ñ§¿Æ³¬ÉùÍŶÓÔÚ½»Ö¯Ñ§¿ÆÁìÓòµÄÓÖÒ»ÏàÖúÑо¿£¬£¬Îª¿¹Ö×ÁöÃâÒßÖÎÁÆÌṩÁËеÄ˼Ð÷ºÍÒªÁì¡£¡£¡£
±¾Ñо¿»ùÓÚ°©Ö¢-ÃâÒßÑ»·µÄÀíÂÛ¿ò¼Ü£¬£¬Ñз¢ÁËÒ»ÖÖË«ÏìÓ¦ÐÔÄÉÃ×Ò©Îï¡£¡£¡£ÕâÖÖÒ©Îï¾ßÓÐÆæÒìµÄÏìÓ¦ÐÔÒ©ÎïÊÍ·Å»úÖÆ£¬£¬Äܹ»³ÌÐòÐԵؼ¤»î¿¹Ö×ÁöÃâÒßÓ¦´ð¡£¡£¡£Í¨¹ýÕâÒ»»úÖÆ£¬£¬Àֳɵؽ¨ÉèÁËÒ»¸öÍêÕûµÄ°©Ö¢-ÃâÒßÑ»·Õý·´À¡»ØÂ·£¬£¬¸Ã»ØÂ·º¸ÇÁËÁÜͶºÏÄÚµÄÃâÒß¼¤»î¡¢¡¢¡¢Tϸ°û½éµ¼µÄ°ÐÏòÒ©ÎïÔËËÍ¡¢¡¢¡¢ÃâÒß¼ì²éµã×è¶Ï£¨ICB£©ÖÎÁÆ£¬£¬ÒÔ¼°Ö×Áöϸ°û½¹ÍöÓÕµ¼µÄÃâÒßÔÐÔϸ°ûéæÃü£¨ICD£©¡£¡£¡£ÔÚÈéÏÙÖ×ÁöÄ£×ÓÉϵÄʵÑéЧ¹ûÏÔʾ£¬£¬¸ÃÄÉÃ×Ò©ÎïÕ¹ÏÖ³öÁËÏÔÖøµÄ¿¹Ö×ÁöÁÆÐ§¡£¡£¡£

ͼ1 Ë«ÏìÓ¦ÄÉÃ×Ò©Îï°ÐÏòÁܰÍϵͳ³ÌÐòÐÔ¼¤»î¿¹Ö×ÁöÃâÒßʾÒâͼ¡£¡£¡£¢ÙÔÚÁÜͶºÏÄÚµÄÃâÒß¼¤»î£¬£¬¢ÚTϸ°û½éµ¼µÄÒ©ÎïµÝËÍ£¬£¬¢ÛøÏìÓ¦ÐÔaPD-1Êͷż°ÃâÒß¼ì²éµã×è¶Ï£¨ICB£©£¬£¬¢ÜÖ×Áöϸ°û½¹Íö£¬£¬¢ÝÃâÒßÔÐÔϸ°ûéæÃü£¨ICD£©ÔöÇ¿Ê÷ͻϸ°ûµÄ³ÉÊ죬£¬´Ó¶øÐγɰ©Ö¢-ÃâÒßÑ»·Õý·´À¡»ØÂ·¡£¡£¡£
ËäÈ»ÃâÒßÖÎÁÆÔÚijЩÀàÐ͵ݩ֢ÖÐÈ¡µÃÁËÏÔÖøµÄÁÙ´²Ð§¹û£¬£¬µ«ÔÚ´ó´ó¶¼ÊµÌåÁöÖУ¬£¬Æä´øÀ´µÄÉúÑÄ»ñÒæÈÔÈ»ÓÐÏÞ£¬£¬»¼Õߵķ´Ó³ÂÊÒ²ÆÕ±é½ÏµÍ£¬£¬½öÔÚ10-30%Ö®¼ä¡£¡£¡£ÓÐÓõĿ¹Ö×ÁöÃâÒßÖÎÁƵÄÒªº¦ÔÚÓÚÆô¶¯Ò»¸öÍêÕûµÄ°©Ö¢-ÃâÒßÑ»·£¬£¬¸ÃÑ»·°üÀ¨°©Ö¢¿¹ÔµÄÊÍ·ÅÓë³ÊµÝ¡¢¡¢¡¢Tϸ°ûµÄÆô¶¯Ó뼤»î¡¢¡¢¡¢Tϸ°ûÏòÖ×Áö×éÖ¯µÄǨáãÓë½þÈ󣬣¬ÒÔ¼°Tϸ°û¶Ô°©Ï¸°ûµÄ×îÖÕʶ±ðÓëɨ³ý¡£¡£¡£È»¶ø£¬£¬ÁîÈËÒź¶µÄÊÇ£¬£¬ÃâÒßÒÖÖÆÐÔµÄÖ×Áö΢ÇéÐΣ¨TME£©¾³£´ò¶ÏÕâһѻ·µÄ˳Ëì¾ÙÐУ¬£¬´Ó¶øÓ°ÏìÃâÒßÖÎÁƵÄЧ¹û¡£¡£¡£ÎÞÂÛÊÇÃâÒß¼ì²éµã×è¶Ï£¨ICB£©ÖÎÁÆ¡¢¡¢¡¢¹ý¼Ìϸ°û×ªÒÆÖÎÁÆ¡¢¡¢¡¢Ï¸°ûÒò×ÓÃâÒßÖÎÁÆ£¬£¬ÕվɶàÒ©ÎïÁªºÏÖÎÁÆ£¬£¬ÔÚÖ×Áö΢ÇéÐεÄÓ°Ïì϶¼¿ÉÄÜÎÞ·¨³ä·ÖÑéÕ¹ÆäЧÓᣡ£¡£Òò´Ë£¬£¬Ä¿½ñ¼±Ðè̽Ë÷еÄÕ½ÂÔ£¬£¬ÒÔ¼¤»îÍêÕûµÄ°©Ö¢-ÃâÒßÑ»·£¬£¬½ø¶øÌáÉý¿¹Ö×ÁöÃâÒßЧӦ¡£¡£¡£
ÔÚ°©Ö¢-ÃâÒßÑ»·ÖУ¬£¬°©Ö¢¿¹ÔÏòTϸ°ûµÄ³ÊµÝºÍTϸ°ûµÄ¼¤»îÕâÁ½¸ö½¹µã»·½ÚÖ÷Òª±¬·¢ÔÚÁÜͶºÏ£¨LNs£©ÄÚ¡£¡£¡£ÃâÒßϸ°ûÔÚÈËÌåÄÚµÄÂþÑܲ¢²»Ôȳƣ¬£¬ËüÃÇ´ó×ÚȺ¼¯ÔÚÁÜͶºÏÖС£¡£¡£×÷ΪÃâÒßϵͳµÄÖ÷Òª»ùʯ£¬£¬ÁÜͶºÏΪͨ¹ýÁܰÍϵͳ¸øÒ©ÌṩÁËÒ»ÌõÖ±½ÓµÄÃâÒß¼¤Éú·¾¶¡£¡£¡£ÏÖÔÚ£¬£¬ÒßÃç¾ÍÊÇͨ¹ý°ÐÏòÁܰÍϵͳÀÖ³ÉÓ¦ÓõÄÒ©ÎïÖ®Ò»¡£¡£¡£¼øÓÚÁÜͶºÏÄÚµÄÃâÒß¼¤»îÔÚ¿¹Ö×ÁöÃâÒßÖÎÁÆÖеÄÖÁ¹ØÖ÷ÒªÐÔ£¬£¬ÓÐÍûͨ¹ý½ÓÄɰÐÏòÁÜͶºÏµÄÒ©ÎïµÝËÍÕ½ÂÔ£¬£¬À´ÌáÉý¿¹Ô³ÊµÝϸ°û£¨APCs£©µÄ¿¹Ô³ÊµÝЧÄÜ£¬£¬´Ó¶ø½øÒ»²½Ôö½øTϸ°ûµÄ¼¤»î£¬£¬×îÖÕÔöÇ¿¿¹Ö×ÁöÃâÒß·´Ó³µÄЧ¹û¡£¡£¡£
ʵÌåÁöÄڵĸ߶ÈÃâÒßÒÖÖÆÐÔ΢ÇéÐΣ¨TME£©¶ÔÁÜͶºÏ£¨LNs£©ÄڵĿ¹Ö×ÁöÃâÒß¼¤»î×é³ÉÁËÑÏËàÌôÕ½¡£¡£¡£ÔÚ´ËÇéÐÎÖУ¬£¬¿¹Ô³ÊµÝϸ°û³£Õ¹ÏÖ²»¿ÉÊì¼°ÃâÒßÒÖÖÆ×´Ì¬£¬£¬µ¼ÖÂЧӦTϸ°û¼¤»îȱ·¦ÇÒÕÙļÊÜ×è¡£¡£¡£Öî¶àÑо¿±¨µÀ£¬£¬ÓÕµ¼Ö×ÁöÃâÒßÔÐÔϸ°ûéæÃü£¨ICD£©ÊÇÖØËÜÃâÒßÒÖÖÆÐÔTME²¢ÔöÇ¿¿¹Ö×ÁöÃâÒß·´Ó³µÄÓÐÓÃÕ½ÂÔ¡£¡£¡£¶ø½¹Íö×÷ΪһÖÖÑ×Ö¢ÐͳÌÐòÐÔϸ°ûéæÃü·½Ê½£¬£¬¿ÉÒÔÓÕµ¼Ç¿ÁÒICD£¬£¬ÓпÉÄÜ×î´ó»¯ICBÏìÓ¦ÂÊ¡£¡£¡£È»¶ø£¬£¬½¹ÍöЧӦÂѰ×GSDMÔÚ´ó´ó¶¼°©Ö¢ÀàÐÍÖбí´ïϵ÷£¬£¬´Ó¶øÏÞÖÆÁ˽¹ÍöµÄ´¥·¢¼°·´¿¹Ö×ÁöÃâÒßµÄÔöЧ¡£¡£¡£ºÃ±ÈÔÚÈéÏÙ°©ÖУ¬£¬Æô¶¯×ÓDNA¼×»ù»¯µ¼ÖµÄGSDME±í¹ÛÒÅ´«Ê§»î£¬£¬´Ó¶øµ¼Ö»¼Õ߸ü²îµÄÉúÑÄÂʺÍ×ªÒÆ·çÏÕÐÔ´ó·ùÔöÌí¡£¡£¡£Í¨¹ýÒÖÖÆDNA¼×»ù»¯Éϵ÷GSDM±í´ï£¬£¬¿ÉÄÜÔöÇ¿½¹ÍöÒÔ»ñµÃÓÐÓõĿ¹Ö×ÁöÃâÒß¡£¡£¡£ÔÚÕâÖÖÇéÐÎÏ£¬£¬ÔõÑùʵÏÖ²î±ðµÄÖÎÁÆÒ©ÎïÌØÒìÐԵİÐÏòµÝËÍ£¬£¬Ðͬ×÷ÓÃÁܰÍϸ°ûºÍÖ×Áöϸ°û£¬£¬ÊÇÒ»¸öÖØ´óµÄÌôÕ½¡£¡£¡£
Ϊ´Ë£¬£¬ÈνܽÌÊÚÍŶÓÓë˧ÐÄÌνÌÊÚÍŶÓÌá³öÁËÒ»ÖÖÕ½ÂÔÀ´ÔöÇ¿°©Ö¢-ÃâÒßÑ»·£¨Í¼1£©£¬£¬¸ÃÕ½ÂÔ°üÀ¨ÁÜͶºÏÖеÄÃâÒß¼¤»î¡¢¡¢¡¢Tϸ°û½éµ¼µÄÒ©ÎïµÝËÍ¡¢¡¢¡¢ÒÔ½¹ÍöÎªÌØÕ÷µÄICDºÍICBÖÎÁƵȳÌÐò£¬£¬²¢¹¹½¨ÁËÒ»ÖÖpHºÍÃ¸Ë«ÖØÏìÓ¦µÄÄÉÃ×Ò©Î£¬ÄÜÔÚÁÜͶºÏºÍÖ×Áö×éÖ¯ÖÐ˳ÐòÊÍ·ÅÒ©Î£¬ÒÔʵÏÖ³ÌÐò»¯µÄ¿¹Ö×ÁöÃâÒß¼¤»î¡£¡£¡£ÕâÖÖÄÉÃ×Ò©ÎïÊ×ÏÈÄÜÔÚÁÜͶºÏËáÐÔÇéÐÎÖУ¨pH 6.3~6.7£©ÊÍ·ÅSTING¼¤¶¯¼ÁdiABZI-C2-NH2À´¼¤»îDCsºÍTϸ°û¡£¡£¡£Ëæºó£¬£¬Ð¯´øPD-1¿¹Ì壨aPD-1£©µÄÄÉÃ×Ò©ÎïÓë»î»¯µÄTϸ°û£¨PD-1+ Tϸ°û£©Á¬Ïµ£¬£¬Ê¹ÓÃÕâЩϸ°ûµÄÖ×Áö¹é³²ÄÜÁ¦ÊµÏÖ¸ßЧµÄÖ×Áö°ÐÏòÒ©ÎïµÝËÍ¡£¡£¡£ÔÚÖ×Áö×éÖ¯ÖУ¬£¬»ùÖʽðÊôÂѰ×ø-2£¨MMP-2£©ÇиîøÃô¸ÐëÄ£¨pep£©ÒÔÊÍ·ÅÄÉÃ×Ò©Î£¬Í¬Ê±½«aPD-1ÁôÔÚTϸ°ûÉϾÙÐÐICBÖÎÁÆ¡£¡£¡£±ðµÄ£¬£¬ÄÉÃ×Ò©Îﻹ¿ÉµÝËÍDNA¼×»ù»¯ÒÖÖÆ¼ÁGSK-3484862£¨GSK£©µ½Ö×Áöϸ°ûÖУ¬£¬ÒÔÒÖÖÆÆäÔöÖ³²¢Éϵ÷GSDME£¬£¬ÓÕµ¼Ö×Áöϸ°û½¹Íö±¬·¢ICD¡£¡£¡£Í¨¹ýÈ«ÐÄÉè¼ÆµÄÁܰͰÐÏòÕ½ÂÔºÍÏìÓ¦ÐÔ»úÖÆ£¬£¬Àֳɼ¤»îÁËÍêÕûµÄ°©Ö¢-ÃâÒßÑ»·£¬£¬´Ó¶ø´øÀ´ÁËÏÔÖøµÄ¿¹Ö×ÁöÖÎÁÆÐ§¹û¡£¡£¡£

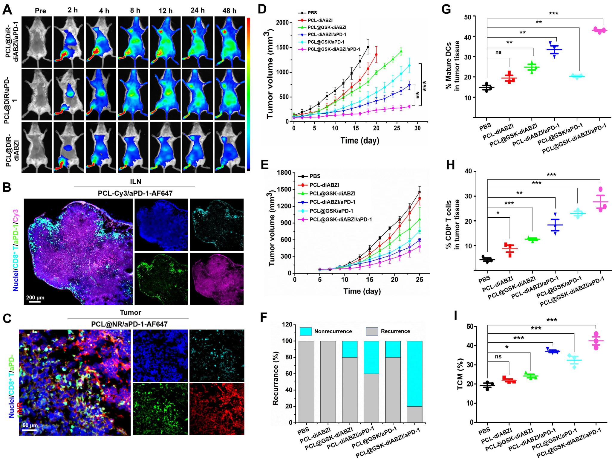
ͼ2 £¨A£©ÄÉÃ×Ò©ÎïµÄÖ×ÁöȺ¼¯Ð§Ó¦¡£¡£¡£ILN£º£º£º¸¹¹É¹µÁÜͶºÏ¡£¡£¡££¨B£©LNsÖÐpHÏìÓ¦ÐÔÒ©ÎïÊͷźͣ¨C£©Ö×Áö×éÖ¯ÖÐMMP-2øÏìÓ¦ÐÔaPD-1ÊÍ·Å¡£¡£¡££¨D£©½ÓÊܲî±ðÄÉÃ×Ò©ÎïÖÎÁƵÄСÊ󯽾ùÖ×ÁöÉú³¤ÇúÏß¡£¡£¡££¨E£©²î±ðÄÉÃ×Ò©ÎïÖÎÁÆÐ¡ÊóÖ×Áö¸´·¢µÄͳ¼ÆÆÊÎöºÍ£¨F£©¼Ì·¢ÐÔÖ×ÁöÉú³¤ÇúÏß¡£¡£¡£Á÷ʽϸ°û¼ì²âÏÔʾÁËСÊóÖ×Áö×éÖ¯ÖУ¨G£©³ÉÊìDCϸ°û¡¢¡¢¡¢£¨H£©CD8+ Tϸ°ûºÍ£¨I£©ÑªÒºÖÐÑëÓ°ÏóTϸ°û£¨TCM£©µÄÕ¼±È¡£¡£¡£
¸ÃÑо¿Ð§¹ûÒÔ¡°Dual-Responsive Nanomedicine Activates Programmed Antitumor Immunity through Targeting Lymphatic System¡±ÎªÌ⣬£¬½ÒÏþÓÚ¹ú¼Ê¶¥¼¶ÆÚ¿¯ACS Nano£¨×îÐÂÓ°ÏìÒò×Ó17.1£©¡£¡£¡£¸ÃÑо¿µÄµÚÒ»×÷ÕßΪ³¬Éù¿Æ²©Ê¿ºóФºé£¬£¬Í¨Ñ¶×÷ÕßΪÖÐɽÈýÔºµÄÈνܽÌÊÚºÍ˧ÐÄÌνÌÊÚ¡£¡£¡£
±¾Ñо¿½ô¿ÛÖ×ÁöÃâÒßÖÎÁƵÄÇ°ÑØ»°Ì⣬£¬³ä·ÖÑéÕ¹ÁËÄÉÃ×Ò©ÎïÔÚ¶àÒ©ÁªºÏת´ï¼°ÏìÓ¦ÐÔÊÍ·Å·½ÃæµÄÆæÒìÓÅÊÆ£¬£¬Àֳɼ¤»îÁËÍêÕûµÄ°©Ö¢-ÃâÒßÑ»·£¬£¬´Ó¶øÈ¡µÃÁËÏÔÖøµÄ¿¹Ö×ÁöЧ¹û¡£¡£¡£ÌØÊâÕë¶ÔÈéÏÙ°©ÃâÒßÖÎÁÆ·´Ó³Âʽϵ͵ÄÏÖʵÁÙ´²ÎÊÌ⣬£¬Í¨¹ýÁ¢ÒìµÄÄÉÃ×Ò©ÎïÉè¼Æ£¬£¬Ï¸ÃÜÎ§ÈÆÁÙ´²ÐèÇó¾ÙÐÐÑо¿¡£¡£¡£ÕâÒ»Ñо¿²»µ«Ç¿»¯ÁË»ù´¡Ñо¿ÓëÁÙ´²Ó¦ÓÃÖ®¼äµÄϸÃÜÁªÏµ£¬£¬¸üΪҽԺµÄ¿çѧ¿ÆÑо¿×¢ÈëÁËеĻîÁ¦£¬£¬Íƶ¯ÁËÆäÏò¸ü¸ßÌõÀíµÄ¿ªÕ¹¡£¡£¡£
ÂÛÎÄÁ´½Ó£º£º£ºhttps://doi.org/10.1021/acsnano.3c11464