ngµç×ÓÓÎÏ·ÐÂÎÅÍøÑ¶£¨Í¨Ñ¶Ô±ºÎѧÃô¡¢¡¢¡¢ÎÄ˼ӱ¡¢¡¢¡¢ÌÆÏ²Ï㣩ÌÇÄò²¡ÊÓÍøÄ¤²¡±ä£¨DR£©ÊÇÌÇÄò²¡µÄÖ÷Ҫ΢Ѫ¹Ü²¢·¢Ö¢£¬Ò²ÊÇÖ÷ÒªÖÂäÐÔÑÛ²¡£¬È«Çò·¢²¡Âʸߴï22.27%¡£¡£¡£ÏÖÔÚµÄÖÎÁÆÊÖ¶ÎÖ÷ÒªÕë¶ÔDRÖÐÍíÆÚ£¬ÁÙ´²ÉÏÉÐÎÞÓÐÓõÄÒ©ÎïÓÃÓÚºã¾ÃÔ¤·ÀºÍÔçÆÚÖÎÁÆ¡£¡£¡£ÒȸßѪÌÇËØÑùëÄ-1ÊÜÌ弤¶¯¼Á£¨GLP-1 RAs£©ÊǽüÄêÀ´ÖÎÁÆÌÇÄò²¡µÄ¡°Ã÷ÐÇ¡±Ò©Îµ«¹ØÓÚDR»¼ÕßÓ¦ÓÃGLP-1 RAsÕâÀàÒ©ÎïÉб£´æºÜ´óÕùÒé¡£¡£¡£
Á¥ÊôµÚÈýÒ½Ôº³ÂÑàÃú½ÌÊÚÁªºÏÉîÛÚÊÐÑÛ¿ÆÒ½ÔºÕÅÉÙ³å¿ÎÌâ×éͨ¹ýÏèʵÊý¾Ý£¬´ÓÁÙ´²¼°Ä£×Ó¶¯Îï¡¢¡¢¡¢Ï¸°ûʵÑéµÈ²î±ð½Ç¶ÈÃ÷ȷ֤ʵÁËDR»¼ÕßÓ¦ÓÃGLP-1 RAsµÄÓÐÓÃÐÔ¼°Çå¾²ÐÔ¡£¡£¡£¸ÃÑо¿Ð§¹û½üÆÚÒÔ·âÃæÎÄÕÂÐÎʽ½ÒÏþÔÚ¹ú¼Ê×ÅÃûÆÚ¿¯Acta Pharmaceutica Sinica B£¨ÖпÆÔº1Çø£¬IF£º14.5£©¡£¡£¡£
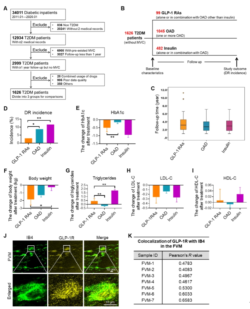
ͨ¹ý¶Ô2011ÄêÖÁ2020ÄêÔÚÁ¥ÊôµÚÈýҽԺסԺµÄ34011Àý2ÐÍÌÇÄò²¡»¼Õß¾ÙÐлØÊ×ÐÔÆÊÎö·¢Ã÷£¬Ïà½ÏÓÚʹÓÃÆäËû¿Ú·þ½µÌÇÒ©»òÁªºÏʹÓÃÒȵºËØ£¬Ê¹ÓÃGLP-1 RAsÄÜÏÔÖø½µµÍDR±¬·¢ÂÊ£¬ÎªDRÔçÆÚ·ÀÖÎÌṩеÄÁÙ´²Ö¤¾Ý¡£¡£¡£

ͼ1. ʹÓÃGLP-1 RAs½µµÍ2ÐÍÌÇÄò²¡»¼ÕßµÄDR±¬·¢ÂÊ
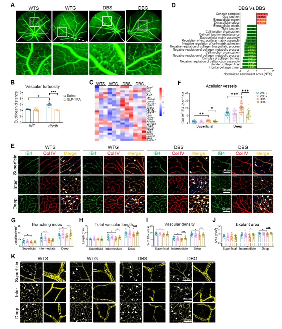
Ñо¿ÍŶӻ¹½øÒ»²½ÉîÈë̽ÌÖÁËGLP-1 RAs¶ÔDRѪ¹ÜÄÚÆ¤Ï¸°ûÓ°ÏìµÄÏêϸ·Ö×Ó»úÖÆ¡£¡£¡£Ê×ÏÈ£¬Í¨¹ýÉúÐÅÆÊÎöºÍȾɫ֤ʵ£¬GLP-1 RAsÔÚÊÓÍøÄ¤Ñª¹ÜÄÚÆ¤Öи»¼¯¡£¡£¡£

ͼ2. GLP-1 RAs¸ÄÉÆÌÇÄò²¡ÊÓÍøÄ¤Ñª¹Ü¾íÇú¶ÈºÍϸÃÜÅþÁ¬
Ϊ½øÒ»²½Ã÷È·GLP-1 RAs¶ÔDRµÄÓ°Ï죬ʹÓÃÁ½ÖÖGLP-1 RAsÔÚdb/dbСÊóºÍ±ÈÕÕ×éСÊóÖÐÁ¬Ðø¸¹Ç»¸øÒ©10ÖÜ¡£¡£¡£Ð§¹ûÏÔʾ£¬Á½ÖÖGLP-1 RAs¾ùÄÜÏÔÖøÔöÇ¿ÌÇÄò²¡Ð¡ÊóµÄÊÓÉñ¾µçÐÄÀí»î¶¯£¬ÒÖÖÆMullerϸ°ûºÍastrocyteϸ°ûµÄÑ×Ö¢·´Ó³£¬ÔöÌíÊÓÍøÄ¤ºñ¶È£¬²¢ÒÖÖÆÊÓÉñ¾½Úϸ°ûɥʧ¡£¡£¡£Í¨¹ý»îÌåÑÛµ×Ó«¹âËØÔìÓ°¡¢¡¢¡¢RNA²âÐòºÍÃâÒßÓ«¹âȾɫ֤ʵ£¬GLP-1 RAsȷʵ¸ÄÉÆÑª¹ÜµÄÐÎ̬ºÍ½á¹¹¡£¡£¡£
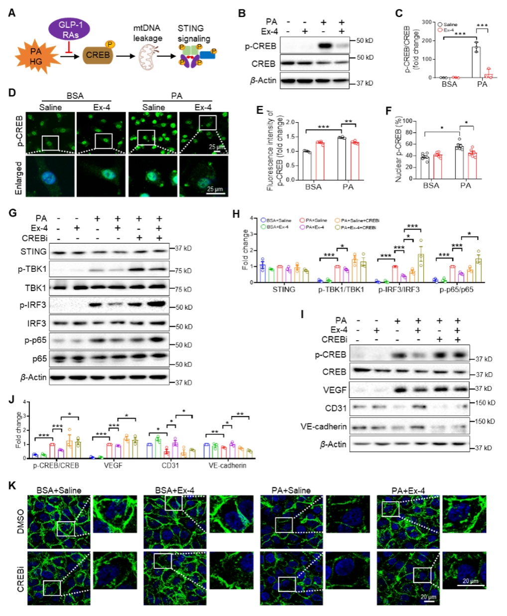
ÉúÐÅÆÊÎöÏÔʾ£¬GLP-1 RAs¸Ä±äÁËÌÇÄò²¡Ð¡ÊóÏßÁ£Ìå»ùÒò¸»¼¯ÇéÐΡ£¡£¡£Ï¸°ûʵÑé¼ì²âÏßÁ£ÌåĤµçλºÍÏßÁ£ÌåÍêÕûÐÔ·¢Ã÷£¬GLP-1 RAs£¨Ex-4£©ÏÔÖø¸ÄÉÆ¸ßÖ¬ÒýÆðµÄÏßÁ£ÌåĤµçλϽµ£¬²¢ïÔÌÁËÏßÁ£ÌåDNAй¶µ½°û½¬¡£¡£¡£¶ÔÈËÊÓÍøÄ¤ÔöֳĤ£¨FVM£©ºÍÔöÖ³ÐÔСÊóÊÓÍøÄ¤µÄµ¥Ï¸°û²âÐòÊý¾Ý¿âÆÊÎö·¢Ã÷£¬STINGÖ÷Òª¸»¼¯ÔÚÔöÖ³ÐÔµÄÄÚÆ¤Ï¸°ûÖС£¡£¡£

ͼ3. GLP-1 RAͨ¹ý CREBÒÖÖÆÌÇÄò²¡ÊÓÍøÄ¤Ñª¹ÜµÄSTINGͨ·¼¤»î
RNA²âÐòЧ¹ûÏÔʾ£¬STINGͨ·±»GLP-1 RAsÏÔÖøÒÖÖÆ£»£»£»Ó«¹âȾɫ¼ì²âSTINGͨ·¼¤»î×é·Öp-TBK1»òSTINGµÄЧ¹ûÏÔʾ£¬¸¹Ç»»ò²£Á§ÌåÇ»×¢ÉäGLP-1 RAs¾ù¿ÉÒÔÒÖÖÆDRѪ¹ÜµÄSTINGͨ·¼¤»î£»£»£»Ï¸°ûʵÑéҲ֤ʵÁËGLP-1 RAs¶Ô¸ßÖ¬ÓÕµ¼µÄSTINGͨ·µÄÒÖÖÆ×÷Óᣡ£¡£Ñо¿½øÒ»²½·¢Ã÷£¬CREB¿ÉÄܽ鵼GLP-1 RAs¶ÔSTINGͨ·µÄµ÷¿Ø×÷Óᣡ£¡£Ê¹ÓÃCREBÒÖÖÆ¼Á£¨CREBi£©ºó£¬GLP-1 RAs¶ÔSTINGͨ·µÄÒÖÖÆÐ§¹û±»×è¶Ï£¬Åãͬ×ÅÄÚÆ¤Ï¸°ûϸÃÜÅþÁ¬µÄ±£»£»£»¤×÷ÓÃÒ²ÏûÊÅ¡£¡£¡£

ͼ4. GLP-1 RAs¸ÄÉÆDRÊÓÍøÄ¤ÄÚÆ¤Ñ×Ö¢ºÍѪ¹Ü¹¦Ð§Õϰ»úÖÆÊ¾Òâͼ
±¾Ñо¿ÂÊÏȱ¨µÀÁËGLP-1 RAsͨ¹ýÒÖÖÆSTINGͨ·ÒýÆðµÄÑ×Ö¢·´Ó³£¬±£»£»£»¤Ñª¹ÜÄÚÆ¤Ï¸ÃÜÅþÁ¬ïÔÌÉøÂ©£¬ÎªGLP-1 RAsÔÚÌÇÄò²¡Î¢Ñª¹ÜÐÔ²¢·¢Ö¢µÄÁÙ´²Ó¦Óã¬ÌṩÁËÇå¾²ÓÐÓõÄÖ÷ÒªÖ¤¾Ý¡£¡£¡£
Á¥ÊôµÚÈýÒ½ÔºÄÚÉøÍ¸¿ÆºÎѧÃôÖúÀíÑо¿Ô±¡¢¡¢¡¢ÎÄ˼ӱ²©Ê¿¡¢¡¢¡¢ÌÆÏ²Ï㸱Ö÷ÈÎҽʦΪ¸ÃÂÛÎÄÅäºÏµÚÒ»×÷Õߣ¬³ÂÑàÃú¡¢¡¢¡¢Ê¯¹ú¾ü¼°ÉîÛÚÊÐÑÛ¿ÆÒ½ÔºÕÅÉÙ³å½ÌÊÚΪÂÛÎÄÅäºÏͨѶ×÷Õß¡£¡£¡£¸ÃÑо¿Í¬Ê±Ò²»ñµÃÁ¥ÊôµÚÈýҽԺʵÑéҽѧ²¿º«ÏþÑàÖ÷ÈΡ¢¡¢¡¢ÇðÐãÉú¡¢¡¢¡¢ÁºÊçÕäµÈ´óÁ¦×ÊÖú¡£¡£¡£
ÂÛÎÄÁ´½Ó£ºhttps://www.sciencedirect.com/science/article/pii/S2211383524000911