ngµç×ÓÓÎÏ·ÐÂÎÅÍøÑ¶£¨Í¨Ñ¶Ô±¶¡¶«±ø£©½üÆÚ£¬£¬Á¥ÊôµÚÈýҽԺ˧ÐÄÌΡ¢¡¢¡¢Îº²¨½ÌÊÚÍŶÓÔÚÒ©¼ÁѧÁìÓò¹ú¼Ê¶¥¼¶Ñ§ÊõÆÚ¿¯¡¶Journal of Controlled release¡·(IF=10.8)ÉϽÒÏþÌâΪ¡°Nanodrug modified with engineered cell membrane targets CDKs to activate aPD-L1 immunotherapy against liver metastasis of immune-desert colon cancer¡±µÄÔ´´ÐÔÑо¿Ð§¹û¡£¡£
½á³¦°©µÄ·¢²¡ÂÊÏÖÔÚÈÔ³ÊÉÏÉýÇ÷ÊÆ£¬£¬Êdz£¼ûµÄÏû»¯µÀ¶ñÐÔÖ×ÁöÖ®Ò»¡£¡£¸Î×ªÒÆÊǽ᳦°©×î³£¼ûµÄÔ¶´¦×ªÒÆ·½Ê½£¬£¬Ô¼25%µÄ½á³¦°©»¼ÕßÔÚÈ·Õïʱ¼´·ºÆð¸Î×ªÒÆ£¬£¬ÉÐÓÐÔ¼15-25%µÄ½á³¦°©»¼ÕßÔÚ¸ùÖÎÐÔÊÖÊõºó·ºÆð¸Î×ªÒÆ¡£¡£Í¬Ê±£¬£¬¸Î×ªÒÆÒ²Êǵ¼Ö½᳦°©Ïà¹ØéæÃüµÄÖ÷ÒªÔÒò¡£¡£
ÃâÒß¼ì²éµã×è¶Ï£¨ICB£©ÖÎÁÆÔÚ¶àÖÖÍíÆÚʵÌåÁöÖÐÌåÏÖ³öÁËÓÅÒìµÄÖÎÁÆÐ§¹û¡£¡£¹ØÓÚ²»¿ÉÇгýµÄ½á³¦°©¸Î×ªÒÆÁö£¬£¬ÃâÒßÖÎÁƳÉΪĿ½ñµÄÑо¿ÈÈÃÅ¡£¡£È»¶ø£¬£¬ÊÜÖÆÓÚ΢ÎÀÐÇÎȹ̣¨MSS£©»ò´íÅäÐÞ¸´ÂѰױí´ïÍêÕû£¨pMMR£©ÐͽáÖ±³¦°©¸Î×ªÒÆ»¼ÕßµÄÌØÊâÃâÒß΢ÇéÐΣ¬£¬½öÉÙÊý½á³¦°©¸Î×ªÒÆ»¼ÕßÄÜ´ÓÃâÒßÖÎÁÆÖÐÊÜÒæ¡£¡£Ì½Ë÷еÄÐͬÖÎÁÆÄ£Ê½¡¢¡¢¡¢ÔöÃô½áÖ±³¦°©¸Î×ªÒÆ»¼ÕßÃâÒßÖÎÁÆÐ§¹ûÊÇÁÙ´²Ø½Ðè½â¾öµÄÆ¿¾±ÎÊÌâ¡£¡£

Ñо¿Ê¾Òâͼ
ΪÃ÷È·MSS/pMMR½áÖ±³¦°©¼°½áÖ±³¦°©¸Î×ªÒÆ¶ÔICBÖÎÁÆÏìÓ¦Âʵ͵ÄÒªº¦ÒòËØ£¬£¬Ñо¿ÍŶÓÊ×ÏÈÆÊÎö²î±ð΢ÎÀÐÇ״̬Ͻ᳦°©¼°¸Î×ªÒÆµÄÃâÒß΢ÇéÐÎÌØÕ÷£º£º£ºÓëMSI-HÐͽ᳦°©Ïà±È£¬£¬MSS/pMMR½á³¦°©Ô·¢ÔîΪ½þÈóɨ³ýÐÍÃâÒß΢ÇéÐÎÇÒMSS/pMMR¸Î×ªÒÆÔî¾ßÓÐÓëÔ·¢ÔîÀàËÆµÄÃâÒßÒÖÖÆÎ¢ÇéÐΣ¬£¬Õâ¿ÉÄÜÊǵ¼ÖÂMSS/pMMR½á³¦°©¸Î×ªÒÆ»¼Õß¶ÔPD-1/PD-L1ÐźÅ×è¶ÏÖÎÁƼ«µÍÏìÓ¦µÄÖ÷ÒªÔÒò¡£¡£

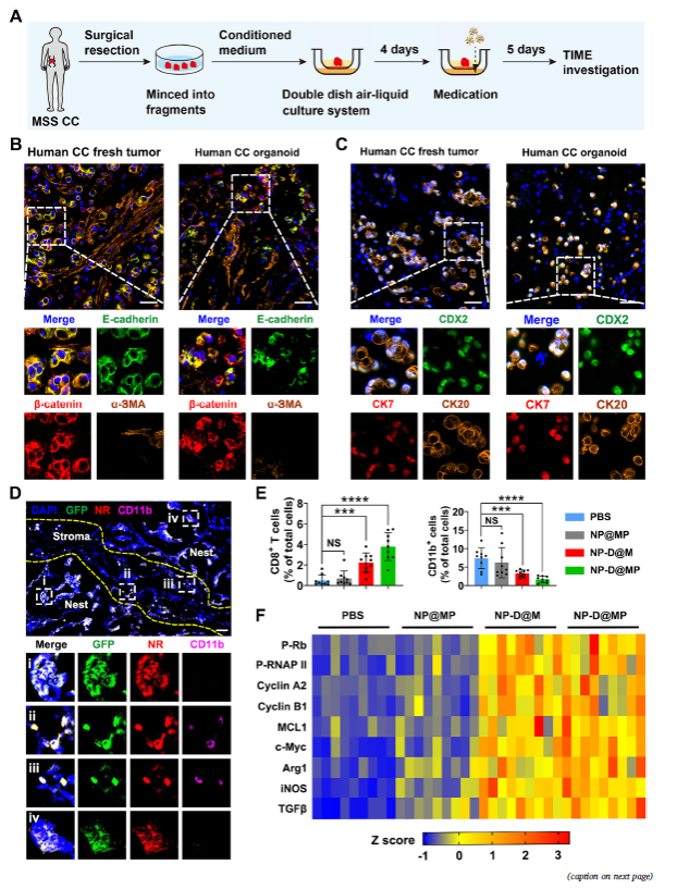
·ÂÉúÄÉÃ×Ò©ÎïÔڽ᳦°©ÈËÔ´ÀàÆ÷¹ÙÄ£×ÓÖеÄÃâÒßµ÷¿ØÐ§ÄÜ
Õë¶Ô½á³¦°©¸Î×ªÒÆÁöµÄÃâÒßÒÖÖÆÎ¢ÇéÐΣ¬£¬Ñо¿ÍŶÓʹÓÃCRISPR-Cas9ÊÖÒÕÇóýÖ×Áöϸ°ûĤÍâòPD-L1ÂѰף¬£¬Ìáȡϸ°ûĤÄÒÅÝ£¬£¬²¢ÓÃÆäÖÆ±¸¹¤³Ìϸ°ûϸ°ûĤÐÞÊεķÂÉúÄÉÃ×Ò©Î£¬ÅäºÏµÝËÍϸ°ûÖÜÆÚÂѰ×ÒÀÀµÐÔ¼¤Ã¸1/2/5/9ÒÖÖÆ¼Á£¨CDKi£©ºÍPD-L1¿¹Ìå¡£¡£¸ÃÄÉÃ×Ò©Îïͨ¹ý¹¤³Ì»¯Ï¸°ûĤ£¨CCM£©½éµ¼µÄÖ×ÁöͬԴ°ÐÏòºÍPD-L1¿¹Ìå½éµ¼µÄ×Ô¶¯°ÐÏòʵÏÖ¸Î×ªÒÆÁöµÄ¾«×¼µÝËÍ£¬£¬°ÐÏòÖ×Áö΢ÇéÐÎÖеݩϸ°û¼°Ö×ÁöÏà¹ØËèϵϸ°û£¨TAMC£©£¬£¬²¶»ñG2/Mϸ°ûÖÜÆÚ£¬£¬ÓÕµ¼°©Ï¸°ûÃâÒßÔÐÔéæÃü£¬£¬Ôö½øCD8+ Tϸ°û½þÈ󣬣¬½«¡°À䡱Ö×Áöת±äΪ¡°ÈÈ¡±Ö×Áö£»£»£»Í¬Ê±£¬£¬ÒÖÖÆTAMC£¬£¬Äæ×ªÃâÒßÒÖÖÆÎ¢ÇéÐΣ¬£¬ÔöÃôMSS/pMMR½á³¦°©¸Î×ªÒÆµÄICBÖÎÁÆÐ§¹û¡£¡£¸Ã°ÐÏòÖÎÁÆÏµÍ³Ôڽ᳦°©¸Î×ªÒÆ£¨PDX£©Ä£×Ó¼°ÈËÔ´ÀàÆ÷¹ÙÄ£×ÓÖоßÓÐͬÑùµÄÐͬÃâÒßÖÎÁÆÐ§¹û¡£¡£
ÔÚ´ËÏîÑо¿ÖУ¬£¬CDKi½éµ¼µÄÃâÒß¼¤»îÓëICBÖÎÁÆÐͬ£¬£¬ÏÔÖøÔöÇ¿¡°ÃâÒß»ÄÔÐÍ¡±½á³¦°©¸Î×ªÒÆµÄÃâÒßÖÎÁÆÐ§¹û¡£¡£±ðµÄ£¬£¬ÓëʹÓÃÖ×Áöϸ°ûϵȪԴµÄϸ°ûĤÐÞÊÎÄÉÃ×Ò©ÎïµÄ³£¼ûÒªÁì²î±ð£¬£¬±¾Ñо¿Ê¹Óû¼ÕßȪԴ½á³¦°©Ô´úϸ°ûĤ¾ÙÐзÂÉúÐÞÊΣ¬£¬²¢ÔÚ¶àÖÖÈËÔ´»¯½á³¦°©/¸Î×ªÒÆÄ£×ÓÖоÙÐÐҩЧÆÀ¼Û£¬£¬ÒâζמßÓиüºÃµÄÁÙ´²×ª»¯Ç±Á¦¡£¡£×ÛÉÏ£¬£¬´ËÏîÑо¿ÎªMSS/pMMR½á³¦°©¸Î×ªÒÆÌṩÁËÒ»ÖÖÓÐÔ¶¾°µÄÖÎÁÆÕ½ÂÔ£¬£¬ÓÐÍû¸ÄÉÆÔ¤ºó¡£¡£
Á¥ÊôµÚÈýҽԺ賦Íâ¿Æ²©Ê¿ºó¶¡¶«±ø¡¢¡¢¡¢ÁºÈÙÆÓºÍÄÉÃ×ҽѧÖÐÐÄÀîïIJ©Ê¿ÎªÂÛÎÄÅäºÏµÚÒ»×÷Õߣ¬£¬ÄÉÃ×ҽѧÖÐÐÄ˧ÐÄÌνÌÊÚºÍ賦Íâ¿ÆÎº²¨½ÌÊÚΪÅäºÏͨѶ×÷Õß¡£¡£¸ÃÏîÑо¿ÊÂÇé»ñµÃ¹ú¼Ò×ÔÈ»¿ÆÑ§»ù½ðÖØµãÏîÄ¿¡¢¡¢¡¢¹ãÖÝÊпƼ¼ÖصãÏîÄ¿¡¢¡¢¡¢Öйú²©Ê¿ºó¿ÆÑ§»ù½ðµÄ×ÊÖú¡£¡£
ÔÎÄÁ´½Ó£º£º£ºhttps://www.sciencedirect.com/science/article/abs/pii/S016836592400213X